• 文献检索
  • 文档翻译
  • 深度研究
  • 学术资讯
  • Suppr Zotero 插件Zotero 插件
  • 邀请有礼
  • 套餐&价格
  • 历史记录
应用&插件
Suppr Zotero 插件Zotero 插件浏览器插件Mac 客户端Windows 客户端微信小程序
定价
高级版会员购买积分包购买API积分包
服务
文献检索文档翻译深度研究API 文档MCP 服务
关于我们
关于 Suppr公司介绍联系我们用户协议隐私条款
关注我们

Suppr 超能文献

核心技术专利:CN118964589B侵权必究
粤ICP备2023148730 号-1Suppr @ 2026

文献检索

告别复杂PubMed语法,用中文像聊天一样搜索,搜遍4000万医学文献。AI智能推荐,让科研检索更轻松。

立即免费搜索

文件翻译

保留排版,准确专业,支持PDF/Word/PPT等文件格式,支持 12+语言互译。

免费翻译文档

深度研究

AI帮你快速写综述,25分钟生成高质量综述,智能提取关键信息,辅助科研写作。

立即免费体验

神经康减少肌肉萎缩并调节相关自噬。

NeuroHeal Reduces Muscle Atrophy and Modulates Associated Autophagy.

机构信息

Institut de Neurociències (INc) and Department of Cell Biology, Physiology and Immunology, Universitat Autònoma de Barcelona (UAB), Bellaterra, 08193 Barcelona, Spain.

Pulmonology Department-Muscle Wasting and Cachexia in Chronic Respiratory Diseases and Lung Cancer Research Group, IMIM-Hospital del Mar, Parc de Salut Mar, Health and Experimental Sciences Department (CEXS), Universitat Pompeu Fabra (UPF), Barcelona Biomedical Research Park (PRBB), 08003 Barcelona, Spain.

出版信息

Cells. 2020 Jun 28;9(7):1575. doi: 10.3390/cells9071575.

DOI:10.3390/cells9071575
PMID:32605216
原文链接:https://pmc.ncbi.nlm.nih.gov/articles/PMC7408527/
Abstract

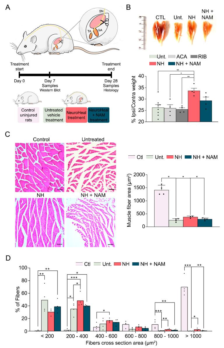
Muscle wasting is an unmet medical need which leads to a reduction of myofiber diameter and a negative impact on the functional performance of daily activities. We previously found that a new neuroprotective drug called NeuroHeal reduced muscle atrophy produced by transient denervation. Aiming to decipher whether NeuroHeal has a direct role in muscle biology, we used herein different models of muscle atrophy: one caused by chronic denervation, another caused by hindlimb immobilization, and lastly, an in vitro model of myotube atrophy with Tumor Necrosis Factor-α (TNFα). In all these models, we observed that NeuroHeal reduced muscle atrophy and that SIRT1 activation seems to be required for that. The treatment downregulated some critical markers of protein degradation: Muscle Ring Finger 1 (MuRF1), K48 poly-Ub chains, and p62/SQSTM1. Moreover, it seems to restore the autophagy flux associated with denervation. Hence, we envisage a prospective use of NeuroHeal at clinics for different myopathies.

摘要

肌肉萎缩是一种未满足的医学需求,它会导致肌纤维直径减小,并对日常活动的功能表现产生负面影响。我们之前发现,一种名为 NeuroHeal 的新型神经保护药物可减少短暂失神经引起的肌肉萎缩。为了解 NeuroHeal 是否对肌肉生物学有直接作用,我们在此使用了不同的肌肉萎缩模型:一种由慢性失神经引起,另一种由后肢固定引起,最后是体外肌管萎缩模型,使用肿瘤坏死因子-α(TNFα)。在所有这些模型中,我们观察到 NeuroHeal 可减少肌肉萎缩,而 SIRT1 的激活似乎是必需的。该治疗方法下调了一些关键的蛋白降解标志物:肌肉环指蛋白 1(MuRF1)、K48 多聚泛素链和 p62/SQSTM1。此外,它似乎恢复了与失神经相关的自噬通量。因此,我们设想在临床上将 NeuroHeal 用于治疗不同的肌肉疾病。

https://cdn.ncbi.nlm.nih.gov/pmc/blobs/227b/7408527/566255c4cad5/cells-09-01575-g005.jpg
https://cdn.ncbi.nlm.nih.gov/pmc/blobs/227b/7408527/037466a83ee7/cells-09-01575-g001.jpg
https://cdn.ncbi.nlm.nih.gov/pmc/blobs/227b/7408527/2fc14277aeb8/cells-09-01575-g002.jpg
https://cdn.ncbi.nlm.nih.gov/pmc/blobs/227b/7408527/b1ad22888cd8/cells-09-01575-g003.jpg
https://cdn.ncbi.nlm.nih.gov/pmc/blobs/227b/7408527/d8c740c1aae7/cells-09-01575-g004.jpg
https://cdn.ncbi.nlm.nih.gov/pmc/blobs/227b/7408527/566255c4cad5/cells-09-01575-g005.jpg
https://cdn.ncbi.nlm.nih.gov/pmc/blobs/227b/7408527/037466a83ee7/cells-09-01575-g001.jpg
https://cdn.ncbi.nlm.nih.gov/pmc/blobs/227b/7408527/2fc14277aeb8/cells-09-01575-g002.jpg
https://cdn.ncbi.nlm.nih.gov/pmc/blobs/227b/7408527/b1ad22888cd8/cells-09-01575-g003.jpg
https://cdn.ncbi.nlm.nih.gov/pmc/blobs/227b/7408527/d8c740c1aae7/cells-09-01575-g004.jpg
https://cdn.ncbi.nlm.nih.gov/pmc/blobs/227b/7408527/566255c4cad5/cells-09-01575-g005.jpg

相似文献

1
NeuroHeal Reduces Muscle Atrophy and Modulates Associated Autophagy.神经康减少肌肉萎缩并调节相关自噬。
Cells. 2020 Jun 28;9(7):1575. doi: 10.3390/cells9071575.
2
Myricanol rescues dexamethasone-induced muscle dysfunction via a sirtuin 1-dependent mechanism.杨梅素通过 SIRT1 依赖的机制挽救地塞米松诱导的肌肉功能障碍。
J Cachexia Sarcopenia Muscle. 2019 Apr;10(2):429-444. doi: 10.1002/jcsm.12393. Epub 2019 Feb 21.
3
NeuroHeal Improves Muscle Regeneration after Injury.神经修复可改善损伤后的肌肉再生。
Cells. 2020 Dec 24;10(1):22. doi: 10.3390/cells10010022.
4
Novel neuroprotective therapy with NeuroHeal by autophagy induction for damaged neonatal motoneurons.通过自噬诱导使用NeuroHeal对受损新生运动神经元进行新型神经保护治疗。
Theranostics. 2020 Apr 6;10(11):5154-5168. doi: 10.7150/thno.43765. eCollection 2020.
5
Boosted Regeneration and Reduced Denervated Muscle Atrophy by NeuroHeal in a Pre-clinical Model of Lumbar Root Avulsion with Delayed Reimplantation.NeuroHeal 促进腰椎神经根断裂延迟再植入后动物模型的再生和减少去神经支配肌肉萎缩。
Sci Rep. 2017 Sep 20;7(1):12028. doi: 10.1038/s41598-017-11086-3.
6
NeuroHeal Treatment Alleviates Neuropathic Pain and Enhances Sensory Axon Regeneration.神经修复治疗缓解神经病理性疼痛并增强感觉轴突再生。
Cells. 2020 Mar 27;9(4):808. doi: 10.3390/cells9040808.
7
S-allyl cysteine inhibits TNFα-induced skeletal muscle wasting through suppressing proteolysis and expression of inflammatory molecules.S-烯丙基半胱氨酸通过抑制蛋白水解和炎症分子的表达抑制 TNFα 诱导的骨骼肌萎缩。
Biochim Biophys Acta Gen Subj. 2018 Apr;1862(4):895-906. doi: 10.1016/j.bbagen.2017.12.015. Epub 2017 Dec 28.
8
Ampelopsin attenuates the atrophy of skeletal muscle from d-gal-induced aging rats through activating AMPK/SIRT1/PGC-1α signaling cascade.白藜芦醇通过激活AMPK/SIRT1/PGC-1α信号级联反应减轻D-半乳糖诱导的衰老大鼠骨骼肌萎缩。
Biomed Pharmacother. 2017 Jun;90:311-320. doi: 10.1016/j.biopha.2017.03.070. Epub 2017 Mar 30.
9
Isoflavones derived from soy beans prevent MuRF1-mediated muscle atrophy in C2C12 myotubes through SIRT1 activation.源自大豆的异黄酮通过激活SIRT1来预防MuRF1介导的C2C12肌管中的肌肉萎缩。
J Nutr Sci Vitaminol (Tokyo). 2013;59(4):317-24. doi: 10.3177/jnsv.59.317.
10
The proteasome inhibitor MG132 reduces immobilization-induced skeletal muscle atrophy in mice.蛋白酶体抑制剂 MG132 可减少小鼠固定不动所致的骨骼肌萎缩。
BMC Musculoskelet Disord. 2011 Aug 15;12:185. doi: 10.1186/1471-2474-12-185.

引用本文的文献

1
Introduction to the Special Issue "Skeletal Muscle Atrophy: Mechanisms at a Cellular Level".特刊介绍:“骨骼肌萎缩:细胞水平的机制”
Cells. 2023 Feb 3;12(3):502. doi: 10.3390/cells12030502.
2
NeuroHeal Improves Muscle Regeneration after Injury.神经修复可改善损伤后的肌肉再生。
Cells. 2020 Dec 24;10(1):22. doi: 10.3390/cells10010022.

本文引用的文献

1
Novel neuroprotective therapy with NeuroHeal by autophagy induction for damaged neonatal motoneurons.通过自噬诱导使用NeuroHeal对受损新生运动神经元进行新型神经保护治疗。
Theranostics. 2020 Apr 6;10(11):5154-5168. doi: 10.7150/thno.43765. eCollection 2020.
2
NeuroHeal Treatment Alleviates Neuropathic Pain and Enhances Sensory Axon Regeneration.神经修复治疗缓解神经病理性疼痛并增强感觉轴突再生。
Cells. 2020 Mar 27;9(4):808. doi: 10.3390/cells9040808.
3
Requirement for p62 acetylation in the aggregation of ubiquitylated proteins under nutrient stress.
营养胁迫下泛素化蛋白聚集过程中 p62 乙酰化的需求。
Nat Commun. 2019 Dec 19;10(1):5792. doi: 10.1038/s41467-019-13718-w.
4
Improved Motor Nerve Regeneration by SIRT1/Hif1a-Mediated Autophagy.SIRT1/Hif1a 介导的自噬促进运动神经再生。
Cells. 2019 Oct 30;8(11):1354. doi: 10.3390/cells8111354.
5
P38α MAPK coordinates the activities of several metabolic pathways that together induce atrophy of denervated muscles.P38α MAPK 协调了几种代谢途径的活动,这些途径共同导致去神经肌肉的萎缩。
FEBS J. 2020 Jan;287(1):73-93. doi: 10.1111/febs.15070. Epub 2019 Oct 22.
6
Network-centric medicine for peripheral nerve injury: Treating the whole to boost endogenous mechanisms of neuroprotection and regeneration.以网络为中心的周围神经损伤医学:治疗整体以促进神经保护和再生的内源性机制。
Neural Regen Res. 2019 Jul;14(7):1122-1128. doi: 10.4103/1673-5374.251187.
7
Neuroprotective Drug for Nerve Trauma Revealed Using Artificial Intelligence.利用人工智能揭示神经创伤的神经保护药物。
Sci Rep. 2018 Jan 30;8(1):1879. doi: 10.1038/s41598-018-19767-3.
8
p62 filaments capture and present ubiquitinated cargos for autophagy.p62 丝状体捕获并呈现泛素化的货物用于自噬。
EMBO J. 2018 Mar 1;37(5). doi: 10.15252/embj.201798308. Epub 2018 Jan 17.
9
Assembly and Function of Heterotypic Ubiquitin Chains in Cell-Cycle and Protein Quality Control.细胞周期和蛋白质质量控制中异型泛素链的组装与功能
Cell. 2017 Nov 2;171(4):918-933.e20. doi: 10.1016/j.cell.2017.09.040. Epub 2017 Oct 12.
10
Boosted Regeneration and Reduced Denervated Muscle Atrophy by NeuroHeal in a Pre-clinical Model of Lumbar Root Avulsion with Delayed Reimplantation.NeuroHeal 促进腰椎神经根断裂延迟再植入后动物模型的再生和减少去神经支配肌肉萎缩。
Sci Rep. 2017 Sep 20;7(1):12028. doi: 10.1038/s41598-017-11086-3.