• 文献检索
  • 文档翻译
  • 深度研究
  • 学术资讯
  • Suppr Zotero 插件Zotero 插件
  • 邀请有礼
  • 套餐&价格
  • 历史记录
应用&插件
Suppr Zotero 插件Zotero 插件浏览器插件Mac 客户端Windows 客户端微信小程序
定价
高级版会员购买积分包购买API积分包
服务
文献检索文档翻译深度研究API 文档MCP 服务
关于我们
关于 Suppr公司介绍联系我们用户协议隐私条款
关注我们

Suppr 超能文献

核心技术专利:CN118964589B侵权必究
粤ICP备2023148730 号-1Suppr @ 2026

文献检索

告别复杂PubMed语法,用中文像聊天一样搜索,搜遍4000万医学文献。AI智能推荐,让科研检索更轻松。

立即免费搜索

文件翻译

保留排版,准确专业,支持PDF/Word/PPT等文件格式,支持 12+语言互译。

免费翻译文档

深度研究

AI帮你快速写综述,25分钟生成高质量综述,智能提取关键信息,辅助科研写作。

立即免费体验

6-磷酸葡萄糖胺异构酶1促进肿瘤进展并提示肝细胞癌预后不良。

Glucosamine-6-Phosphate Isomerase 1 Promotes Tumor Progression and Indicates Poor Prognosis in Hepatocellular Carcinoma.

作者信息

Li Dezhi, Cheng Xianyi, Zheng Wei, Chen Junhui

机构信息

Intervention and Cell Therapy Center, Peking University Shenzhen Hospital, Shenzhen Peking University-The Hong Kong University of Science and Technology Medical Center, Shenzhen, Guangdong, People's Republic of China.

Department of Research and Development, Shenzhen Institute for Innovation and Translational Medicine, Shenzhen, Guangdong, People's Republic of China.

出版信息

Cancer Manag Res. 2020 Jun 24;12:4923-4935. doi: 10.2147/CMAR.S250094. eCollection 2020.

DOI:10.2147/CMAR.S250094
PMID:32606980
原文链接:https://pmc.ncbi.nlm.nih.gov/articles/PMC7321694/
Abstract

PURPOSE

Reprogramming of metabolic pathways is a hallmark of the pathological changes that occur in cancer cells. Under physiological conditions, glucosamine-6-phosphate isomerase 1 (GNPDA1) promotes the conversion of the hexosamine system to the glycolytic pathway and may, therefore, affect energy metabolism. Low expression of GNPDA1 has been reported in normal liver tissues, however, analysis of the hepatocellular carcinoma (HCC) database in The Cancer Genome Atlas (TCGA) revealed that GNPDA1 was highly expressed in HCC tissues. The purpose of this study was to explore the role of GNPDA1 in HCC.

PATIENTS AND METHODS

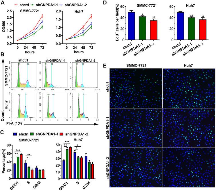
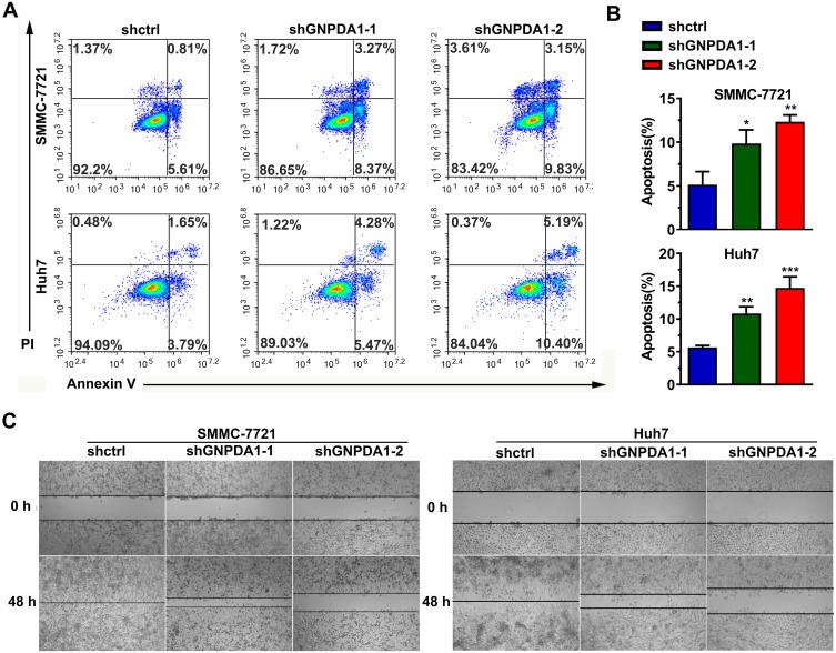
We analyzed the expression of GNPDA1 in HCC tissues as well as the clinical outcomes of HCC patients with high or low expression of GNPDA1. Furthermore, the relationship between the expression of GNPDA1 and advanced tumor stage, TNM stage, grade, gender, or metastasis was assessed using high-throughput RNA sequencing data from TCGA HCC cohort and Kaplan-Meier survival analysis. The expression of GNPDA1 in HCC and normal liver cell lines was subsequently detected by qRT-PCR and Western blot analysis. Additionally, the effects of GNPDA1 knockdown in SMMC-7721 and Huh7 cell lines were examined. Cell proliferation, migration, invasion, and apoptosis following knockdown were investigated by the MTT assay and EdU, cell cycle, apoptosis, transwell, and wound healing analyses.

RESULTS

There was a significant association between high GNPDA1 expression and advanced tumor stage, TNM stage or grade, but not with gender. High GNPDA1 expression was associated with poor prognosis in patients with HCC. Furthermore, the MTT assay and EdU, cell cycle, apoptosis, wound healing, and transwell analyses revealed that GNPDA1 promoted the proliferation, migration, and invasion of HCC cells and inhibited apoptosis.

CONCLUSION

The results of this study suggest that GNPDA1 may serve as a novel prognostic biomarker and therapeutic target for HCC.

摘要

目的

代谢途径的重编程是癌细胞发生的病理变化的一个标志。在生理条件下,6-磷酸葡糖胺异构酶1(GNPDA1)促进己糖胺系统向糖酵解途径的转化,因此可能影响能量代谢。据报道,正常肝组织中GNPDA1表达较低,然而,对癌症基因组图谱(TCGA)中肝细胞癌(HCC)数据库的分析显示,GNPDA1在HCC组织中高表达。本研究的目的是探讨GNPDA1在HCC中的作用。

患者和方法

我们分析了GNPDA1在HCC组织中的表达以及GNPDA1高表达或低表达的HCC患者的临床结局。此外,使用来自TCGA HCC队列的高通量RNA测序数据和Kaplan-Meier生存分析评估GNPDA1表达与肿瘤进展期、TNM分期、分级、性别或转移之间的关系。随后通过qRT-PCR和蛋白质印迹分析检测GNPDA1在HCC和正常肝细胞系中的表达。此外,还研究了GNPDA1在SMMC-7721和Huh7细胞系中的敲低效果。通过MTT法以及EdU、细胞周期、凋亡、transwell和伤口愈合分析研究敲低后细胞的增殖、迁移、侵袭和凋亡情况。

结果

GNPDA1高表达与肿瘤进展期、TNM分期或分级显著相关,但与性别无关。GNPDA1高表达与HCC患者的不良预后相关。此外,MTT法以及EdU、细胞周期、凋亡、伤口愈合和transwell分析显示,GNPDA1促进HCC细胞的增殖、迁移和侵袭,并抑制凋亡。

结论

本研究结果表明,GNPDA1可能作为HCC的一种新型预后生物标志物和治疗靶点。

https://cdn.ncbi.nlm.nih.gov/pmc/blobs/064a/7321694/c9cb3a546e08/CMAR-12-4923-g0007.jpg
https://cdn.ncbi.nlm.nih.gov/pmc/blobs/064a/7321694/a2ea586ab0d8/CMAR-12-4923-g0001.jpg
https://cdn.ncbi.nlm.nih.gov/pmc/blobs/064a/7321694/5c9ba7d789d0/CMAR-12-4923-g0002.jpg
https://cdn.ncbi.nlm.nih.gov/pmc/blobs/064a/7321694/d78c61810ecb/CMAR-12-4923-g0003.jpg
https://cdn.ncbi.nlm.nih.gov/pmc/blobs/064a/7321694/671d31d49fae/CMAR-12-4923-g0004.jpg
https://cdn.ncbi.nlm.nih.gov/pmc/blobs/064a/7321694/df6a95bdd632/CMAR-12-4923-g0005.jpg
https://cdn.ncbi.nlm.nih.gov/pmc/blobs/064a/7321694/e798b001940e/CMAR-12-4923-g0006.jpg
https://cdn.ncbi.nlm.nih.gov/pmc/blobs/064a/7321694/c9cb3a546e08/CMAR-12-4923-g0007.jpg
https://cdn.ncbi.nlm.nih.gov/pmc/blobs/064a/7321694/a2ea586ab0d8/CMAR-12-4923-g0001.jpg
https://cdn.ncbi.nlm.nih.gov/pmc/blobs/064a/7321694/5c9ba7d789d0/CMAR-12-4923-g0002.jpg
https://cdn.ncbi.nlm.nih.gov/pmc/blobs/064a/7321694/d78c61810ecb/CMAR-12-4923-g0003.jpg
https://cdn.ncbi.nlm.nih.gov/pmc/blobs/064a/7321694/671d31d49fae/CMAR-12-4923-g0004.jpg
https://cdn.ncbi.nlm.nih.gov/pmc/blobs/064a/7321694/df6a95bdd632/CMAR-12-4923-g0005.jpg
https://cdn.ncbi.nlm.nih.gov/pmc/blobs/064a/7321694/e798b001940e/CMAR-12-4923-g0006.jpg
https://cdn.ncbi.nlm.nih.gov/pmc/blobs/064a/7321694/c9cb3a546e08/CMAR-12-4923-g0007.jpg

相似文献

1
Glucosamine-6-Phosphate Isomerase 1 Promotes Tumor Progression and Indicates Poor Prognosis in Hepatocellular Carcinoma.6-磷酸葡萄糖胺异构酶1促进肿瘤进展并提示肝细胞癌预后不良。
Cancer Manag Res. 2020 Jun 24;12:4923-4935. doi: 10.2147/CMAR.S250094. eCollection 2020.
2
[TMEM64 is highly expressed in hepatocellular carcinoma and promotes tumor cell proliferation and invasion].跨膜蛋白64(TMEM64)在肝细胞癌中高表达,并促进肿瘤细胞增殖和侵袭。
Nan Fang Yi Ke Da Xue Xue Bao. 2023 Aug 20;43(8):1345-1355. doi: 10.12122/j.issn.1673-4254.2023.08.11.
3
Long non-coding RNA LINC01503 promotes the progression of hepatocellular carcinoma via activating MAPK/ERK pathway.长链非编码 RNA LINC01503 通过激活 MAPK/ERK 通路促进肝癌的进展。
Int J Med Sci. 2020 May 18;17(9):1224-1234. doi: 10.7150/ijms.45256. eCollection 2020.
4
Upregulation of Stress-Induced Protein Kinase CK1 Delta is associated with a Poor Prognosis for patients with Hepatocellular Carcinoma.应激诱导蛋白激酶 CK1 Delta 的上调与肝细胞癌患者预后不良相关。
Genet Test Mol Biomarkers. 2021 Jul;25(7):504-514. doi: 10.1089/gtmb.2020.0093.
5
LINC01419 promotes cell proliferation and metastasis in hepatocellular carcinoma by enhancing NDRG1 promoter activity.LINC01419 通过增强 NDRG1 启动子活性促进肝癌细胞增殖和转移。
Cell Oncol (Dordr). 2020 Oct;43(5):931-947. doi: 10.1007/s13402-020-00540-6. Epub 2020 Jun 15.
6
Knockdown of RSPH14 inhibits proliferation, migration, and invasion and promotes apoptosis of hepatocellular carcinoma via RelA.敲低RSPH14通过RelA抑制肝癌细胞的增殖、迁移和侵袭并促进其凋亡。
Cancer Cell Int. 2022 Mar 19;22(1):129. doi: 10.1186/s12935-022-02515-z.
7
Upregulation of miR-1266-5p serves as a prognostic biomarker of hepatocellular carcinoma and facilitates tumor cell proliferation, migration and invasion.miR-1266-5p 的上调可作为肝细胞癌的预后生物标志物,并促进肿瘤细胞的增殖、迁移和侵袭。
Acta Biochim Pol. 2021 May 19;68(2):293-300. doi: 10.18388/abp.2020_5569.
8
Activation of PI3K/AKT is involved in TINAG-mediated promotion of proliferation, invasion and migration of hepatocellular carcinoma.PI3K/AKT 的激活参与了 TINAG 介导的促进肝癌细胞增殖、侵袭和迁移。
Cancer Biomark. 2018;23(1):33-43. doi: 10.3233/CBM-181277.
9
Upregulated TRIO expression correlates with a malignant phenotype in human hepatocellular carcinoma.TRIO表达上调与人类肝细胞癌的恶性表型相关。
Tumour Biol. 2015 Sep;36(9):6901-8. doi: 10.1007/s13277-015-3377-3. Epub 2015 Apr 8.
10
miR‑300 regulates tumor proliferation and metastasis by targeting lymphoid enhancer‑binding factor 1 in hepatocellular carcinoma.miR-300 通过靶向淋巴增强结合因子 1 调节肝癌细胞的增殖和转移。
Int J Oncol. 2019 Apr;54(4):1282-1294. doi: 10.3892/ijo.2019.4715. Epub 2019 Feb 13.

引用本文的文献

1
Overexpression of GNPDA1 in head and neck squamous cell carcinoma: Prognostic significance, immune infiltration, and correlation with cancer cell immune evasion.GNPDA1在头颈部鳞状细胞癌中的过表达:预后意义、免疫浸润及与癌细胞免疫逃逸的相关性
Medicine (Baltimore). 2025 May 23;104(21):e42561. doi: 10.1097/MD.0000000000042561.
2
Integrative Analysis of DNA Methylation and microRNA Reveals GNPDA1 and SLC25A16 Related to Biopsychosocial Factors Among Taiwanese Women with a Family History of Breast Cancer.DNA甲基化与微小RNA的综合分析揭示了与有乳腺癌家族史的台湾女性生物心理社会因素相关的GNPDA1和SLC25A16 。
J Pers Med. 2025 Mar 30;15(4):134. doi: 10.3390/jpm15040134.
3

本文引用的文献

1
Glutathione S-transferase A1 suppresses tumor progression and indicates better prognosis of human primary hepatocellular carcinoma.谷胱甘肽S-转移酶A1抑制肿瘤进展并提示人类原发性肝细胞癌预后较好。
J Cancer. 2020 Jan 1;11(1):83-91. doi: 10.7150/jca.36495. eCollection 2020.
2
Comprehensive molecular and immunological characterization of hepatocellular carcinoma.全面的肝癌分子和免疫特征分析。
EBioMedicine. 2019 Feb;40:457-470. doi: 10.1016/j.ebiom.2018.12.058. Epub 2018 Dec 29.
3
Aberrant Metabolism in Hepatocellular Carcinoma Provides Diagnostic and Therapeutic Opportunities.
Downregulation of Brf1 Induces Liver Failure and Inhibits Hepatocellular Carcinoma Progression by Promoting Apoptosis.
Brf1的下调通过促进细胞凋亡诱导肝衰竭并抑制肝细胞癌进展。
J Cancer. 2024 Sep 3;15(17):5577-5593. doi: 10.7150/jca.97277. eCollection 2024.
4
Pan-Cancer Analysis of PGAM1 and Its Experimental Validation in Uveal Melanoma Progression.PGAM1的泛癌分析及其在葡萄膜黑色素瘤进展中的实验验证
J Cancer. 2024 Feb 17;15(7):2074-2094. doi: 10.7150/jca.93398. eCollection 2024.
5
Development and Validation of a Novel Prognosis Model Based on a Panel of Three Immunogenic Cell Death-Related Genes for Non-Cirrhotic Hepatocellular Carcinoma.基于一组三个免疫原性细胞死亡相关基因的非肝硬化肝细胞癌新型预后模型的开发与验证
J Hepatocell Carcinoma. 2023 Sep 25;10:1609-1628. doi: 10.2147/JHC.S424545. eCollection 2023.
6
A study on metabolic characteristics and metabolic markers of gastrointestinal tumors.胃肠道肿瘤的代谢特征及代谢标志物研究。
Cancer Biol Ther. 2023 Dec 31;24(1):2255369. doi: 10.1080/15384047.2023.2255369.
7
Construction and validation of a metabolic-related genes prognostic model for oral squamous cell carcinoma based on bioinformatics.基于生物信息学构建和验证口腔鳞状细胞癌代谢相关基因预后模型。
BMC Med Genomics. 2022 Dec 24;15(1):269. doi: 10.1186/s12920-022-01417-3.
8
The Potential Role of Exosomal Proteins in Prostate Cancer.外泌体蛋白在前列腺癌中的潜在作用
Front Oncol. 2022 Jun 7;12:873296. doi: 10.3389/fonc.2022.873296. eCollection 2022.
9
Epigenomic Profiling of Epithelial Ovarian Cancer Stem-Cell Differentiation Reveals GPD1 Associated Immune Suppressive Microenvironment and Poor Prognosis.上皮性卵巢癌干细胞分化的表观基因组分析揭示了 GPD1 相关的免疫抑制微环境和不良预后。
Int J Mol Sci. 2022 May 4;23(9):5120. doi: 10.3390/ijms23095120.
10
The novel circular RNA HIPK3 accelerates the proliferation and invasion of hepatocellular carcinoma cells by sponging the micro RNA-124 or micro RNA-506/pyruvate dehydrogenase kinase 2 axis.新型环状 RNA HIPK3 通过海绵吸附 microRNA-124 或 microRNA-506/丙酮酸脱氢酶激酶 2 轴促进肝癌细胞的增殖和侵袭。
Bioengineered. 2022 Mar;13(3):4717-4729. doi: 10.1080/21655979.2022.2031398.
肝细胞癌中的代谢异常为诊断和治疗提供了机会。
Oxid Med Cell Longev. 2018 Nov 4;2018:7512159. doi: 10.1155/2018/7512159. eCollection 2018.
4
Dietary cholesterol promotes steatohepatitis related hepatocellular carcinoma through dysregulated metabolism and calcium signaling.饮食胆固醇通过代谢失调和钙信号促进与脂肪性肝炎相关的肝细胞癌。
Nat Commun. 2018 Oct 26;9(1):4490. doi: 10.1038/s41467-018-06931-6.
5
Protein induced by vitamin K absence or antagonist-II versus alpha-fetoprotein in the diagnosis of hepatocellular carcinoma: A systematic review with meta-analysis.维生素 K 缺乏或拮抗剂 II 诱导蛋白与甲胎蛋白在肝细胞癌诊断中的比较:系统评价与荟萃分析。
Hepatobiliary Pancreat Dis Int. 2018 Dec;17(6):487-495. doi: 10.1016/j.hbpd.2018.09.009. Epub 2018 Sep 15.
6
CARM1 Methylates GAPDH to Regulate Glucose Metabolism and Is Suppressed in Liver Cancer.CARM1 通过甲基化 GAPDH 来调节葡萄糖代谢,并且在肝癌中受到抑制。
Cell Rep. 2018 Sep 18;24(12):3207-3223. doi: 10.1016/j.celrep.2018.08.066.
7
Global cancer statistics 2018: GLOBOCAN estimates of incidence and mortality worldwide for 36 cancers in 185 countries.全球癌症统计数据 2018:GLOBOCAN 对全球 185 个国家/地区 36 种癌症的发病率和死亡率的估计。
CA Cancer J Clin. 2018 Nov;68(6):394-424. doi: 10.3322/caac.21492. Epub 2018 Sep 12.
8
Serum ARCHITECT PIVKA-II reference interval in healthy Chinese adults: Sub-analysis from a prospective multicenter study.中国健康成年人血清ARCHITECT PIVKA-II参考区间:一项前瞻性多中心研究的亚分析
Clin Biochem. 2018 Apr;54:32-36. doi: 10.1016/j.clinbiochem.2018.02.007. Epub 2018 Feb 12.
9
Comprehensive and Integrative Genomic Characterization of Hepatocellular Carcinoma.肝细胞癌的综合与整合基因组特征分析
Cell. 2017 Jun 15;169(7):1327-1341.e23. doi: 10.1016/j.cell.2017.05.046.
10
Evaluating hepatocellular carcinoma cell lines for tumour samples using within-sample relative expression orderings of genes.使用基因样本内相对表达顺序评估肝癌细胞系的肿瘤样本。
Liver Int. 2017 Nov;37(11):1688-1696. doi: 10.1111/liv.13467. Epub 2017 Jun 6.