Suppr超能文献

胃肠道肿瘤的代谢特征及代谢标志物研究。

A study on metabolic characteristics and metabolic markers of gastrointestinal tumors.

机构信息

Department of Laparoscopic Surgery, the First Affiliated Hospital of Dalian Medical University, Dalian, Liaoning Province, China.

Department of Ultrasound, The First Affiliated Hospital of Dalian Medical University, Dalian, Liaoning Province, China.

出版信息

Cancer Biol Ther. 2023 Dec 31;24(1):2255369. doi: 10.1080/15384047.2023.2255369.

Abstract

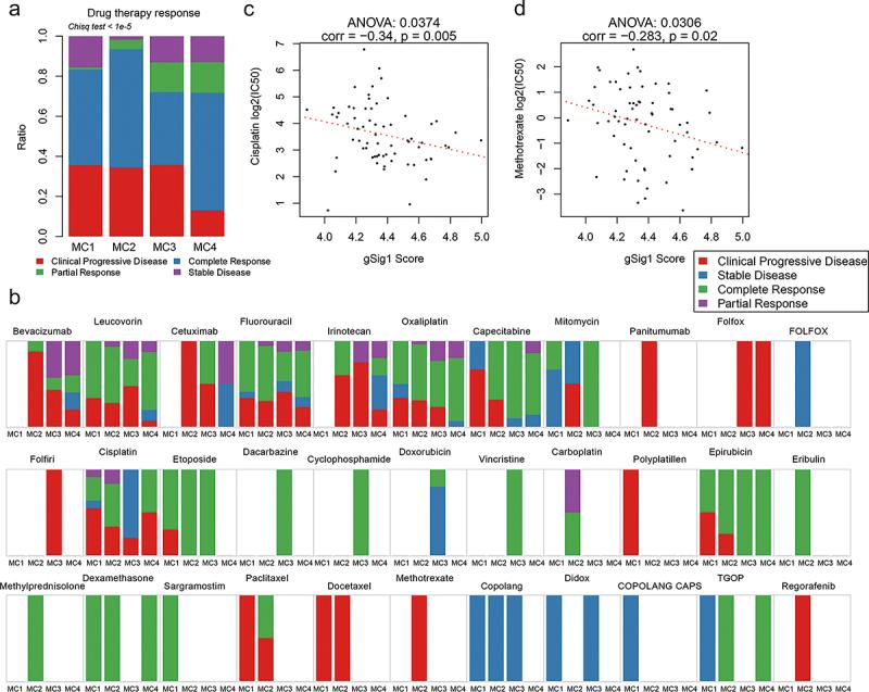
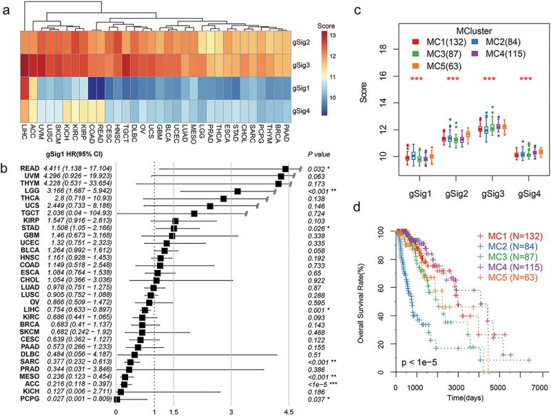
Tumor cells have significant heterogeneity in metabolism and are closely related to prognosis, gene mutation, and subtype. However, this association has not been demonstrated in reports of gastrointestinal tumors. In this study, we constructed four metabolic subtypes and identified four gene signatures using the expression data and clinical information of 252 metabolism-related genes from TCGA and NCBI databases for gastric adenocarcinoma (STAD) and colorectal cancer (COAD and READ). MC1 had the worst prognosis compared to other classifications. GSig1 was mainly related to drug metabolism and was the highest in MC1 with the worst prognosis, while the other subtypes were mainly related to glucose metabolism pathways. This difference also existed in other different malignant tumors. In addition, metabolic typing was associated with chemotherapeutic drug response and tumor heterogeneity, which indicated that monitoring metabolic typing could contribute to drug efficacy and gene-targeted therapy. In conclusion, we identified differences among subtypes in clinical characteristics such as prognosis and revealed the potential function of metabolic subtype in response to chemotherapeutic agents and oncogene mutations. This work highlighted the potential clinical meaning of metabolic subtype and characteristics in drug therapy and prognosis assessment of malignant tumors.

摘要

肿瘤细胞在代谢方面具有显著的异质性,与预后、基因突变和亚型密切相关。然而,在胃肠道肿瘤的报告中尚未证明这种相关性。在这项研究中,我们使用 TCGA 和 NCBI 数据库中 252 个与代谢相关的基因的表达数据和临床信息,构建了四个代谢亚型,并鉴定了四个基因特征,用于胃腺癌(STAD)和结直肠癌(COAD 和 READ)。与其他分类相比,MC1 具有最差的预后。GSig1 主要与药物代谢有关,在预后最差的 MC1 中最高,而其他亚型主要与葡萄糖代谢途径有关。这种差异在其他不同的恶性肿瘤中也存在。此外,代谢分型与化疗药物反应和肿瘤异质性有关,这表明监测代谢分型有助于评估药物疗效和基因靶向治疗。总之,我们在预后等临床特征方面发现了亚型之间的差异,并揭示了代谢亚型在化疗药物反应和致癌基因突变中的潜在功能。这项工作突出了代谢亚型和特征在恶性肿瘤药物治疗和预后评估中的潜在临床意义。

https://cdn.ncbi.nlm.nih.gov/pmc/blobs/7a44/10503448/280aaef6d8a6/KCBT_A_2255369_F0001_OC.jpg

文献检索

告别复杂PubMed语法,用中文像聊天一样搜索,搜遍4000万医学文献。AI智能推荐,让科研检索更轻松。

立即免费搜索

文件翻译

保留排版,准确专业,支持PDF/Word/PPT等文件格式,支持 12+语言互译。

免费翻译文档

深度研究

AI帮你快速写综述,25分钟生成高质量综述,智能提取关键信息,辅助科研写作。

立即免费体验