• 文献检索
  • 文档翻译
  • 深度研究
  • 学术资讯
  • Suppr Zotero 插件Zotero 插件
  • 邀请有礼
  • 套餐&价格
  • 历史记录
应用&插件
Suppr Zotero 插件Zotero 插件浏览器插件Mac 客户端Windows 客户端微信小程序
定价
高级版会员购买积分包购买API积分包
服务
文献检索文档翻译深度研究API 文档MCP 服务
关于我们
关于 Suppr公司介绍联系我们用户协议隐私条款
关注我们

Suppr 超能文献

核心技术专利:CN118964589B侵权必究
粤ICP备2023148730 号-1Suppr @ 2026

文献检索

告别复杂PubMed语法,用中文像聊天一样搜索,搜遍4000万医学文献。AI智能推荐,让科研检索更轻松。

立即免费搜索

文件翻译

保留排版,准确专业,支持PDF/Word/PPT等文件格式,支持 12+语言互译。

免费翻译文档

深度研究

AI帮你快速写综述,25分钟生成高质量综述,智能提取关键信息,辅助科研写作。

立即免费体验

表皮生长因子受体-信号转导子和转录激活子1(EGFR-STAT1)轴的组成性激活会增加脑膜瘤肿瘤细胞的增殖。

Constitutive activation of the EGFR-STAT1 axis increases proliferation of meningioma tumor cells.

作者信息

Ferluga Sara, Baiz Daniele, Hilton David A, Adams Claire L, Ercolano Emanuela, Dunn Jemma, Bassiri Kayleigh, Kurian Kathreena M, Hanemann Clemens O

机构信息

Faculty of Health: Medicine, Dentistry and Human Sciences, Institute of Translational and Stratified Medicine, University of Plymouth, Plymouth, UK.

Cellular and Anatomical Pathology, Plymouth Hospitals NHS Trust, Plymouth, UK.

出版信息

Neurooncol Adv. 2020 Jan 21;2(1):vdaa008. doi: 10.1093/noajnl/vdaa008. eCollection 2020 Jan-Dec.

DOI:10.1093/noajnl/vdaa008
PMID:32642677
原文链接:https://pmc.ncbi.nlm.nih.gov/articles/PMC7212880/
Abstract

BACKGROUND

Meningiomas are the most frequent primary brain tumors of the central nervous system. The standard of treatment is surgery and radiotherapy, but effective pharmacological options are not available yet. The well-characterized genetic background stratifies these tumors in several subgroups, thus increasing diversification. We identified epidermal growth factor receptor-signal transducer and activator of transcription 1 (EGFR-STAT1) overexpression and activation as a common identifier of these tumors.

METHODS

We analyzed STAT1 overexpression and phosphorylation in 131 meningiomas of different grades and locations by utilizing several techniques, including Western blots, qPCR, and immunocytochemistry. We also silenced and overexpressed wild-type and mutant forms of the gene to assess its biological function and its network. Results were further validated by drug testing.

RESULTS

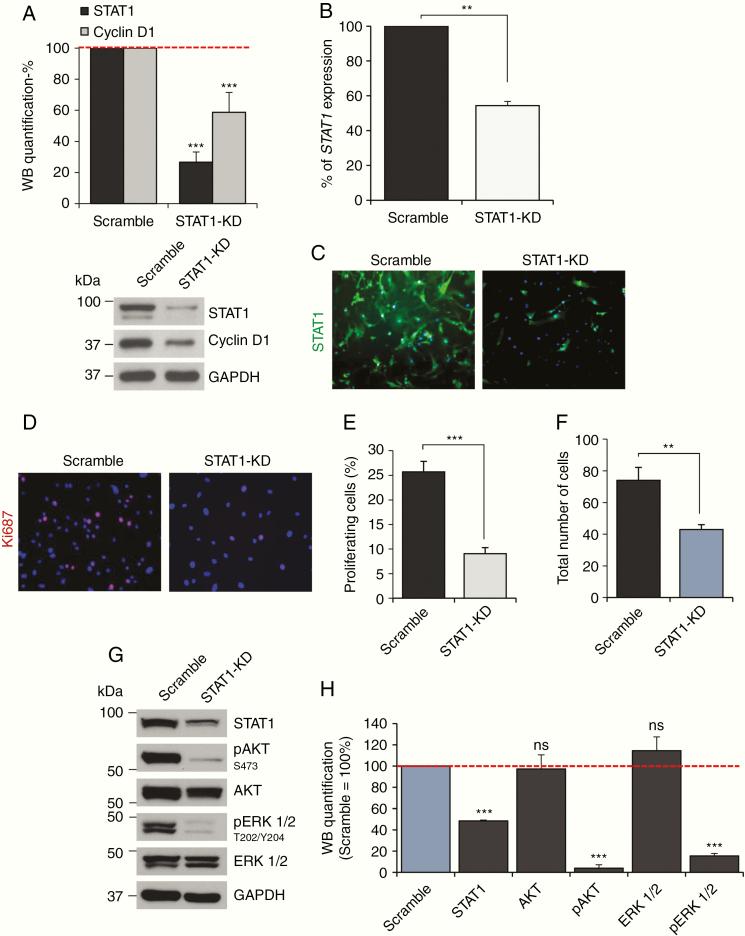
STAT1 was found widely overexpressed in meningioma but not in the corresponding healthy controls. The protein showed constitutive phosphorylation not dependent on the JAK-STAT pathway. knockdown resulted in a significant reduction of cellular proliferation and deactivation of AKT and ERK1/2. STAT1 is known to be activated by EGFR, so we investigated the tyrosine kinase and found that EGFR was also constitutively phosphorylated in meningioma and was responsible for the aberrant phosphorylation of STAT1. The pharmaceutical inhibition of EGFR caused a significant reduction in cellular proliferation and of overall levels of cyclin D1, pAKT, and pERK1/2.

CONCLUSIONS

STAT1-EGFR-dependent constitutive phosphorylation is responsible for a positive feedback loop that causes its own overexpression and consequently an increased proliferation of the tumor cells. These findings provide the rationale for further studies aiming to identify effective therapeutic options in meningioma.

摘要

背景

脑膜瘤是中枢神经系统最常见的原发性脑肿瘤。治疗标准是手术和放疗,但尚无有效的药物治疗方案。特征明确的遗传背景将这些肿瘤分为几个亚组,从而增加了其多样性。我们发现表皮生长因子受体 - 信号转导和转录激活因子1(EGFR - STAT1)的过表达和激活是这些肿瘤的一个共同特征。

方法

我们利用多种技术,包括蛋白质免疫印迹法、定量聚合酶链反应和免疫细胞化学,分析了131例不同分级和部位的脑膜瘤中STAT1的过表达和磷酸化情况。我们还对该基因的野生型和突变型进行了沉默和过表达,以评估其生物学功能及其网络。结果通过药物测试进一步验证。

结果

发现STAT1在脑膜瘤中广泛过表达,而在相应的健康对照中未过表达。该蛋白显示出不依赖于JAK - STAT途径的组成性磷酸化。敲低导致细胞增殖显著减少以及AKT和ERK1/2失活。已知STAT1由EGFR激活,因此我们研究了酪氨酸激酶,发现EGFR在脑膜瘤中也呈组成性磷酸化,并导致STAT1的异常磷酸化。EGFR的药物抑制导致细胞增殖以及细胞周期蛋白D1、pAKT和pERK1/2的总体水平显著降低。

结论

STAT1 - EGFR依赖性组成性磷酸化导致正反馈回路,引起其自身过表达,进而导致肿瘤细胞增殖增加。这些发现为进一步研究确定脑膜瘤的有效治疗方案提供了理论依据。

https://cdn.ncbi.nlm.nih.gov/pmc/blobs/4610/7212880/d8f4bfee3afc/vdaa008f0005.jpg
https://cdn.ncbi.nlm.nih.gov/pmc/blobs/4610/7212880/8d327b658689/vdaa008f0001.jpg
https://cdn.ncbi.nlm.nih.gov/pmc/blobs/4610/7212880/f3078428033e/vdaa008f0002.jpg
https://cdn.ncbi.nlm.nih.gov/pmc/blobs/4610/7212880/85698b9d6ec4/vdaa008f0003.jpg
https://cdn.ncbi.nlm.nih.gov/pmc/blobs/4610/7212880/86146e7d9e46/vdaa008f0004.jpg
https://cdn.ncbi.nlm.nih.gov/pmc/blobs/4610/7212880/d8f4bfee3afc/vdaa008f0005.jpg
https://cdn.ncbi.nlm.nih.gov/pmc/blobs/4610/7212880/8d327b658689/vdaa008f0001.jpg
https://cdn.ncbi.nlm.nih.gov/pmc/blobs/4610/7212880/f3078428033e/vdaa008f0002.jpg
https://cdn.ncbi.nlm.nih.gov/pmc/blobs/4610/7212880/85698b9d6ec4/vdaa008f0003.jpg
https://cdn.ncbi.nlm.nih.gov/pmc/blobs/4610/7212880/86146e7d9e46/vdaa008f0004.jpg
https://cdn.ncbi.nlm.nih.gov/pmc/blobs/4610/7212880/d8f4bfee3afc/vdaa008f0005.jpg

相似文献

1
Constitutive activation of the EGFR-STAT1 axis increases proliferation of meningioma tumor cells.表皮生长因子受体-信号转导子和转录激活子1(EGFR-STAT1)轴的组成性激活会增加脑膜瘤肿瘤细胞的增殖。
Neurooncol Adv. 2020 Jan 21;2(1):vdaa008. doi: 10.1093/noajnl/vdaa008. eCollection 2020 Jan-Dec.
2
Expression of the JAK and STAT superfamilies in human meningiomas.JAK和STAT超家族在人类脑膜瘤中的表达。
J Neurosurg. 1999 Sep;91(3):440-6. doi: 10.3171/jns.1999.91.3.0440.
3
Constitutive STAT1 tyrosine phosphorylation in U937 monocytes overexpressing the TYK2 protein tyrosine kinase does not induce gene transcription.在过表达酪氨酸激酶2(TYK2)蛋白酪氨酸激酶的U937单核细胞中,组成型信号转导和转录激活因子1(STAT1)酪氨酸磷酸化不会诱导基因转录。
Cell Growth Differ. 1996 Jun;7(6):833-40.
4
Constitutive activation of STAT transcription factors in acute myelogenous leukemia.急性髓性白血病中STAT转录因子的组成性激活。
Eur J Haematol. 2001 Aug;67(2):63-71.
5
EGFR-induced cell migration is mediated predominantly by the JAK-STAT pathway in primary esophageal keratinocytes.在原代食管角质形成细胞中,表皮生长因子受体(EGFR)诱导的细胞迁移主要由JAK-STAT信号通路介导。
Am J Physiol Gastrointest Liver Physiol. 2004 Dec;287(6):G1227-37. doi: 10.1152/ajpgi.00253.2004. Epub 2004 Jul 29.
6
Type II cGMP‑dependent protein kinase inhibits EGF‑induced JAK/STAT signaling in gastric cancer cells.II型环磷酸鸟苷依赖性蛋白激酶抑制胃癌细胞中表皮生长因子诱导的JAK/STAT信号传导。
Mol Med Rep. 2016 Aug;14(2):1849-56. doi: 10.3892/mmr.2016.5452. Epub 2016 Jun 27.
7
Biased signaling downstream of epidermal growth factor receptor regulates proliferative versus apoptotic response to ligand.表皮生长因子受体下游的信号转导偏向调节配体诱导的增殖与凋亡反应。
Cell Death Dis. 2018 Sep 24;9(10):976. doi: 10.1038/s41419-018-1034-7.
8
Epidermal growth factor induces STAT1 expression to exacerbate the IFNr-mediated PD-L1 axis in epidermal growth factor receptor-positive cancers.表皮生长因子诱导 STAT1 表达,加剧表皮生长因子受体阳性癌症中 IFNr 介导的 PD-L1 轴。
Mol Carcinog. 2018 Nov;57(11):1588-1598. doi: 10.1002/mc.22881. Epub 2018 Aug 28.
9
STAT1 mediates differentiation of chronic lymphocytic leukemia cells in response to Bryostatin 1.信号转导及转录激活因子1(STAT1)介导慢性淋巴细胞白血病细胞对苔藓抑素1的应答分化。
Blood. 2003 Oct 15;102(8):3016-24. doi: 10.1182/blood-2002-09-2972. Epub 2003 Jul 10.
10
Signal transducer and activator of transcription 5b, c-Src, and epidermal growth factor receptor signaling play integral roles in estrogen-stimulated proliferation of estrogen receptor-positive breast cancer cells.信号转导及转录激活因子5b、c-Src和表皮生长因子受体信号传导在雌激素刺激的雌激素受体阳性乳腺癌细胞增殖中发挥着不可或缺的作用。
Mol Endocrinol. 2008 Aug;22(8):1781-96. doi: 10.1210/me.2007-0419. Epub 2008 Jun 11.

引用本文的文献

1
Meningioma: International Consortium on Meningiomas consensus review on scientific advances and treatment paradigms for clinicians, researchers, and patients.脑膜瘤:脑膜瘤国际联合会关于临床医生、研究人员和患者的科学进展和治疗模式的共识综述。
Neuro Oncol. 2024 Oct 3;26(10):1742-1780. doi: 10.1093/neuonc/noae082.
2
Brain Tumor Detection and Classification Using Fine-Tuned CNN with ResNet50 and U-Net Model: A Study on TCGA-LGG and TCIA Dataset for MRI Applications.使用带有ResNet50和U-Net模型的微调卷积神经网络进行脑肿瘤检测与分类:针对MRI应用的TCGA-LGG和TCIA数据集研究
Life (Basel). 2023 Jun 26;13(7):1449. doi: 10.3390/life13071449.
3

本文引用的文献

1
Molecular and translational advances in meningiomas.脑膜瘤的分子和转化进展。
Neuro Oncol. 2019 Jan 14;21(Suppl 1):i4-i17. doi: 10.1093/neuonc/noy178.
2
Proteomic analysis discovers the differential expression of novel proteins and phosphoproteins in meningioma including NEK9, HK2 and SET and deregulation of RNA metabolism.蛋白质组学分析发现脑膜瘤中存在新型蛋白质和磷酸化蛋白质的差异表达,包括 NEK9、HK2 和 SET,以及 RNA 代谢的失调。
EBioMedicine. 2019 Feb;40:77-91. doi: 10.1016/j.ebiom.2018.12.048. Epub 2018 Dec 26.
3
Human Cytomegalovirus Utilizes a Nontraditional Signal Transducer and Activator of Transcription 1 Activation Cascade via Signaling through Epidermal Growth Factor Receptor and Integrins To Efficiently Promote the Motility, Differentiation, and Polarization of Infected Monocytes.
Receptor Tyrosine Kinases as Candidate Prognostic Biomarkers and Therapeutic Targets in Meningioma.
受体酪氨酸激酶作为脑膜瘤的候选预后生物标志物和治疗靶点。
Int J Mol Sci. 2021 Oct 21;22(21):11352. doi: 10.3390/ijms222111352.
4
Fibulin-2: A Novel Biomarker for Differentiating Grade II from Grade I Meningiomas.纤维连接蛋白-2:鉴别 II 级脑膜瘤与 I 级脑膜瘤的新型生物标志物。
Int J Mol Sci. 2021 Jan 8;22(2):560. doi: 10.3390/ijms22020560.
5
GATA-4, a potential novel therapeutic target for high-grade meningioma, regulates miR-497, a potential novel circulating biomarker for high-grade meningioma.GATA-4 是高级别脑膜瘤的一个潜在新的治疗靶点,调节 miR-497,miR-497 是高级别脑膜瘤的一个潜在新的循环生物标志物。
EBioMedicine. 2020 Sep;59:102941. doi: 10.1016/j.ebiom.2020.102941. Epub 2020 Aug 15.
人类巨细胞病毒通过表皮生长因子受体和整合素信号转导利用非传统信号转导子和转录激活子 1 激活级联,有效地促进受感染单核细胞的迁移、分化和极化。
J Virol. 2017 Nov 30;91(24). doi: 10.1128/JVI.00622-17. Print 2017 Dec 15.
4
Cytokine Signaling in Tumor Progression.肿瘤进展中的细胞因子信号传导
Immune Netw. 2017 Aug;17(4):214-227. doi: 10.4110/in.2017.17.4.214. Epub 2017 Aug 9.
5
The role of JAK-STAT signaling pathway and its regulators in the fate of T helper cells.JAK-STAT信号通路及其调节因子在辅助性T细胞命运中的作用。
Cell Commun Signal. 2017 Jun 21;15(1):23. doi: 10.1186/s12964-017-0177-y.
6
Global Proteome and Phospho-proteome Analysis of Merlin-deficient Meningioma and Schwannoma Identifies PDLIM2 as a Novel Therapeutic Target.梅林缺失型脑膜瘤和神经鞘瘤的全球蛋白质组和磷酸化蛋白质组分析鉴定 PDLIM2 为新的治疗靶点。
EBioMedicine. 2017 Feb;16:76-86. doi: 10.1016/j.ebiom.2017.01.020. Epub 2017 Jan 18.
7
Recurrent somatic mutations in POLR2A define a distinct subset of meningiomas.POLR2A基因中的复发性体细胞突变定义了脑膜瘤的一个独特亚组。
Nat Genet. 2016 Oct;48(10):1253-9. doi: 10.1038/ng.3651. Epub 2016 Aug 22.
8
The good and the bad faces of STAT1 in solid tumours.信号转导和转录激活因子1(STAT1)在实体瘤中的利弊
Cytokine. 2017 Jan;89:12-20. doi: 10.1016/j.cyto.2015.11.011. Epub 2015 Nov 26.
9
Targeting EGF-receptor(s) - STAT1 axis attenuates tumor growth and metastasis through downregulation of MUC4 mucin in human pancreatic cancer.靶向表皮生长因子受体(EGF受体)-信号转导和转录激活因子1(STAT1)轴可通过下调人胰腺癌中的MUC4粘蛋白来减弱肿瘤生长和转移。
Oncotarget. 2015 Mar 10;6(7):5164-81. doi: 10.18632/oncotarget.3286.
10
The JAK-STAT pathway: impact on human disease and therapeutic intervention.JAK-STAT信号通路:对人类疾病的影响及治疗干预
Annu Rev Med. 2015;66:311-28. doi: 10.1146/annurev-med-051113-024537.