Clinique du Motoneurone, CHU Gui de Chauliac, University of Montpellier, Montpellier, France.
Department Immunobiology, Faculty of Life Sciences and Medicine, King's College London, London, UK; NIHR Biomedical Research Centre, Guy's and St Thomas' NHS Foundation Trust and King's College London, London, UK.
EBioMedicine. 2020 Sep;59:102844. doi: 10.1016/j.ebiom.2020.102844. Epub 2020 Jul 7.
Low-dose interleukin-2 (ld-IL-2) enhances regulatory T-cell (Treg) function in auto-inflammatory conditions. Neuroinflammation being a pathogenic feature of amyotrophic lateral sclerosis (ALS), we evaluated the pharmacodynamics and safety of ld-IL-2 in ALS subjects.
We performed a single centre, parallel three-arm, randomised, double-blind, placebo-controlled study. Eligibility criteria included age < 75 years, disease duration < 5 years, riluzole treatment > 3 months, and a slow vital capacity ≥ 70% of normal. Patients were randomised (1:1:1) to aldesleukin 2 MIU, 1 MIU, or placebo once daily for 5 days every 4 weeks for 3 cycles. Primary outcome was change from baseline in Treg percentage of CD4 T cells (%Tregs) following a first cycle. Secondary laboratory outcomes included: %Treg and Treg number following repeated cycles, and plasma CCL2 and neurofilament light chain protein (NFL) concentrations as surrogate markers of efficacy. Safety outcomes included motor-function (ALSFRS-R), slow vital capacity (SVC), and adverse event reports. This trial is registered with ClinicalTrials.gov, NCT02059759.
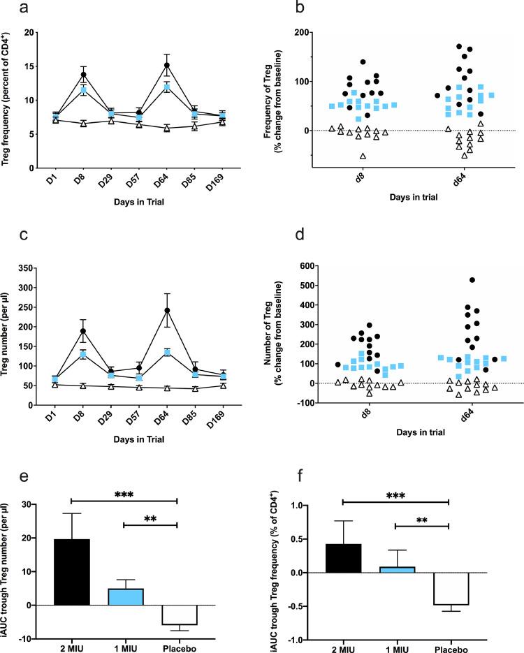
All randomised patients (12 per group), recruited from October 2015 to December 2015, were alive at the end of follow-up and included in the intent-to-treat (ITT) analysis. No drug-related serious adverse event was observed. Non-serious adverse events occurred more frequently with the 1 and 2 MIU IL-2 doses compared to placebo, including injection site reactions and flu-like symptoms. Primary outcome analysis showed a significant increase (p < 0·0001) in %Tregs in the 2 MIU and 1 MIU arms (mean [SD]: 2 MIU: +6·2% [2·2]; 1 MIU: +3·9% [1·2]) as compared to placebo (mean [SD]: -0·49% [1·3]). Effect sizes (ES) were large in treated groups: 2 MIU ES=3·7 (IC95%: 2·3-4·9) and 1 MIU ES=3·5 (IC95%: 2·1-4·6). Secondary outcomes showed a significant increase in %Tregs following repeated cycles (p < 0·0001) as compared to placebo, and a dose-dependent decrease in plasma CCL2 (p = 0·0049). There were no significant differences amongst the three groups on plasma NFL levels.
Ld-IL-2 is well tolerated and immunologically effective in subjects with ALS. These results warrant further investigation into their eventual therapeutic impact on slowing ALS disease progression.
The French Health Ministry (PHRC-I-14-056), EU H2020 (grant #633413), and the Association pour la Recherche sur la SLA (ARSLA).
低剂量白细胞介素-2(ld-IL-2)可增强自身炎症条件下调节性 T 细胞(Treg)的功能。神经炎症是肌萎缩侧索硬化症(ALS)的发病特征,因此我们评估了 ld-IL-2 在 ALS 患者中的药效学和安全性。
我们进行了一项单中心、平行三臂、随机、双盲、安慰剂对照研究。入选标准包括年龄<75 岁、疾病持续时间<5 年、已接受利鲁唑治疗>3 个月、用力肺活量(VC)占预计值的比例≥70%。患者按 1:1:1 的比例随机分为白细胞介素 2(aldesleukin)2MIU、1MIU 或安慰剂组,每天 1 次,连续 5 天,每 4 周为 1 个周期,共 3 个周期。主要结局是第 1 个周期后 CD4+T 细胞中 Treg 百分比(%Tregs)的变化。次要实验室结局包括:重复周期后的%Treg 和 Treg 数量,以及 CCL2 和神经丝轻链蛋白(NFL)浓度作为疗效的替代标志物。安全性结局包括运动功能(ALSFRS-R)、VC 和不良事件报告。该试验在 ClinicalTrials.gov 上注册,NCT02059759。
所有符合条件的患者(每组 12 例)于 2015 年 10 月至 12 月间入组,在随访结束时全部存活,均纳入意向治疗(ITT)分析。未观察到与药物相关的严重不良事件。与安慰剂组相比,1 和 2MIU IL-2 剂量组更常发生非严重不良事件,包括注射部位反应和流感样症状。主要结局分析显示,2MIU 和 1MIU 组的%Tregs 显著增加(p<0.0001)(平均[标准差]:2MIU:+6.2%[2.2];1MIU:+3.9%[1.2]),而安慰剂组的%Tregs 则减少(平均[标准差]:-0.49%[1.3])。治疗组的效应量(ES)较大:2MIU ES=3.7(95%CI:2.3-4.9)和 1MIU ES=3.5(95%CI:2.1-4.6)。次要结局显示,与安慰剂组相比,重复周期后%Tregs 显著增加(p<0.0001),CCL2 水平呈剂量依赖性下降(p=0.0049)。三组间血浆 NFL 水平无显著差异。
ld-IL-2 在 ALS 患者中具有良好的耐受性和免疫疗效。这些结果提示 ld-IL-2 可能具有减缓 ALS 疾病进展的治疗潜力。
法国卫生部(PHRC-I-14-056)、欧盟 H2020(拨款号#633413)和肌萎缩侧索硬化症协会(ARSLA)。