Suppr超能文献

通过干扰 BCL-X -BAX 相互作用,衰老诱导肿瘤细胞的清除剂 ABT-263。

Clearance of therapy-induced senescent tumor cells by the senolytic ABT-263 via interference with BCL-X -BAX interaction.

机构信息

Department of Basic Medical Sciences, Faculty of Medicine, The Hashemite University, Zarqa, Jordan.

Departments of Pharmacology & Toxicology, School of Medicine, Massey Cancer Center, Virginia Commonwealth University, Richmond, VA, USA.

出版信息

Mol Oncol. 2020 Oct;14(10):2504-2519. doi: 10.1002/1878-0261.12761. Epub 2020 Aug 5.

Abstract

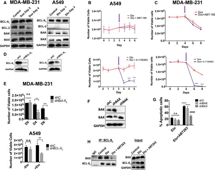
Tumor cells undergo senescence in response to both conventional and targeted cancer therapies. The induction of senescence in response to cancer therapy can contribute to unfavorable patient outcomes, potentially including disease relapse. This possibiliy is supported by our findings that tumor cells induced into senescence by doxorubicin or etoposide can give rise to viable tumors in vivo. We further demonstrate sensitivity of these senescent tumor cells to the senolytic ABT-263 (navitoclax), therefore providing a "two-hit" approach to eliminate senescent tumor cells that persist after exposure to chemotherapy or radiation. The sequential combination of therapy-induced senescence and ABT-263 could shift the response to therapy toward apoptosis by interfering with the interaction between BCL-X and BAX. The administration of ABT-263 after either etoposide or doxorubicin also resulted in marked, prolonged tumor suppression in tumor-bearing animals. These findings support the premise that senolytic therapy following conventional cancer therapy may improve therapeutic outcomes and delay disease recurrence.

摘要

肿瘤细胞对常规和靶向癌症疗法都会发生衰老。对癌症治疗的衰老反应可能导致患者预后不良,包括疾病复发的可能性。我们的研究结果支持这一可能性,即用阿霉素或依托泊苷诱导衰老的肿瘤细胞可以在体内产生可行的肿瘤。我们进一步证明,这些衰老的肿瘤细胞对 senolytic ABT-263(navitoclax)敏感,因此提供了一种“双打击”方法来消除化疗或放疗后持续存在的衰老肿瘤细胞。治疗诱导的衰老和 ABT-263 的序贯组合可以通过干扰 BCL-X 和 BAX 之间的相互作用,将治疗反应转向细胞凋亡。依托泊苷或阿霉素治疗后给予 ABT-263 也导致荷瘤动物的肿瘤显著且持久的抑制。这些发现支持这样的前提,即在常规癌症治疗后进行 senolytic 治疗可能会改善治疗效果并延迟疾病复发。

https://cdn.ncbi.nlm.nih.gov/pmc/blobs/d565/7530780/5669628957da/MOL2-14-2504-g001.jpg

文献检索

告别复杂PubMed语法,用中文像聊天一样搜索,搜遍4000万医学文献。AI智能推荐,让科研检索更轻松。

立即免费搜索

文件翻译

保留排版,准确专业,支持PDF/Word/PPT等文件格式,支持 12+语言互译。

免费翻译文档

深度研究

AI帮你快速写综述,25分钟生成高质量综述,智能提取关键信息,辅助科研写作。

立即免费体验