Pessoa Rodrigues Cecilia, Herman Josip Stefan, Herquel Benjamin, Valsecchi Claudia Isabelle Keller, Stehle Thomas, Grün Dominic, Akhtar Asifa
Department of Chromatin Regulation, Max Planck Institute of Immunobiology and Epigenetics, 79108 Freiburg, Germany.
University of Freiburg, Faculty of Biology, Schaenzlestrasse 1, 79104 Freiburg, Germany.
Sci Adv. 2020 May 20;6(21):eaaz4815. doi: 10.1126/sciadv.aaz4815. eCollection 2020 May.
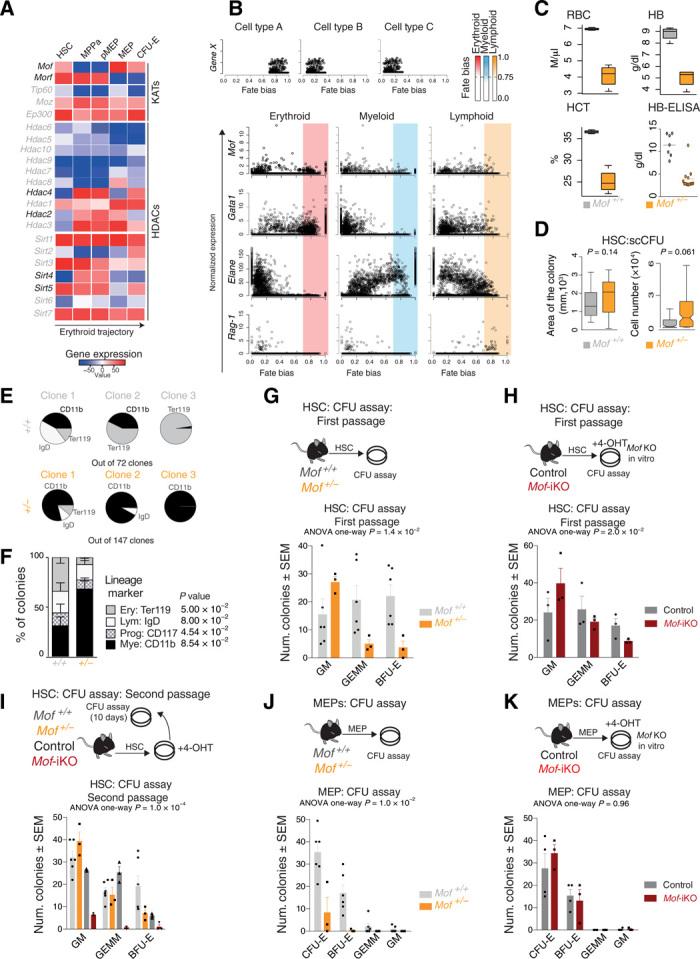
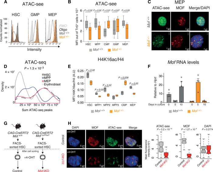
Self-renewal and differentiation of hematopoietic stem cells (HSCs) are orchestrated by the combinatorial action of transcription factors and epigenetic regulators. Here, we have explored the mechanism by which histone H4 lysine 16 acetyltransferase MOF regulates erythropoiesis. Single-cell RNA sequencing and chromatin immunoprecipitation sequencing uncovered that MOF influences erythroid trajectory by dynamic recruitment to chromatin and its haploinsufficiency causes accumulation of a transient HSC population. A regulatory network consisting of MOF, RUNX1, and GFI1B is critical for erythroid fate commitment. GFI1B acts as a activator which is necessary and sufficient for cell type-specific induction of expression. Plasticity of -depleted HSCs can be rescued by expression of a downstream effector, , or by rebalancing acetylation via a histone deacetylase inhibitor. Accurate timing and dosage of expression act as a rheostat for the feedforward transcription factor network that safeguards progression along the erythroid fate.
造血干细胞(HSCs)的自我更新和分化由转录因子和表观遗传调节因子的协同作用精心调控。在此,我们探究了组蛋白H4赖氨酸16乙酰转移酶MOF调节红细胞生成的机制。单细胞RNA测序和染色质免疫沉淀测序发现,MOF通过动态募集到染色质影响红细胞生成轨迹,其单倍剂量不足导致短暂性造血干细胞群体的积累。由MOF、RUNX1和GFI1B组成的调控网络对红细胞命运决定至关重要。GFI1B作为一种激活剂,对于细胞类型特异性诱导表达是必要且充分的。通过下游效应器的表达,或通过组蛋白去乙酰化酶抑制剂重新平衡乙酰化作用,可以挽救MOF缺失的造血干细胞的可塑性。准确的表达时间和剂量充当了前馈转录因子网络的变阻器,以保障红细胞命运的进展。