Suppr超能文献

通过非常规的 Cdc42 增强 EGFR-MAPK 程序可提高肠道上皮细胞的存活和再生。

Elevating EGFR-MAPK program by a nonconventional Cdc42 enhances intestinal epithelial survival and regeneration.

机构信息

Department of Biological Sciences, Division of Life Sciences, School of Arts and Sciences, Rutgers University, Newark, New Jersey, USA.

Department of Microbiology and Immunology, Vagelos College of Physicians and Surgeons, Columbia University, New York, New York, USA.

出版信息

JCI Insight. 2020 Aug 20;5(16):135923. doi: 10.1172/jci.insight.135923.

Abstract

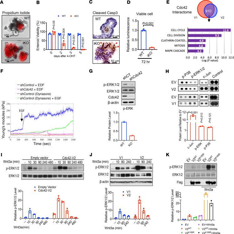
The regulatory mechanisms enabling the intestinal epithelium to maintain a high degree of regenerative capacity during mucosal injury remain unclear. Ex vivo survival and clonogenicity of intestinal stem cells (ISCs) strictly required growth response mediated by cell division control 42 (Cdc42) and Cdc42-deficient enteroids to undergo rapid apoptosis. Mechanistically, Cdc42 engaging with EGFR was required for EGF-stimulated, receptor-mediated endocytosis and sufficient to promote MAPK signaling. Proteomics and kinase analysis revealed that a physiologically, but nonconventionally, spliced Cdc42 variant 2 (V2) exhibited stronger MAPK-activating capability. Human CDC42-V2 is transcriptionally elevated in some colon tumor tissues. Accordingly, mice engineered to overexpress Cdc42-V2 in intestinal epithelium showed elevated MAPK signaling, enhanced regeneration, and reduced mucosal damage in response to irradiation. Overproducing Cdc42-V2 specifically in mouse ISCs enhanced intestinal regeneration following injury. Thus, the intrinsic Cdc42-MAPK program is required for intestinal epithelial regeneration, and elevating this signaling cascade is capable of initiating protection from genotoxic injury.

摘要

肠道上皮在黏膜损伤时维持高度再生能力的调节机制尚不清楚。体外生存和克隆形成能力的肠干细胞(ISCs)严格要求由细胞分裂控制 42(Cdc42)介导的生长反应,Cdc42 缺陷的肠类器官会迅速凋亡。从机制上讲,Cdc42 与 EGFR 结合对于 EGF 刺激的受体介导的内吞作用是必需的,足以促进 MAPK 信号转导。蛋白质组学和激酶分析表明,生理上但非传统剪接的 Cdc42 变体 2(V2)表现出更强的 MAPK 激活能力。CDC42-V2 在一些结肠癌组织中转录水平升高。相应地,在肠上皮中过表达 Cdc42-V2 的小鼠表现出增强的 MAPK 信号转导、增强的再生和对辐射的粘膜损伤减少。在损伤后,Cdc42-V2 在小鼠 ISCs 中的特异性过表达增强了肠道再生。因此,内在的 Cdc42-MAPK 程序是肠道上皮再生所必需的,并且提高这种信号级联反应能够启动对遗传毒性损伤的保护。

https://cdn.ncbi.nlm.nih.gov/pmc/blobs/db76/7455142/980883520d81/jciinsight-5-135923-g038.jpg

文献AI研究员

20分钟写一篇综述,助力文献阅读效率提升50倍。

立即体验

用中文搜PubMed

大模型驱动的PubMed中文搜索引擎

马上搜索

文档翻译

学术文献翻译模型,支持多种主流文档格式。

立即体验