Suppr超能文献

免疫淋巴细胞在感染的巨噬细胞细胞质内阻止土拉弗朗西斯菌 LVS 的复制。

Immune lymphocytes halt replication of Francisella tularensis LVS within the cytoplasm of infected macrophages.

机构信息

Laboratory of Mucosal Pathogens and Cellular Immunology, Division of Bacterial, Parasitic and Allergenic Products, Center for Biologics Evaluation and Research, U.S. Food and Drug Administration, Silver Spring, MD, 20993, USA.

Johns Hopkins University Professional Development and Career Office, 1830 E. Monument, 2-107, Baltimore, MD, 21287, USA.

出版信息

Sci Rep. 2020 Jul 21;10(1):12023. doi: 10.1038/s41598-020-68798-2.

Abstract

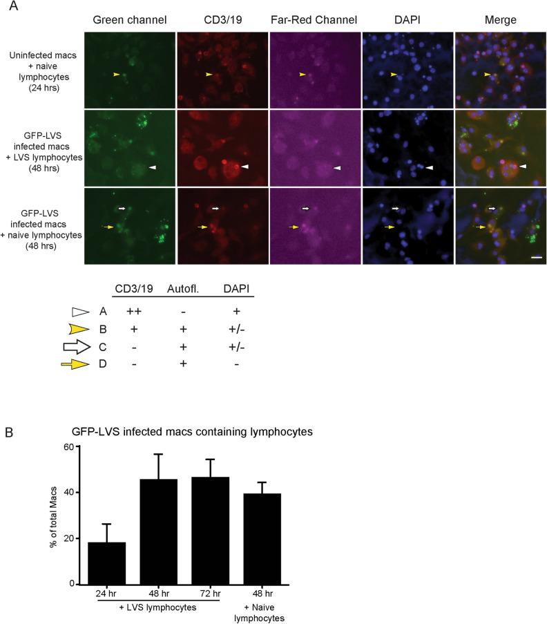
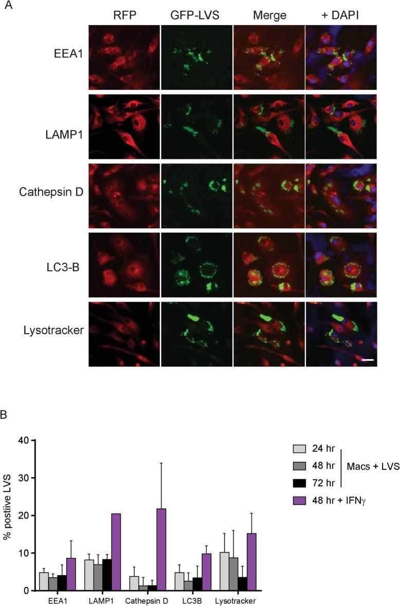
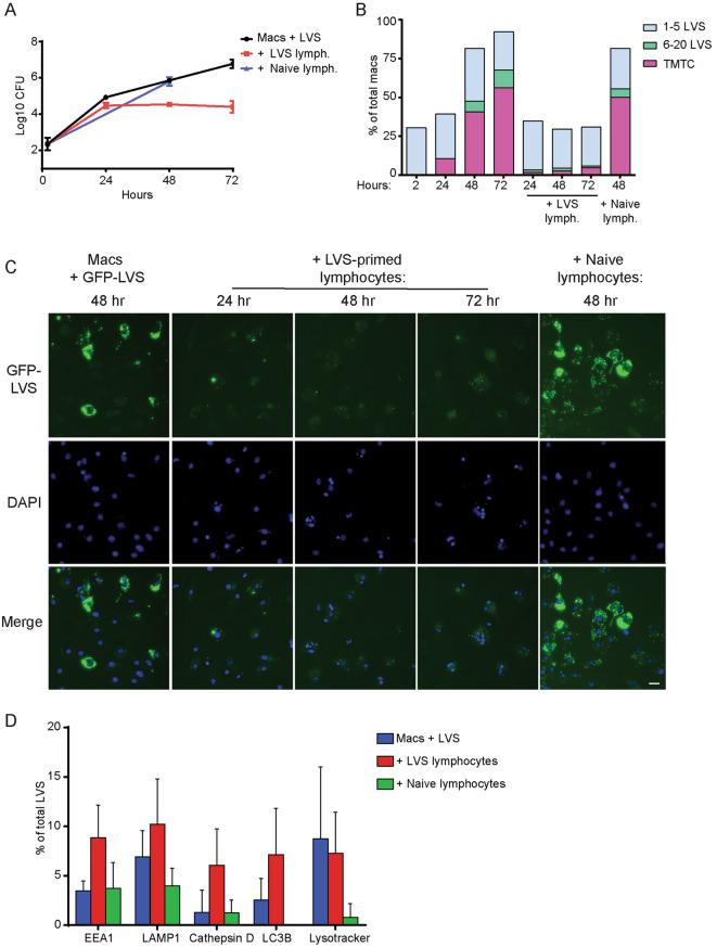
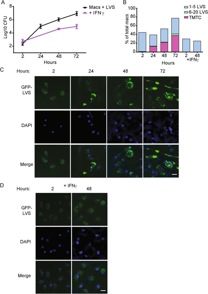
Francisella tularensis is a highly infectious intracellular bacterium that causes tularemia by invading and replicating in mammalian myeloid cells. Francisella primarily invades host macrophages, where it escapes phagosomes within a few hours and replicates in the cytoplasm. Less is known about how Francisella traffics within macrophages or exits into the extracellular environment for further infection. Immune T lymphocytes control the replication of Francisella within macrophages in vitro by a variety of mechanisms, but nothing is known about intracellular bacterial trafficking in the face of such immune pressure. Here we used a murine model of infection with a Francisella attenuated live vaccine strain (LVS), which is under study as a human vaccine, to evaluate the hypothesis that immune T cells control intramacrophage bacterial growth by re-directing bacteria into toxic intracellular compartments of infected macrophages. We visualized the interactions of lymphocytes and LVS-infected macrophages using confocal microscopy and characterized LVS intramacrophage trafficking when co-cultured with immune lymphocytes. We focused on the late stages of infection after bacteria escape from phagosomes, through bacterial replication and the death of macrophages. We found that the majority of LVS remained cytosolic in the absence of immune pressure, eventually resulting in macrophage death. In contrast, co-culture of LVS-infected macrophages with LVS-immune lymphocytes halted LVS replication and inhibited the spread of LVS infection between macrophages, but bacteria did not return to vacuoles such as lysosomes or autophagosomes and macrophages did not die. Therefore, immune lymphocytes directly limit intracellular bacterial replication within the cytoplasm of infected macrophages.

摘要

土拉弗朗西斯菌是一种高度传染性的细胞内细菌,通过入侵和在哺乳动物髓样细胞中复制引起土拉菌病。弗朗西斯菌主要入侵宿主巨噬细胞,在几小时内从吞噬体中逃逸,并在细胞质中复制。关于弗朗西斯菌如何在巨噬细胞内运输或进入细胞外环境以进一步感染,人们知之甚少。免疫 T 淋巴细胞通过多种机制控制体外巨噬细胞内弗朗西斯菌的复制,但对于这种免疫压力下细胞内细菌的运输情况,人们一无所知。在这里,我们使用一种减毒活疫苗株(LVS)感染的小鼠模型进行感染,该疫苗株正在作为人类疫苗进行研究,以评估以下假设:免疫 T 细胞通过将细菌重新定向到感染巨噬细胞的毒性细胞内隔室来控制巨噬细胞内细菌的生长。我们使用共聚焦显微镜观察淋巴细胞和 LVS 感染的巨噬细胞的相互作用,并在与免疫淋巴细胞共培养时描述 LVS 细胞内运输。我们重点研究了细菌从吞噬体逃逸后、通过细菌复制和巨噬细胞死亡的感染后期。我们发现,在没有免疫压力的情况下,大多数 LVS 仍留在细胞质中,最终导致巨噬细胞死亡。相比之下,LVS 感染的巨噬细胞与 LVS 免疫淋巴细胞共培养会阻止 LVS 复制并抑制 LVS 感染在巨噬细胞之间的传播,但细菌不会返回溶酶体或自噬体等空泡,巨噬细胞也不会死亡。因此,免疫淋巴细胞直接限制感染巨噬细胞细胞质内的细胞内细菌复制。

https://cdn.ncbi.nlm.nih.gov/pmc/blobs/83e0/7374111/b26c980d0197/41598_2020_68798_Fig1_HTML.jpg

文献AI研究员

20分钟写一篇综述,助力文献阅读效率提升50倍。

立即体验

用中文搜PubMed

大模型驱动的PubMed中文搜索引擎

马上搜索

文档翻译

学术文献翻译模型,支持多种主流文档格式。

立即体验