• 文献检索
  • 文档翻译
  • 深度研究
  • 学术资讯
  • Suppr Zotero 插件Zotero 插件
  • 邀请有礼
  • 套餐&价格
  • 历史记录
应用&插件
Suppr Zotero 插件Zotero 插件浏览器插件Mac 客户端Windows 客户端微信小程序
定价
高级版会员购买积分包购买API积分包
服务
文献检索文档翻译深度研究API 文档MCP 服务
关于我们
关于 Suppr公司介绍联系我们用户协议隐私条款
关注我们

Suppr 超能文献

核心技术专利:CN118964589B侵权必究
粤ICP备2023148730 号-1Suppr @ 2026

文献检索

告别复杂PubMed语法,用中文像聊天一样搜索,搜遍4000万医学文献。AI智能推荐,让科研检索更轻松。

立即免费搜索

文件翻译

保留排版,准确专业,支持PDF/Word/PPT等文件格式,支持 12+语言互译。

免费翻译文档

深度研究

AI帮你快速写综述,25分钟生成高质量综述,智能提取关键信息,辅助科研写作。

立即免费体验

进入细胞间转移后双层膜隔室。

enters a double membraned compartment following cell-cell transfer.

机构信息

School of Global Animal Health, Washington State University, Pullman, United States.

出版信息

Elife. 2019 Apr 24;8:e45252. doi: 10.7554/eLife.45252.

DOI:10.7554/eLife.45252
PMID:31017571
原文链接:https://pmc.ncbi.nlm.nih.gov/articles/PMC6499538/
Abstract

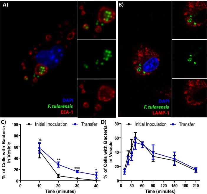
Previously, we found that phagocytic cells ingest bacteria directly from the cytosol of infected cells without killing the initially infected cell (Steele et al., 2016). Here, we explored the events immediately following bacterial transfer. bacteria acquired from infected cells were found within double-membrane vesicles partially composed from the donor cell plasma membrane. As with phagosomal escape, the Type VI Secretion System (T6SS) was required for vacuole escape. We constructed a T6SS inducible strain and established conditions where this strain is trapped in vacuoles of cells infected through bacterial transfer. Using this strain we identified bacterial transfer events in the lungs of infected mice, demonstrating that this process occurs in infected animals. These data and electron microscopy analysis of the transfer event revealed that macrophages acquire cytoplasm and membrane components of other cells through a process that is distinct from, but related to phagocytosis.

摘要

此前,我们发现吞噬细胞可以在不杀死最初感染细胞的情况下,直接从感染细胞的细胞质中摄取细菌(Steele 等人,2016 年)。在这里,我们探索了细菌转移后立即发生的事件。从感染细胞中获得的细菌被发现存在于双层囊泡中,这些囊泡部分由供体细胞的质膜组成。与吞噬体逃逸一样,VI 型分泌系统(T6SS)对于液泡逃逸是必需的。我们构建了一个可诱导 T6SS 的菌株,并建立了条件,使该菌株在通过细菌转移感染的细胞的液泡中被捕获。使用这种菌株,我们在感染小鼠的肺部中鉴定到了细菌转移事件,证明了这一过程发生在感染动物体内。这些数据以及对转移事件的电子显微镜分析表明,巨噬细胞通过一种与吞噬作用不同但相关的过程获取其他细胞的细胞质和膜成分。

https://cdn.ncbi.nlm.nih.gov/pmc/blobs/f6e3/6499538/37051e7ededf/elife-45252-fig7.jpg
https://cdn.ncbi.nlm.nih.gov/pmc/blobs/f6e3/6499538/ce18c18c910e/elife-45252-fig1.jpg
https://cdn.ncbi.nlm.nih.gov/pmc/blobs/f6e3/6499538/a7feeba3375e/elife-45252-fig1-figsupp1.jpg
https://cdn.ncbi.nlm.nih.gov/pmc/blobs/f6e3/6499538/62c16a61d234/elife-45252-fig2.jpg
https://cdn.ncbi.nlm.nih.gov/pmc/blobs/f6e3/6499538/a09c69925510/elife-45252-fig3.jpg
https://cdn.ncbi.nlm.nih.gov/pmc/blobs/f6e3/6499538/49d4bcd34669/elife-45252-fig3-figsupp1.jpg
https://cdn.ncbi.nlm.nih.gov/pmc/blobs/f6e3/6499538/c65eb5bafef2/elife-45252-fig4.jpg
https://cdn.ncbi.nlm.nih.gov/pmc/blobs/f6e3/6499538/7669ecfac7c5/elife-45252-fig5.jpg
https://cdn.ncbi.nlm.nih.gov/pmc/blobs/f6e3/6499538/e5958f139cb3/elife-45252-fig5-figsupp1.jpg
https://cdn.ncbi.nlm.nih.gov/pmc/blobs/f6e3/6499538/3879377ae41f/elife-45252-fig5-figsupp2.jpg
https://cdn.ncbi.nlm.nih.gov/pmc/blobs/f6e3/6499538/59f728cc879c/elife-45252-fig5-figsupp3.jpg
https://cdn.ncbi.nlm.nih.gov/pmc/blobs/f6e3/6499538/2d7cccbc5255/elife-45252-fig5-figsupp4.jpg
https://cdn.ncbi.nlm.nih.gov/pmc/blobs/f6e3/6499538/2bc37c137eab/elife-45252-fig5-figsupp5.jpg
https://cdn.ncbi.nlm.nih.gov/pmc/blobs/f6e3/6499538/16d879d18bee/elife-45252-fig5-figsupp6.jpg
https://cdn.ncbi.nlm.nih.gov/pmc/blobs/f6e3/6499538/7a88c8b13f85/elife-45252-fig6.jpg
https://cdn.ncbi.nlm.nih.gov/pmc/blobs/f6e3/6499538/636a045268bc/elife-45252-fig6-figsupp1.jpg
https://cdn.ncbi.nlm.nih.gov/pmc/blobs/f6e3/6499538/37051e7ededf/elife-45252-fig7.jpg
https://cdn.ncbi.nlm.nih.gov/pmc/blobs/f6e3/6499538/ce18c18c910e/elife-45252-fig1.jpg
https://cdn.ncbi.nlm.nih.gov/pmc/blobs/f6e3/6499538/a7feeba3375e/elife-45252-fig1-figsupp1.jpg
https://cdn.ncbi.nlm.nih.gov/pmc/blobs/f6e3/6499538/62c16a61d234/elife-45252-fig2.jpg
https://cdn.ncbi.nlm.nih.gov/pmc/blobs/f6e3/6499538/a09c69925510/elife-45252-fig3.jpg
https://cdn.ncbi.nlm.nih.gov/pmc/blobs/f6e3/6499538/49d4bcd34669/elife-45252-fig3-figsupp1.jpg
https://cdn.ncbi.nlm.nih.gov/pmc/blobs/f6e3/6499538/c65eb5bafef2/elife-45252-fig4.jpg
https://cdn.ncbi.nlm.nih.gov/pmc/blobs/f6e3/6499538/7669ecfac7c5/elife-45252-fig5.jpg
https://cdn.ncbi.nlm.nih.gov/pmc/blobs/f6e3/6499538/e5958f139cb3/elife-45252-fig5-figsupp1.jpg
https://cdn.ncbi.nlm.nih.gov/pmc/blobs/f6e3/6499538/3879377ae41f/elife-45252-fig5-figsupp2.jpg
https://cdn.ncbi.nlm.nih.gov/pmc/blobs/f6e3/6499538/59f728cc879c/elife-45252-fig5-figsupp3.jpg
https://cdn.ncbi.nlm.nih.gov/pmc/blobs/f6e3/6499538/2d7cccbc5255/elife-45252-fig5-figsupp4.jpg
https://cdn.ncbi.nlm.nih.gov/pmc/blobs/f6e3/6499538/2bc37c137eab/elife-45252-fig5-figsupp5.jpg
https://cdn.ncbi.nlm.nih.gov/pmc/blobs/f6e3/6499538/16d879d18bee/elife-45252-fig5-figsupp6.jpg
https://cdn.ncbi.nlm.nih.gov/pmc/blobs/f6e3/6499538/7a88c8b13f85/elife-45252-fig6.jpg
https://cdn.ncbi.nlm.nih.gov/pmc/blobs/f6e3/6499538/636a045268bc/elife-45252-fig6-figsupp1.jpg
https://cdn.ncbi.nlm.nih.gov/pmc/blobs/f6e3/6499538/37051e7ededf/elife-45252-fig7.jpg

相似文献

1
enters a double membraned compartment following cell-cell transfer.进入细胞间转移后双层膜隔室。
Elife. 2019 Apr 24;8:e45252. doi: 10.7554/eLife.45252.
2
OpiA, a Type Six Secretion System Substrate, Localizes to the Cell Pole and Plays a Role in Bacterial Growth and Viability in LVS.OpiA 是一种六型分泌系统底物,定位于细胞极,在 LVS 中对细菌生长和活力起作用。
J Bacteriol. 2020 Jun 25;202(14). doi: 10.1128/JB.00048-20.
3
A method for functional trans-complementation of intracellular Francisella tularensis.一种用于细胞内土拉弗朗西斯菌功能反式互补的方法。
PLoS One. 2014 Feb 4;9(2):e88194. doi: 10.1371/journal.pone.0088194. eCollection 2014.
4
Virulent and avirulent strains of Francisella tularensis prevent acidification and maturation of their phagosomes and escape into the cytoplasm in human macrophages.土拉弗朗西斯菌的强毒株和无毒株可阻止其吞噬体酸化和成熟,并在人类巨噬细胞中逃逸至细胞质。
Infect Immun. 2004 Jun;72(6):3204-17. doi: 10.1128/IAI.72.6.3204-3217.2004.
5
The Role and Mechanism of Erythrocyte Invasion by .红细胞侵袭的作用及机制 作者:. (原文此处不完整)
Front Cell Infect Microbiol. 2017 May 9;7:173. doi: 10.3389/fcimb.2017.00173. eCollection 2017.
6
Lipidation of the FPI protein IglE contributes to Francisella tularensis ssp. novicida intramacrophage replication and virulence.FPI蛋白IglE的脂化作用有助于土拉热弗朗西斯菌新凶手亚种在巨噬细胞内的复制及毒力。
Pathog Dis. 2014 Oct;72(1):10-8. doi: 10.1111/2049-632X.12167. Epub 2014 May 8.
7
Phagocytic receptors dictate phagosomal escape and intracellular proliferation of Francisella tularensis.吞噬受体决定了土拉弗朗西斯菌吞噬体的逃逸和细胞内增殖。
Infect Immun. 2011 Jun;79(6):2204-14. doi: 10.1128/IAI.01382-10. Epub 2011 Mar 21.
8
The Francisella tularensis LVS ΔpdpC mutant exhibits a unique phenotype during intracellular infection.弗氏志贺菌 LVS ΔpdpC 突变体在细胞内感染过程中表现出独特的表型。
BMC Microbiol. 2013 Jan 29;13:20. doi: 10.1186/1471-2180-13-20.
9
A mutagenesis-based approach identifies amino acids in the N-terminal part of Francisella tularensis IglE that critically control Type VI system-mediated secretion.基于诱变的方法鉴定了弗朗西斯氏土拉弗朗西斯菌 IglE N 端部分控制 VI 型系统介导分泌的关键氨基酸。
Virulence. 2017 Aug 18;8(6):821-847. doi: 10.1080/21505594.2016.1258507. Epub 2016 Nov 10.
10
IglG and IglI of the Francisella pathogenicity island are important virulence determinants of Francisella tularensis LVS.弗朗西斯氏菌致病岛的 IglG 和 IglI 是土拉弗朗西斯菌 LVS 的重要毒力决定因素。
Infect Immun. 2011 Sep;79(9):3683-96. doi: 10.1128/IAI.01344-10. Epub 2011 Jun 20.

引用本文的文献

1
Merocytophagy is an integrin-stabilized macrophage response to microbes reliant on Syk signaling.部分自噬是一种依赖于脾酪氨酸激酶(Syk)信号传导的、由整合素稳定的巨噬细胞对微生物的反应。
Front Immunol. 2025 Apr 17;16:1565250. doi: 10.3389/fimmu.2025.1565250. eCollection 2025.
2
Dual proteomics of infected macrophages reveal bacterial and host players involved in the Francisella intracellular life cycle and cell to cell dissemination by merocytophagy.感染巨噬细胞的双重蛋白质组学揭示了参与弗朗西斯菌细胞内生命周期和通过细胞吞噬作用细胞间传播的细菌和宿主因子。
Sci Rep. 2024 Apr 2;14(1):7797. doi: 10.1038/s41598-024-58261-x.
3
Bovine neutrophils kill the sexually-transmitted parasite Tritrichomonas foetus using trogocytosis.

本文引用的文献

1
The Type VI Secretion System.VI 型分泌系统。
Front Cell Infect Microbiol. 2018 Apr 23;8:121. doi: 10.3389/fcimb.2018.00121. eCollection 2018.
2
Controlled Activity of the Invasion-Associated Injectisome Reveals Its Intracellular Role in the Cytosolic Population.控制侵袭相关注入器的活性揭示了其在细胞质群体中的细胞内作用。
mBio. 2017 Dec 5;8(6):e01931-17. doi: 10.1128/mBio.01931-17.
3
CD169 macrophages orchestrate innate immune responses by regulating bacterial localization in the spleen.CD169 巨噬细胞通过调节脾脏中细菌的定位来协调先天免疫反应。
牛的中性粒细胞通过胞噬作用杀死性传播寄生虫滴虫。
Vet Res Commun. 2024 Apr;48(2):865-875. doi: 10.1007/s11259-023-10260-5. Epub 2023 Nov 16.
4
Pathogenicity and virulence of . 的致病性和毒力。
Virulence. 2023 Dec;14(1):2274638. doi: 10.1080/21505594.2023.2274638. Epub 2023 Nov 8.
5
Tick extracellular vesicles in host skin immunity and pathogen transmission.宿主皮肤免疫与病原体传播中的蜱细胞外囊泡。
Trends Parasitol. 2023 Oct;39(10):873-885. doi: 10.1016/j.pt.2023.07.009. Epub 2023 Aug 16.
6
Comparative analysis of absent in melanoma 2-inflammasome activation in and .黑色素瘤2炎性小体激活缺失在[具体内容1]和[具体内容2]中的比较分析
Front Microbiol. 2023 May 17;14:1188112. doi: 10.3389/fmicb.2023.1188112. eCollection 2023.
7
Francisella tularensis Exploits AMPK Activation to Harvest Host-Derived Nutrients Liberated from Host Lipolysis.土拉弗朗西斯菌利用 AMPK 激活作用从宿主脂肪分解中获取宿主来源的营养物质。
Infect Immun. 2022 Aug 18;90(8):e0015522. doi: 10.1128/iai.00155-22. Epub 2022 Aug 2.
8
Gnawing Between Cells and Cells in the Immune System: Friend or Foe? A Review of Trogocytosis.免疫细胞间的吞噬作用:敌是友?对细胞吞噬作用的综述
Front Immunol. 2022 Feb 3;13:791006. doi: 10.3389/fimmu.2022.791006. eCollection 2022.
9
The Multiple Roles of Trogocytosis in Immunity, the Nervous System, and Development.胞饮作用在免疫、神经系统和发育中的多重作用。
Biomed Res Int. 2021 Sep 22;2021:1601565. doi: 10.1155/2021/1601565. eCollection 2021.
10
The Role of Trogocytosis in the Modulation of Immune Cell Functions.细胞融合在免疫细胞功能调节中的作用。
Cells. 2021 May 19;10(5):1255. doi: 10.3390/cells10051255.
Sci Immunol. 2017 Oct 6;2(16). doi: 10.1126/sciimmunol.aah5520.
4
Phenolic Glycolipid Facilitates Mycobacterial Escape from Microbicidal Tissue-Resident Macrophages.酚糖脂促进分枝杆菌逃离具有杀菌作用的组织驻留巨噬细胞。
Immunity. 2017 Sep 19;47(3):552-565.e4. doi: 10.1016/j.immuni.2017.08.003. Epub 2017 Aug 24.
5
Association of with Human Endothelial Cells .与人类内皮细胞的关联。 (你提供的原文不完整,缺少关键信息,这是根据现有内容翻译的。)
Yale J Biol Med. 2017 Jun 23;90(2):183-193. eCollection 2017 Jun.
6
Postreplication Roles of the Brucella VirB Type IV Secretion System Uncovered via Conditional Expression of the VirB11 ATPase.通过VirB11 ATP酶的条件表达揭示布鲁氏菌VirB IV型分泌系统的复制后作用。
mBio. 2016 Nov 29;7(6):e01730-16. doi: 10.1128/mBio.01730-16.
7
Trogocytosis-associated cell to cell spread of intracellular bacterial pathogens.细胞吞噬作用相关的细胞内细菌病原体的细胞间传播。
Elife. 2016 Jan 23;5:e10625. doi: 10.7554/eLife.10625.
8
Microinjection of Francisella tularensis and Listeria monocytogenes reveals the importance of bacterial and host factors for successful replication.土拉弗朗西斯菌和单核细胞增生李斯特菌的显微注射揭示了细菌和宿主因素对成功复制的重要性。
Infect Immun. 2015 Aug;83(8):3233-42. doi: 10.1128/IAI.00416-15. Epub 2015 Jun 1.
9
Massively parallel delivery of large cargo into mammalian cells with light pulses.利用光脉冲将大量大分子货物高效递送至哺乳动物细胞
Nat Methods. 2015 May;12(5):439-44. doi: 10.1038/nmeth.3357. Epub 2015 Apr 6.
10
A method for functional trans-complementation of intracellular Francisella tularensis.一种用于细胞内土拉弗朗西斯菌功能反式互补的方法。
PLoS One. 2014 Feb 4;9(2):e88194. doi: 10.1371/journal.pone.0088194. eCollection 2014.