Department of Diabetes Complications and Metabolism, Diabetes Metabolism Research Institute, Beckman Research Institute of City of Hope, Duarte, CA, USA.
The Biostatistics Center, The George Washington University, Rockville, MD, USA.
Nat Metab. 2020 Aug;2(8):744-762. doi: 10.1038/s42255-020-0231-8. Epub 2020 Jul 20.
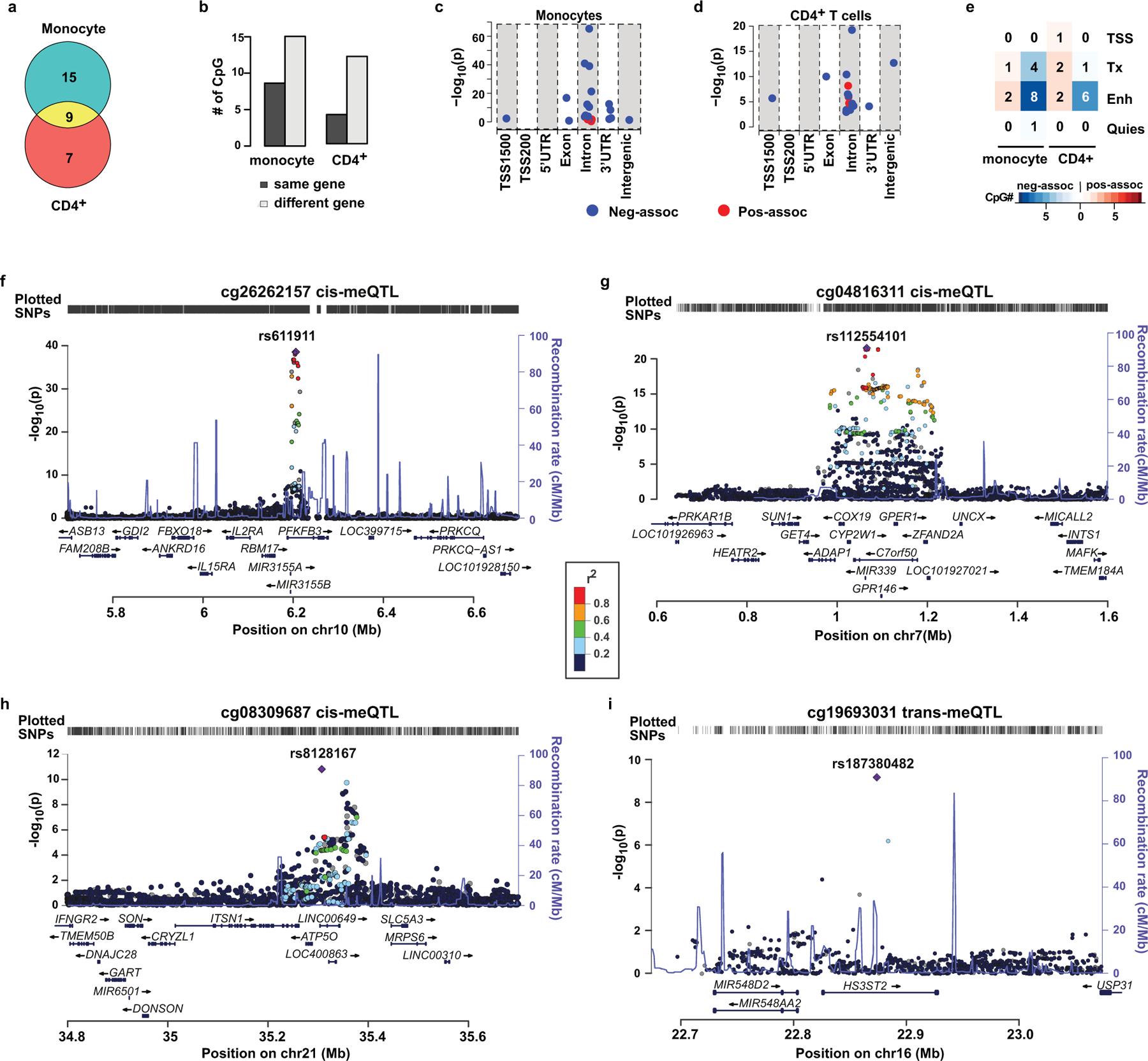
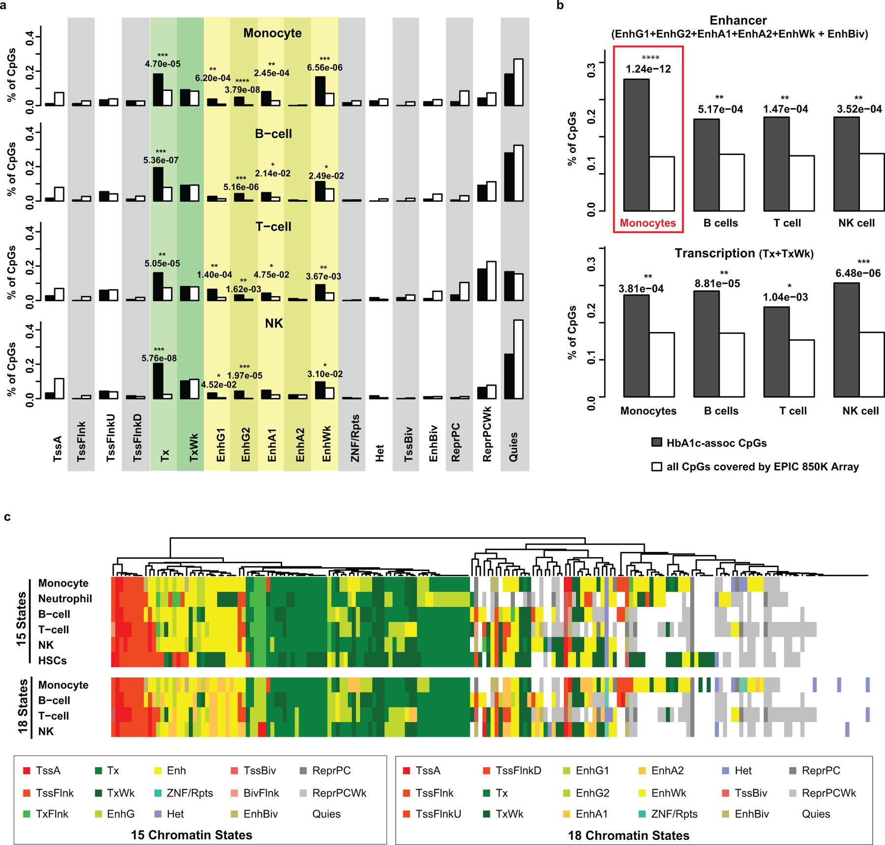
Metabolic memory, the persistent benefits of early glycaemic control on preventing and/or delaying the development of diabetic complications, has been observed in the Diabetes Control and Complications Trial (DCCT) and in the Epidemiology of Diabetes Interventions and Complications (EDIC) follow-up study, but the underlying mechanisms remain unclear. Here, we show the involvement of epigenetic DNA methylation (DNAme) in metabolic memory by examining its associations with preceding glycaemic history, and with subsequent development of complications over an 18-yr period in the blood DNA of 499 randomly selected DCCT participants with type 1 diabetes who are also followed up in EDIC. We demonstrate the associations between DNAme near the closeout of DCCT and mean HbA1c during DCCT (mean-DCCT HbA1c) at 186 cytosine-guanine dinucleotides (CpGs) (FDR < 15%, including 43 at FDR < 5%), many of which were located in genes related to complications. Exploration studies into biological function reveal that these CpGs are enriched in binding sites for the C/EBP transcription factor, as well as enhancer/transcription regions in blood cells and haematopoietic stem cells, and open chromatin states in myeloid cells. Mediation analyses show that, remarkably, several CpGs in combination explain 68-97% of the association of mean-DCCT HbA1c with the risk of complications during EDIC. In summary, DNAme at key CpGs appears to mediate the association between hyperglycaemia and complications in metabolic memory, through modifying enhancer activity at myeloid and other cells.
代谢记忆,即早期血糖控制对预防和/或延缓糖尿病并发症发展的持久益处,在糖尿病控制和并发症试验 (DCCT) 和糖尿病干预和并发症的流行病学 (EDIC) 随访研究中已经观察到,但潜在机制仍不清楚。在这里,我们通过检查其与先前血糖史的关联,以及在 18 年期间内这些参与者的血液 DNA 中随后发生并发症的情况,来展示表观遗传 DNA 甲基化 (DNAme) 在代谢记忆中的作用,在 EDIC 中对 499 名随机选择的 1 型糖尿病 DCCT 参与者的血液 DNA 进行了检查。我们证明了在 DCCT 接近尾声时的 DNAme 与 DCCT 期间的平均 HbA1c(mean-DCCT HbA1c)之间的关联,在 186 个胞嘧啶-鸟嘌呤二核苷酸 (CpG) 处(FDR < 15%,包括 FDR < 5%的 43 个),其中许多位于与并发症相关的基因附近。对生物学功能的探索研究表明,这些 CpG 富含 C/EBP 转录因子的结合位点,以及血细胞和造血干细胞中的增强子/转录区域,以及髓样细胞中的开放染色质状态。中介分析表明,值得注意的是,几个 CpG 组合解释了 68-97%的 mean-DCCT HbA1c 与 EDIC 期间并发症风险之间的关联。总之,关键 CpG 处的 DNAme 似乎通过修饰髓样细胞和其他细胞中的增强子活性,介导了高血糖与代谢记忆中并发症之间的关联。