Suppr超能文献

从长 DNA 读取中对复杂胚系重排进行全面特征分析的流水线。

A pipeline for complete characterization of complex germline rearrangements from long DNA reads.

机构信息

Department of Human Genetics, Yokohama City University Graduate School of Medicine, Fukuura 3-9, Kanazawa-ku, Yokohama, 236-0004, Japan.

Research Institute for Microbial Diseases, Osaka University, Suita, Japan.

出版信息

Genome Med. 2020 Jul 31;12(1):67. doi: 10.1186/s13073-020-00762-1.

Abstract

BACKGROUND

Many genetic/genomic disorders are caused by genomic rearrangements. Standard methods can often characterize these variations only partly, e.g., copy number changes or breakpoints. It is important to fully understand the order and orientation of rearranged fragments, with precise breakpoints, to know the pathogenicity of the rearrangements.

METHODS

We performed whole-genome-coverage nanopore sequencing of long DNA reads from four patients with chromosomal translocations. We identified rearrangements relative to a reference human genome, subtracted rearrangements shared by any of 33 control individuals, and determined the order and orientation of rearranged fragments, with our newly developed analysis pipeline.

RESULTS

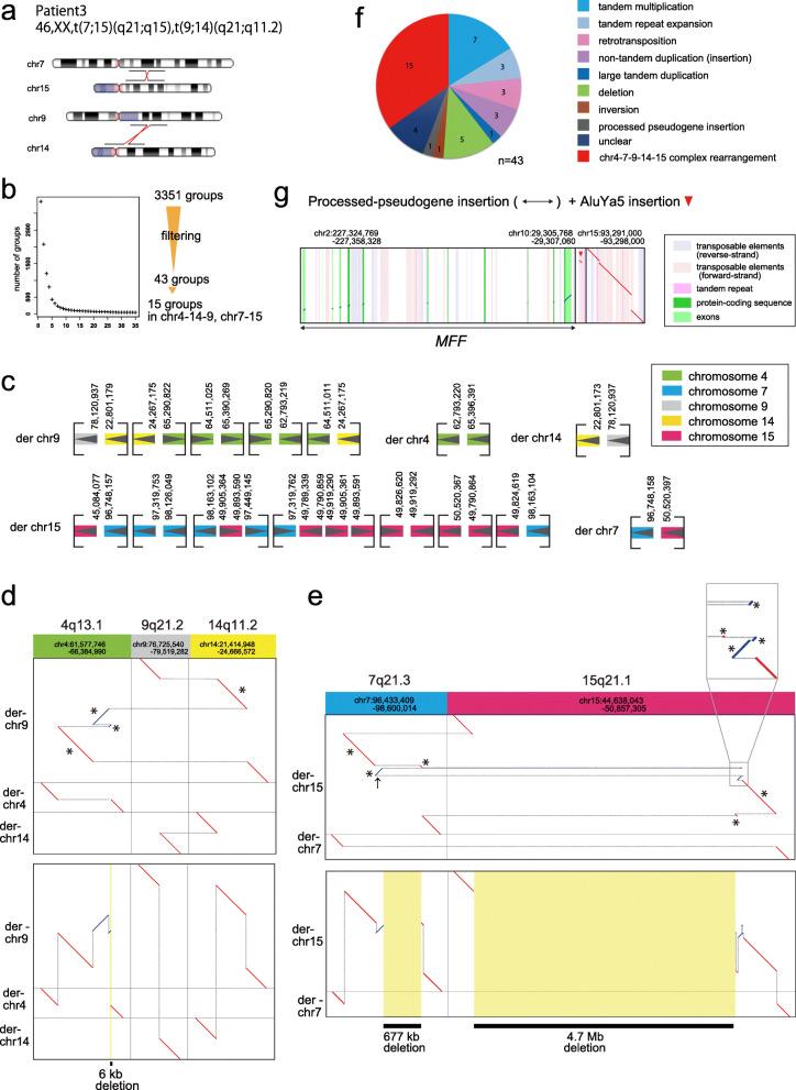
We describe the full characterization of complex chromosomal rearrangements, by filtering out genomic rearrangements seen in controls without the same disease, reducing the number of loci per patient from a few thousand to a few dozen. Breakpoint detection was very accurate; we usually see ~ 0 ± 1 base difference from Sanger sequencing-confirmed breakpoints. For one patient with two reciprocal chromosomal translocations, we find that the translocation points have complex rearrangements of multiple DNA fragments involving 5 chromosomes, which we could order and orient by an automatic algorithm, thereby fully reconstructing the rearrangement. A rearrangement is more than the sum of its parts: some properties, such as sequence loss, can be inferred only after reconstructing the whole rearrangement. In this patient, the rearrangements were evidently caused by shattering of the chromosomes into multiple fragments, which rejoined in a different order and orientation with loss of some fragments.

CONCLUSIONS

We developed an effective analytic pipeline to find chromosomal aberration in congenital diseases by filtering benign changes, only from long read sequencing. Our algorithm for reconstruction of complex rearrangements is useful to interpret rearrangements with many breakpoints, e.g., chromothripsis. Our approach promises to fully characterize many congenital germline rearrangements, provided they do not involve poorly understood loci such as centromeric repeats.

摘要

背景

许多遗传/基因组疾病是由基因组重排引起的。标准方法通常只能部分描述这些变化,例如拷贝数变化或断点。全面了解重排片段的顺序和方向,以及精确的断点,对于了解重排的致病性非常重要。

方法

我们对 4 名染色体易位患者的长 DNA 读取进行了全基因组覆盖的纳米孔测序。我们相对于参考人类基因组确定了重排,减去了 33 名对照个体中任何一个共同的重排,并使用我们新开发的分析管道确定了重排片段的顺序和方向。

结果

我们通过过滤出在没有相同疾病的对照个体中看到的基因组重排,将每个患者的基因座数量从几千个减少到几十个,从而描述了复杂染色体重排的全面特征。断点检测非常准确;我们通常从桑格测序确认的断点看到~0±1 个碱基的差异。对于一名患有两个相互易位染色体的患者,我们发现易位点涉及 5 条染色体的多个 DNA 片段的复杂重排,我们可以通过自动算法对其进行排序和定向,从而完全重建重排。重排不仅仅是其各部分的总和:只有在重建整个重排后,才能推断出某些特性,例如序列缺失。在该患者中,重排显然是由染色体碎裂成多个片段引起的,这些片段以不同的顺序和方向重新连接,同时丢失了一些片段。

结论

我们开发了一种有效的分析管道,通过过滤良性变化,仅从长读测序中发现先天性疾病中的染色体异常。我们用于重建复杂重排的算法对于解释具有多个断点的重排很有用,例如染色体重排。我们的方法有望全面描述许多先天性生殖系重排,前提是它们不涉及难以理解的位点,例如着丝粒重复。

https://cdn.ncbi.nlm.nih.gov/pmc/blobs/94d1/7393826/0e2ead327347/13073_2020_762_Fig1_HTML.jpg

文献AI研究员

20分钟写一篇综述,助力文献阅读效率提升50倍。

立即体验

用中文搜PubMed

大模型驱动的PubMed中文搜索引擎

马上搜索

文档翻译

学术文献翻译模型,支持多种主流文档格式。

立即体验