Suppr超能文献

鉴定平衡染色体结构重排携带者中的隐匿性复杂染色体重排及其 PGT-SR 临床结局评估。

Characterization of cryptic complex chromosome rearrangements in balanced chromosomal rearrangement carriers and their PGT-SR clinical outcome assessments.

机构信息

Clinical Research Center for Reproduction and Genetics in Hunan Province, Reproductive and Genetic Hospital of CITIC-Xiangya, Changsha, 410013, Hunan, China.

NHC Key Laboratory of Human Stem Cell and Reproductive Engineering, Institute of Reproductive and Stem Cell Engineering, School of Basic Medical Science, Central South University, Changsha, 410008, Hunan, China.

出版信息

Sci Rep. 2024 Sep 5;14(1):20705. doi: 10.1038/s41598-024-70566-5.

Abstract

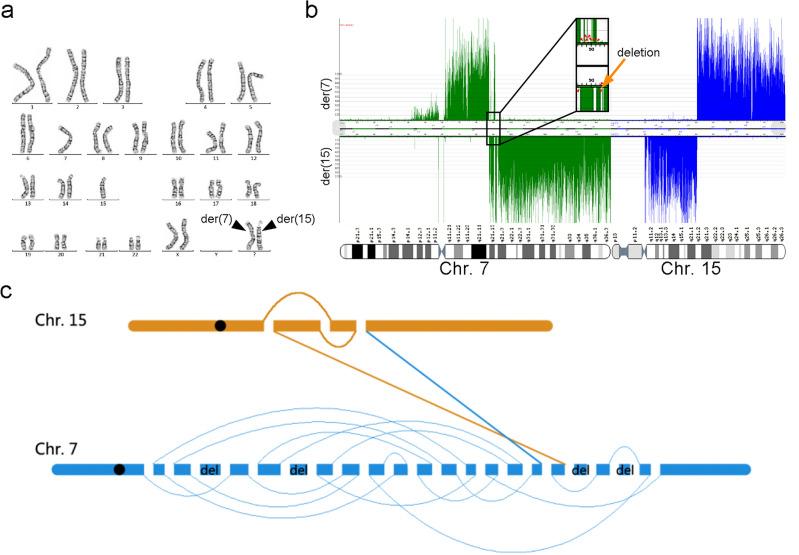
Several reports have presented that balanced chromosomal rearrangements (BCRs) carriers with normal phenotypes may be carriers of complex rearrangements. However, the incidence and PGT clinical outcomes of cryptic complex chromosome rearrangements (CCCRs) in individuals with BCRs is remain unknown. We recruited a cohort of 1,264 individuals with BCR carriers from 2016 to 2021 at the Reproductive and Genetic Hospital of CITIC Xiangya. Peripheral blood was collected for karyotyping and genomic DNA extraction and the PGT-SR clinical outcomes of CCCRs carriers were analyzed and compared with those of BCR carriers. Our findings revealed that 3.6% (45/1,264) of BCR carriers had CCCRs, involving 3-25 breakpoints on 1-3 chromosomes. Furthermore, when mate-pair sequencing was employed, 63.3% (19/30) of CCCR carriers were found to have chromosome rearrangements that were different from those identified by the MicroSeq technique. And the transferable embryo rate of CCCR carriers with 3 chromosomes was significantly lower than that of CCCR carriers with only 1-2 chromosomes. In this research, we revealed that some of the BCR carriers were actually CCCR carriers, and the prognosis of PGT in CCCR carriers with one or two chromosomes is better than that of CCCR carriers with three chromosomes.

摘要

已有数份报告表明,表型正常的平衡染色体重排(BCR)携带者可能是复杂重排的携带者。然而,BCR 携带者中隐匿性复杂染色体重排(CCCR)的发生率和 PGT 临床结局仍不清楚。我们招募了 2016 年至 2021 年在中信湘雅生殖与遗传医院的 1264 名 BCR 携带者队列。采集外周血进行核型分析和基因组 DNA 提取,并分析和比较了 CCCR 携带者的 PGT-SR 临床结局与 BCR 携带者的。我们的研究结果表明,3.6%(45/1264)的 BCR 携带者存在 CCCR,涉及 1-3 号染色体上 3-25 个断点。此外,当使用 mate-pair 测序时,发现 63.3%(19/30)的 CCCR 携带者存在与 MicroSeq 技术鉴定的不同的染色体重排。携带 3 条染色体的 CCCR 携带者的可转移胚胎率明显低于仅携带 1-2 条染色体的 CCCR 携带者。在这项研究中,我们揭示了一些 BCR 携带者实际上是 CCCR 携带者,并且携带一到两条染色体的 CCCR 携带者的 PGT 预后要好于携带三条染色体的 CCCR 携带者。

https://cdn.ncbi.nlm.nih.gov/pmc/blobs/2e8c/11377696/0c66dc2baa93/41598_2024_70566_Fig1_HTML.jpg

文献AI研究员

20分钟写一篇综述,助力文献阅读效率提升50倍。

立即体验

用中文搜PubMed

大模型驱动的PubMed中文搜索引擎

马上搜索

文档翻译

学术文献翻译模型,支持多种主流文档格式。

立即体验