• 文献检索
  • 文档翻译
  • 深度研究
  • 学术资讯
  • Suppr Zotero 插件Zotero 插件
  • 邀请有礼
  • 套餐&价格
  • 历史记录
应用&插件
Suppr Zotero 插件Zotero 插件浏览器插件Mac 客户端Windows 客户端微信小程序
定价
高级版会员购买积分包购买API积分包
服务
文献检索文档翻译深度研究API 文档MCP 服务
关于我们
关于 Suppr公司介绍联系我们用户协议隐私条款
关注我们

Suppr 超能文献

核心技术专利:CN118964589B侵权必究
粤ICP备2023148730 号-1Suppr @ 2026

文献检索

告别复杂PubMed语法,用中文像聊天一样搜索,搜遍4000万医学文献。AI智能推荐,让科研检索更轻松。

立即免费搜索

文件翻译

保留排版,准确专业,支持PDF/Word/PPT等文件格式,支持 12+语言互译。

免费翻译文档

深度研究

AI帮你快速写综述,25分钟生成高质量综述,智能提取关键信息,辅助科研写作。

立即免费体验

基于CEEMD和DTW-ACO-SVR的混合滑坡位移预测方法——以三峡库区为例研究

A Hybrid Landslide Displacement Prediction Method Based on CEEMD and DTW-ACO-SVR-Cases Studied in the Three Gorges Reservoir Area.

作者信息

Zhang Junrong, Tang Huiming, Wen Tao, Ma Junwei, Tan Qinwen, Xia Ding, Liu Xiao, Zhang Yongquan

机构信息

Faculty of Engineering, China University of Geosciences, Wuhan 430074, Hubei, China.

School of Geosciences, Yangtze University, Wuhan 430100, Hubei, China.

出版信息

Sensors (Basel). 2020 Jul 31;20(15):4287. doi: 10.3390/s20154287.

DOI:10.3390/s20154287
PMID:32752029
原文链接:https://pmc.ncbi.nlm.nih.gov/articles/PMC7435852/
Abstract

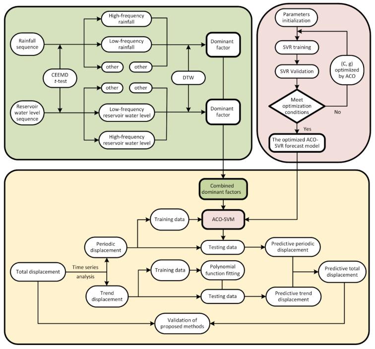
Accurately predicting the surface displacement of the landslide is important and necessary. However, most of the existing research has ignored the frequency component of inducing factors and how it affects the landslide deformation. Therefore, a hybrid displacement prediction model based on time series theory and various intelligent algorithms was proposed in this paper to study the effect of frequency components. Firstly, the monitoring displacement of landslide from the Three Gorges Reservoir area (TGRA) was decomposed into the trend and periodic components by complete ensemble empirical mode decomposition (CEEMD). The trend component can be predicted by the least square method. Then, time series of inducing factors like rainfall and reservoir level was reconstructed into high frequency components and low frequency components with CEEMD and -test, respectively. The dominant factors were selected by the method of dynamic time warping (DTW) from the frequency components and other common factors (e.g., current monthly rainfall). Finally, the ant colony optimization-based support vector machine regression (ACO-SVR) is utilized for prediction purposes in the TGRA. The results demonstrate that after considering the frequency components of landslide-induced factors, the accuracy of the displacement prediction model based on ACO-SVR is better than that of other models based on SVR and GA-SVR.

摘要

准确预测滑坡的地表位移至关重要且十分必要。然而,现有的大多数研究都忽略了诱发因素的频率成分及其对滑坡变形的影响。因此,本文提出了一种基于时间序列理论和各种智能算法的混合位移预测模型,以研究频率成分的影响。首先,利用完备总体经验模态分解(CEEMD)将三峡库区(TGRA)滑坡的监测位移分解为趋势成分和周期成分。趋势成分可通过最小二乘法进行预测。然后,分别利用CEEMD和t检验将降雨和库水位等诱发因素的时间序列重构为高频成分和低频成分。通过动态时间规整(DTW)方法从频率成分和其他常见因素(如当月降雨量)中选取主导因素。最后,将基于蚁群优化的支持向量机回归(ACO-SVR)应用于三峡库区的预测。结果表明,考虑滑坡诱发因素的频率成分后,基于ACO-SVR的位移预测模型的精度优于基于SVR和GA-SVR的其他模型。

https://cdn.ncbi.nlm.nih.gov/pmc/blobs/f4c1/7435852/4fd891bce922/sensors-20-04287-g018.jpg
https://cdn.ncbi.nlm.nih.gov/pmc/blobs/f4c1/7435852/ae93d859a135/sensors-20-04287-g001.jpg
https://cdn.ncbi.nlm.nih.gov/pmc/blobs/f4c1/7435852/dee211fe9692/sensors-20-04287-g002.jpg
https://cdn.ncbi.nlm.nih.gov/pmc/blobs/f4c1/7435852/c28912238825/sensors-20-04287-g003.jpg
https://cdn.ncbi.nlm.nih.gov/pmc/blobs/f4c1/7435852/586d52f853e8/sensors-20-04287-g004.jpg
https://cdn.ncbi.nlm.nih.gov/pmc/blobs/f4c1/7435852/3886cca49d79/sensors-20-04287-g005.jpg
https://cdn.ncbi.nlm.nih.gov/pmc/blobs/f4c1/7435852/e2775d49c38e/sensors-20-04287-g006.jpg
https://cdn.ncbi.nlm.nih.gov/pmc/blobs/f4c1/7435852/ff8f43bf4246/sensors-20-04287-g007.jpg
https://cdn.ncbi.nlm.nih.gov/pmc/blobs/f4c1/7435852/849dfbc3a66e/sensors-20-04287-g008.jpg
https://cdn.ncbi.nlm.nih.gov/pmc/blobs/f4c1/7435852/e1db883230d5/sensors-20-04287-g009.jpg
https://cdn.ncbi.nlm.nih.gov/pmc/blobs/f4c1/7435852/6217b08f05e7/sensors-20-04287-g010.jpg
https://cdn.ncbi.nlm.nih.gov/pmc/blobs/f4c1/7435852/e1ef3357a134/sensors-20-04287-g011.jpg
https://cdn.ncbi.nlm.nih.gov/pmc/blobs/f4c1/7435852/40d691da13e6/sensors-20-04287-g012.jpg
https://cdn.ncbi.nlm.nih.gov/pmc/blobs/f4c1/7435852/1fe5588ad23f/sensors-20-04287-g013.jpg
https://cdn.ncbi.nlm.nih.gov/pmc/blobs/f4c1/7435852/d45a8a177ede/sensors-20-04287-g014.jpg
https://cdn.ncbi.nlm.nih.gov/pmc/blobs/f4c1/7435852/03cda98f4b87/sensors-20-04287-g015.jpg
https://cdn.ncbi.nlm.nih.gov/pmc/blobs/f4c1/7435852/a22e87807e0a/sensors-20-04287-g016.jpg
https://cdn.ncbi.nlm.nih.gov/pmc/blobs/f4c1/7435852/45caac2847d3/sensors-20-04287-g017.jpg
https://cdn.ncbi.nlm.nih.gov/pmc/blobs/f4c1/7435852/4fd891bce922/sensors-20-04287-g018.jpg
https://cdn.ncbi.nlm.nih.gov/pmc/blobs/f4c1/7435852/ae93d859a135/sensors-20-04287-g001.jpg
https://cdn.ncbi.nlm.nih.gov/pmc/blobs/f4c1/7435852/dee211fe9692/sensors-20-04287-g002.jpg
https://cdn.ncbi.nlm.nih.gov/pmc/blobs/f4c1/7435852/c28912238825/sensors-20-04287-g003.jpg
https://cdn.ncbi.nlm.nih.gov/pmc/blobs/f4c1/7435852/586d52f853e8/sensors-20-04287-g004.jpg
https://cdn.ncbi.nlm.nih.gov/pmc/blobs/f4c1/7435852/3886cca49d79/sensors-20-04287-g005.jpg
https://cdn.ncbi.nlm.nih.gov/pmc/blobs/f4c1/7435852/e2775d49c38e/sensors-20-04287-g006.jpg
https://cdn.ncbi.nlm.nih.gov/pmc/blobs/f4c1/7435852/ff8f43bf4246/sensors-20-04287-g007.jpg
https://cdn.ncbi.nlm.nih.gov/pmc/blobs/f4c1/7435852/849dfbc3a66e/sensors-20-04287-g008.jpg
https://cdn.ncbi.nlm.nih.gov/pmc/blobs/f4c1/7435852/e1db883230d5/sensors-20-04287-g009.jpg
https://cdn.ncbi.nlm.nih.gov/pmc/blobs/f4c1/7435852/6217b08f05e7/sensors-20-04287-g010.jpg
https://cdn.ncbi.nlm.nih.gov/pmc/blobs/f4c1/7435852/e1ef3357a134/sensors-20-04287-g011.jpg
https://cdn.ncbi.nlm.nih.gov/pmc/blobs/f4c1/7435852/40d691da13e6/sensors-20-04287-g012.jpg
https://cdn.ncbi.nlm.nih.gov/pmc/blobs/f4c1/7435852/1fe5588ad23f/sensors-20-04287-g013.jpg
https://cdn.ncbi.nlm.nih.gov/pmc/blobs/f4c1/7435852/d45a8a177ede/sensors-20-04287-g014.jpg
https://cdn.ncbi.nlm.nih.gov/pmc/blobs/f4c1/7435852/03cda98f4b87/sensors-20-04287-g015.jpg
https://cdn.ncbi.nlm.nih.gov/pmc/blobs/f4c1/7435852/a22e87807e0a/sensors-20-04287-g016.jpg
https://cdn.ncbi.nlm.nih.gov/pmc/blobs/f4c1/7435852/45caac2847d3/sensors-20-04287-g017.jpg
https://cdn.ncbi.nlm.nih.gov/pmc/blobs/f4c1/7435852/4fd891bce922/sensors-20-04287-g018.jpg

相似文献

1
A Hybrid Landslide Displacement Prediction Method Based on CEEMD and DTW-ACO-SVR-Cases Studied in the Three Gorges Reservoir Area.基于CEEMD和DTW-ACO-SVR的混合滑坡位移预测方法——以三峡库区为例研究
Sensors (Basel). 2020 Jul 31;20(15):4287. doi: 10.3390/s20154287.
2
A Novel Model for Landslide Displacement Prediction Based on EDR Selection and Multi-Swarm Intelligence Optimization Algorithm.一种基于有效数据率(EDR)选择和多群体智能优化算法的滑坡位移预测新模型。
Sensors (Basel). 2021 Dec 14;21(24):8352. doi: 10.3390/s21248352.
3
Using Complementary Ensemble Empirical Mode Decomposition and Gated Recurrent Unit to Predict Landslide Displacements in Dam Reservoir.利用互补集合经验模态分解和门控循环单元预测大坝水库中的滑坡位移。
Sensors (Basel). 2022 Feb 9;22(4):1320. doi: 10.3390/s22041320.
4
Data Mining and Deep Learning for Predicting the Displacement of "Step-like" Landslides.用于预测“阶梯状”滑坡位移的数据挖掘与深度学习
Sensors (Basel). 2022 Jan 9;22(2):481. doi: 10.3390/s22020481.
5
Landslide Displacement Prediction Based on Time Series Analysis and Double-BiLSTM Model.基于时间序列分析和双 BiLSTM 模型的滑坡位移预测。
Int J Environ Res Public Health. 2022 Feb 12;19(4):2077. doi: 10.3390/ijerph19042077.
6
Establishment of Landslide Groundwater Level Prediction Model Based on GA-SVM and Influencing Factor Analysis.基于 GA-SVM 的滑坡地下水位预测模型的建立及影响因素分析。
Sensors (Basel). 2020 Feb 5;20(3):845. doi: 10.3390/s20030845.
7
Forecasting of Landslide Displacement Using a Probability-Scheme Combination Ensemble Prediction Technique.基于概率方案组合集成预测技术的滑坡位移预测。
Int J Environ Res Public Health. 2020 Jul 3;17(13):4788. doi: 10.3390/ijerph17134788.
8
Inducing factors and deformation mechanism of the Zhangjiacitang landslide in the Three Gorges Reservoir Area.三峡库区张家祠堂滑坡的诱发因素及变形机制
Sci Rep. 2023 Aug 9;13(1):12926. doi: 10.1038/s41598-023-40186-6.
9
Landslide Displacement Prediction Based on Multivariate LSTM Model.基于多元 LSTM 模型的滑坡位移预测。
Int J Environ Res Public Health. 2023 Jan 9;20(2):1167. doi: 10.3390/ijerph20021167.
10
Regional Rainfall Warning System for Landslides with Creep Deformation in Three Gorges using a Statistical Black Box Model.基于统计黑箱模型的三峡地区蠕滑变形滑坡区域降雨预警系统
Sci Rep. 2019 Jun 20;9(1):8962. doi: 10.1038/s41598-019-45403-9.

引用本文的文献

1
Scientometric Analysis of Artificial Intelligence (AI) for Geohazard Research.人工智能(AI)在地质灾害研究中的科学计量分析。
Sensors (Basel). 2022 Oct 14;22(20):7814. doi: 10.3390/s22207814.
2
Groundwater level prediction based on a combined intelligence method for the Sifangbei landslide in the Three Gorges Reservoir Area.基于组合智能方法的三峡库区四方碑滑坡地下水位预测。
Sci Rep. 2022 Jun 30;12(1):11108. doi: 10.1038/s41598-022-14037-9.
3
Using Complementary Ensemble Empirical Mode Decomposition and Gated Recurrent Unit to Predict Landslide Displacements in Dam Reservoir.

本文引用的文献

1
Forecasting of Landslide Displacement Using a Probability-Scheme Combination Ensemble Prediction Technique.基于概率方案组合集成预测技术的滑坡位移预测。
Int J Environ Res Public Health. 2020 Jul 3;17(13):4788. doi: 10.3390/ijerph17134788.
2
Earth fissure hazard prediction using machine learning models.利用机器学习模型进行地裂缝灾害预测。
Environ Res. 2019 Dec;179(Pt A):108770. doi: 10.1016/j.envres.2019.108770. Epub 2019 Sep 23.
3
A novel method for landslide displacement prediction by integrating advanced computational intelligence algorithms.
利用互补集合经验模态分解和门控循环单元预测大坝水库中的滑坡位移。
Sensors (Basel). 2022 Feb 9;22(4):1320. doi: 10.3390/s22041320.
4
A Novel Model for Landslide Displacement Prediction Based on EDR Selection and Multi-Swarm Intelligence Optimization Algorithm.一种基于有效数据率(EDR)选择和多群体智能优化算法的滑坡位移预测新模型。
Sensors (Basel). 2021 Dec 14;21(24):8352. doi: 10.3390/s21248352.
5
An Improved Adaptive IVMD-WPT-Based Noise Reduction Algorithm on GPS Height Time Series.一种基于改进自适应IVMD-WPT的GPS高程时间序列降噪算法
Sensors (Basel). 2021 Dec 11;21(24):8295. doi: 10.3390/s21248295.
一种融合先进计算智能算法的滑坡位移预测新方法。
Sci Rep. 2018 May 8;8(1):7287. doi: 10.1038/s41598-018-25567-6.
4
A prediction model of drug-induced ototoxicity developed by an optimal support vector machine (SVM) method.一种通过最优支持向量机(SVM)方法开发的药物性耳毒性预测模型。
Comput Biol Med. 2014 Aug;51:122-7. doi: 10.1016/j.compbiomed.2014.05.005. Epub 2014 May 17.
5
An overview of statistical learning theory.统计学习理论概述。
IEEE Trans Neural Netw. 1999;10(5):988-99. doi: 10.1109/72.788640.