Hu Ke, Liu Xianhao, Li Yi, Li Qinyang, Xu Yijun, Zeng Wei, Zhong Guocheng, Yu Changhua
Department of Hematology and Oncology, Shenzhen University General Hospital (Shenzhen University Clinical Medical Academy), Shenzhen, Guangdong, China (mainland).
Med Sci Monit. 2020 Aug 5;26:e922253. doi: 10.12659/MSM.922253.
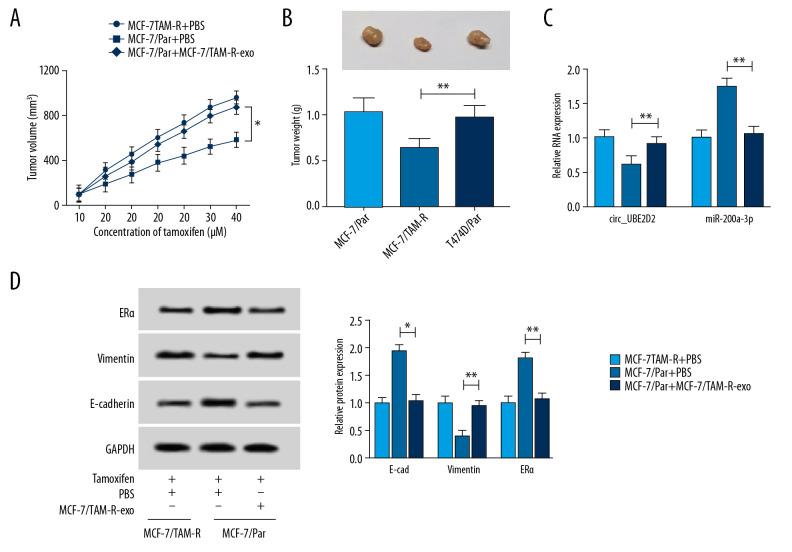
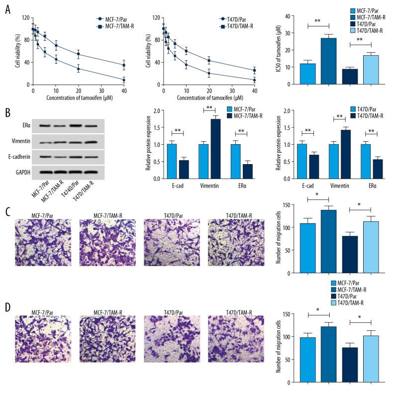
BACKGROUND Circular RNA UBE2D2 (circ_UBE2D2) has been found to be involved in the progression of breast cancer. Exosomes are critical mediators of intercellular communication, however, the function of exosomal circ_UBE2D2 in breast cancer remains vague. MATERIAL AND METHODS Cell viability was measured by Cell Counting Kit-8 assay. Western blot was used to detect the levels of estrogen receptor alpha (ERalpha), E-cadherin, vimentin, CD9, and CD63. Migrated and invaded cells were examined using Transwell assay. Circ_UBE2D2 and microRNA (miR)-200a-3p levels were detected using quantitative real-time polymerase chain reaction. Exosomes were isolated by ultracentrifugation method. The interaction between circ_UBE2D2 and miR-200a-3p was confirmed by dual-luciferase reporter assay and RNA immunoprecipitation assay. Murine xenograft model was established to conduct in vivo experiments. RESULTS We found that circ_UBE2D2 was upregulated in breast cancer tamoxifen-resistant tissues and cell lines, and circ_UBE2D2 deletion mitigated tamoxifen resistance in breast cancer cells. Circ_UBE2D2 was also significantly loaded in exosomes isolated from resistant cells and could be transferred to parental cells. MiR-200a-3p was a target of circ_UBE2D2, and we demonstrated that exosomes mediated transfer of circ_UBE2D2 interacted with miR-200a-3p to enhance tamoxifen resistance of breast cancer cells by regulating cell viability, metastasis, and the level of ERalpha in vivo and in vitro. CONCLUSIONS Exosomes mediated transfer of circ_UBE2D2 reinforced tamoxifen resistance in breast cancer by binding to miR-200a-3p, providing new insights into the boost of the effectiveness of tamoxifen on breast cancer patients.
背景 环状RNA UBE2D2(circ_UBE2D2)已被发现参与乳腺癌的进展。外泌体是细胞间通讯的关键介质,然而,外泌体circ_UBE2D2在乳腺癌中的功能仍不明确。
材料与方法 采用细胞计数试剂盒-8法检测细胞活力。蛋白质免疫印迹法用于检测雌激素受体α(ERα)、E-钙黏蛋白、波形蛋白、CD9和CD63的水平。使用Transwell法检测迁移和侵袭的细胞。采用定量实时聚合酶链反应检测circ_UBE2D2和微小RNA(miR)-200a-3p的水平。通过超速离心法分离外泌体。通过双荧光素酶报告基因检测和RNA免疫沉淀检测证实circ_UBE2D2与miR-200a-3p之间的相互作用。建立小鼠异种移植模型进行体内实验。
结果 我们发现circ_UBE2D2在乳腺癌他莫昔芬耐药组织和细胞系中上调,circ_UBE2D2缺失可减轻乳腺癌细胞的他莫昔芬耐药性。circ_UBE2D2也大量存在于从耐药细胞中分离出的外泌体中,并可转移至亲本细胞。miR-200a-3p是circ_UBE2D2的靶点,我们证明外泌体介导的circ_UBE2D2转移与miR-200a-3p相互作用,通过在体内和体外调节细胞活力、转移和ERα水平来增强乳腺癌细胞的他莫昔芬耐药性。
结论 外泌体介导的circ_UBE2D2转移通过与miR-200a-3p结合增强了乳腺癌的他莫昔芬耐药性,为提高他莫昔芬对乳腺癌患者的疗效提供了新的见解。