Suppr超能文献

在致病性蜡样芽胞杆菌群物种中发现独特的可诱导丝状运动。

Unique inducible filamentous motility identified in pathogenic Bacillus cereus group species.

机构信息

Department of Microbiology and Immunology, The University of British Columbia, Vancouver, BC, Canada.

Department of Food Science, The Pennsylvania State University, University Park, PA, USA.

出版信息

ISME J. 2020 Dec;14(12):2997-3010. doi: 10.1038/s41396-020-0728-x. Epub 2020 Aug 7.

Abstract

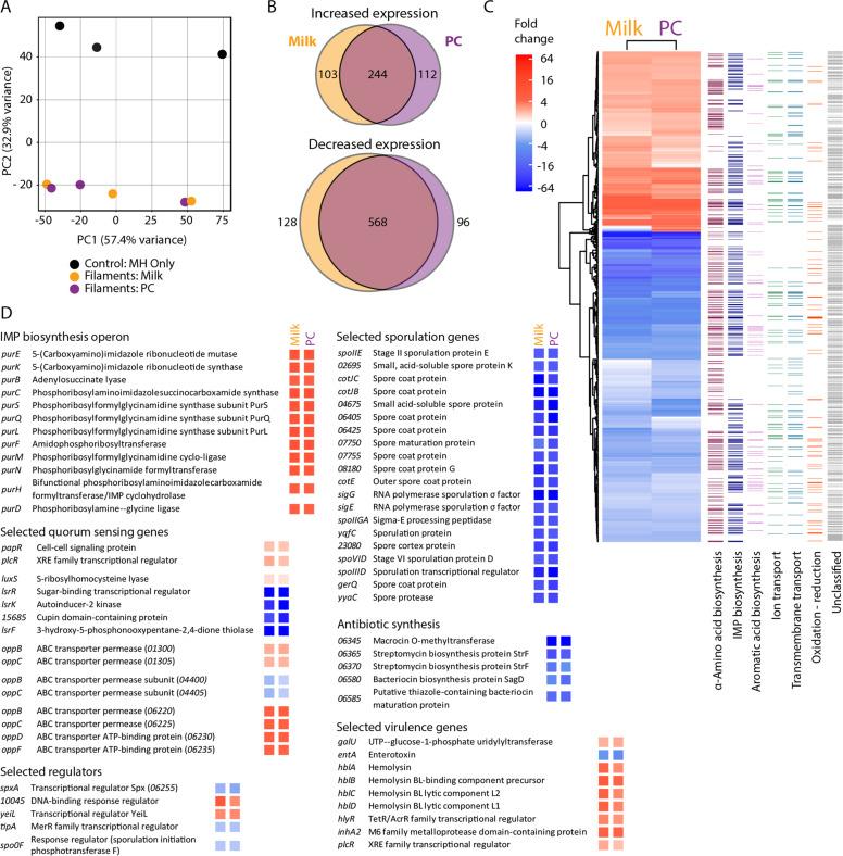
Active migration across semi-solid surfaces is important for bacterial success by facilitating colonization of unoccupied niches and is often associated with altered virulence and antibiotic resistance profiles. We isolated an atmospheric contaminant, subsequently identified as a new strain of Bacillus mobilis, which showed a unique, robust, rapid, and inducible filamentous surface motility. This flagella-independent migration was characterized by formation of elongated cells at the expanding edge and was induced when cells were inoculated onto lawns of metabolically inactive Campylobacter jejuni cells, autoclaved bacterial biomass, adsorbed milk, and adsorbed blood atop hard agar plates. Phosphatidylcholine (PC), bacterial membrane components, and sterile human fecal extracts were also sufficient to induce filamentous expansion. Screening of eight other Bacillus spp. showed that filamentous motility was conserved amongst B. cereus group species to varying degrees. RNA-Seq of elongated expanding cells collected from adsorbed milk and PC lawns versus control rod-shaped cells revealed dysregulation of genes involved in metabolism and membrane transport, sporulation, quorum sensing, antibiotic synthesis, and virulence (e.g., hblA/B/C/D and plcR). These findings characterize the robustness and ecological significance of filamentous surface motility in B. cereus group species and lay the foundation for understanding the biological role it may play during environment and host colonization.

摘要

主动迁移穿过半固态表面对于细菌的成功至关重要,因为它有助于占领未被占据的生态位,并且通常与改变的毒力和抗生素耐药性特征有关。我们分离出一种大气污染物,随后将其鉴定为一种新型的解淀粉芽孢杆菌,它表现出独特、强大、快速和可诱导的丝状表面运动性。这种鞭毛独立的迁移以在扩展边缘形成伸长的细胞为特征,当细胞接种到代谢不活跃的空肠弯曲菌细胞、巴氏消毒的细菌生物量、吸附的牛奶和硬琼脂平板上吸附的血液草皮上时,就会诱导这种迁移。磷脂酰胆碱 (PC)、细菌膜成分和无菌人类粪便提取物也足以诱导丝状扩张。对其他八种芽孢杆菌的筛选表明,丝状运动性在不同程度上在芽孢杆菌属组物种中保守。从吸附的牛奶和 PC 草皮上收集的伸长扩展细胞与对照杆状细胞的 RNA-Seq 显示,参与代谢和膜转运、孢子形成、群体感应、抗生素合成和毒力的基因(例如,hblA/B/C/D 和 plcR)失调。这些发现描述了芽孢杆菌属组物种中丝状表面运动性的稳健性和生态重要性,并为理解它在环境和宿主定植过程中可能发挥的生物学作用奠定了基础。

https://cdn.ncbi.nlm.nih.gov/pmc/blobs/2d13/7784679/ef892c78f053/41396_2020_728_Fig1_HTML.jpg

文献检索

告别复杂PubMed语法,用中文像聊天一样搜索,搜遍4000万医学文献。AI智能推荐,让科研检索更轻松。

立即免费搜索

文件翻译

保留排版,准确专业,支持PDF/Word/PPT等文件格式,支持 12+语言互译。

免费翻译文档

深度研究

AI帮你快速写综述,25分钟生成高质量综述,智能提取关键信息,辅助科研写作。

立即免费体验