Department of Anatomy and Cell Biology, College of Medicine, National Taiwan University, No. 1, Sec 1, Jen-Ai Road, Taipei, Taiwan, Republic of China.
Division of Pulmonary Medicine, Department of Internal Medicine, Min-Sheng General Hospital, No. 168 Ching-Kuo Road, Taoyuan, Taiwan, Republic of China.
Part Fibre Toxicol. 2020 Aug 14;17(1):41. doi: 10.1186/s12989-020-00373-z.
Particulate matters (PMs) in ambient air pollution are closely related to the incidence of respiratory diseases and decreased lung function. Our previous report demonstrated that PMs-induced oxidative stress increased the expression of proinflammatory intracellular adhesion molecule-1 (ICAM-1) through the IL-6/AKT/STAT3/NF-κB pathway in A549 cells. However, the role of O-PMs in epithelial-mesenchymal transition (EMT) development and pulmonary fibrosis and the related mechanisms have not been determined. The aim of this study was to investigate the effects of O-PMs on the pathogenesis of EMT and pulmonary fibrosis as well as the expression of ETS-1 and NF-κB p65, in vitro and in vivo.
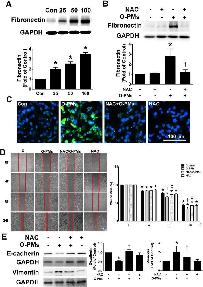
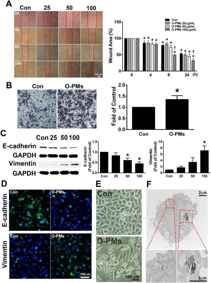
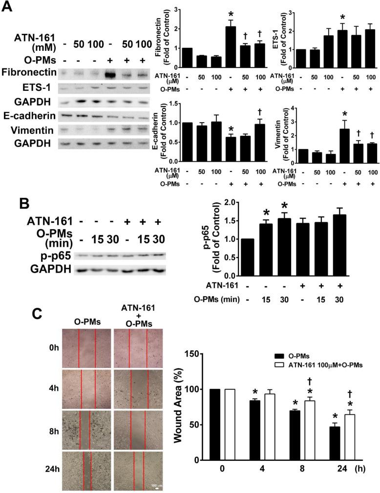
O-PMs treatment induced EMT development, fibronectin expression, and cell migration. O-PMs affected the expression of the EMT-related transcription factors NF-κB p65 and ETS-1. Interference with NF-κB p65 significantly decreased O-PMs-induced fibronectin expression. In addition, O-PMs affected the expression of fibronectin, E-cadherin, and vimentin through modulating ETS-1 expression. ATN-161, an antagonist of integrin α5β1, decreased the expression of fibronectin and ETS-1 and EMT development. EMT development and the expression of fibronectin and ETS-1 were increased in the lung tissue of mice after exposure to PMs for 7 and 14 days. There was a significant correlation between fibronectin and ETS-1 expression in human pulmonary fibrosis tissue.
O-PMs can induce EMT and fibronectin expression through the activation of transcription factors ETS-1 and NF-κB in A549 cells. PMs can induce EMT development and the expression of fibronectin and ETS-1 in mouse lung tissues. These findings suggest that the ETS-1 pathway could be a novel and alternative mechanism for EMT development and pulmonary fibrosis.
环境空气中的颗粒物(PMs)与呼吸道疾病的发病率和肺功能下降密切相关。我们之前的报告表明,PMs 诱导的氧化应激通过 IL-6/AKT/STAT3/NF-κB 通路增加 A549 细胞中促炎细胞间黏附分子-1(ICAM-1)的表达。然而,O-PMs 在上皮-间充质转化(EMT)发展和肺纤维化中的作用以及相关机制尚未确定。本研究旨在探讨 O-PMs 对 EMT 发病机制和肺纤维化的影响,以及体外和体内 ETS-1 和 NF-κB p65 的表达。
O-PMs 处理诱导 EMT 发展、纤连蛋白表达和细胞迁移。O-PMs 影响 EMT 相关转录因子 NF-κB p65 和 ETS-1 的表达。干扰 NF-κB p65 可显著降低 O-PMs 诱导的纤连蛋白表达。此外,O-PMs 通过调节 ETS-1 的表达影响纤连蛋白、E-钙黏蛋白和波形蛋白的表达。整合素 α5β1 的拮抗剂 ATN-161 降低了纤连蛋白和 ETS-1 的表达以及 EMT 的发展。暴露于 PMs 7 天和 14 天后,小鼠肺组织中 EMT 发展以及纤连蛋白和 ETS-1 的表达增加。在人类肺纤维化组织中,纤连蛋白和 ETS-1 的表达呈显著正相关。
O-PMs 可通过激活 A549 细胞中的转录因子 ETS-1 和 NF-κB 诱导 EMT 和纤连蛋白表达。PMs 可诱导小鼠肺组织 EMT 发展以及纤连蛋白和 ETS-1 的表达。这些发现表明 ETS-1 途径可能是 EMT 发展和肺纤维化的一种新的替代机制。