• 文献检索
  • 文档翻译
  • 深度研究
  • 学术资讯
  • Suppr Zotero 插件Zotero 插件
  • 邀请有礼
  • 套餐&价格
  • 历史记录
应用&插件
Suppr Zotero 插件Zotero 插件浏览器插件Mac 客户端Windows 客户端微信小程序
定价
高级版会员购买积分包购买API积分包
服务
文献检索文档翻译深度研究API 文档MCP 服务
关于我们
关于 Suppr公司介绍联系我们用户协议隐私条款
关注我们

Suppr 超能文献

核心技术专利:CN118964589B侵权必究
粤ICP备2023148730 号-1Suppr @ 2026

文献检索

告别复杂PubMed语法,用中文像聊天一样搜索,搜遍4000万医学文献。AI智能推荐,让科研检索更轻松。

立即免费搜索

文件翻译

保留排版,准确专业,支持PDF/Word/PPT等文件格式,支持 12+语言互译。

免费翻译文档

深度研究

AI帮你快速写综述,25分钟生成高质量综述,智能提取关键信息,辅助科研写作。

立即免费体验

转录组分析揭示了衰老调控的多个新途径。

Transcriptome analysis of mouse aortae reveals multiple novel pathways regulated by aging.

机构信息

Department of Molecular and Cellular Physiology, Albany Medical College, Albany, NY 12208, USA.

Vascular Biology Center, Medical College of Georgia at Augusta University, Augusta, GA 30912, USA.

出版信息

Aging (Albany NY). 2020 Aug 15;12(15):15603-15623. doi: 10.18632/aging.103652.

DOI:10.18632/aging.103652
PMID:32805724
原文链接:https://pmc.ncbi.nlm.nih.gov/articles/PMC7467355/
Abstract

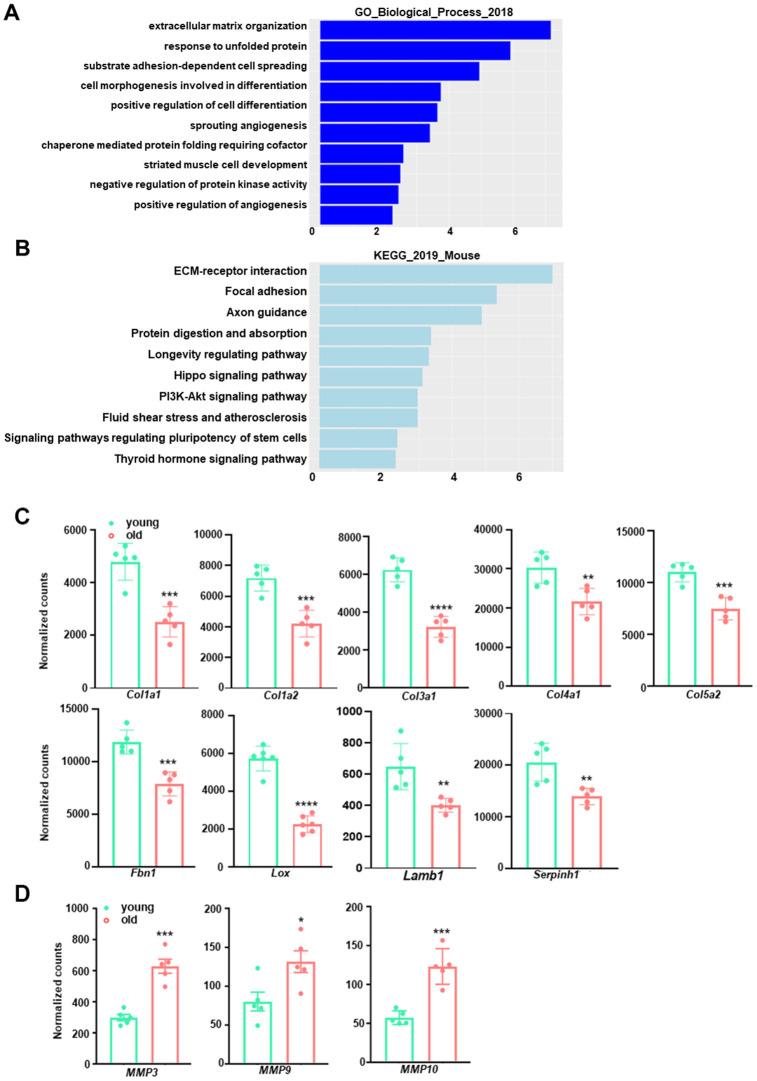
Vascular aging has been documented as a vital process leading to arterial dysfunction and age-related cardiovascular and cerebrovascular diseases. However, our understanding of the molecular underpinnings of age-related phenotypes in the vascular system is incomplete. Here we performed bulk RNA sequencing in young and old mouse aortae to elucidate age-associated changes in the transcriptome. Results showed that the majority of upregulated pathways in aged aortae relate to immune response, including inflammation activation, apoptotic clearance, and phagocytosis. The top downregulated pathway in aged aortae was extracellular matrix organization. Additionally, protein folding control and stress response pathways were downregulated in the aged vessels, with an array of downregulated genes encoding heat shock proteins (HSPs). We also found that circadian core clock genes were differentially expressed in young versus old aortae. Finally, transcriptome analysis combined with protein expression examination and smooth muscle cell (SMC) lineage tracing revealed that SMCs in aged aortae retained the differentiated phenotype, with an insignificant decrease in SMC marker gene expression. Our results therefore unveiled critical pathways regulated by arterial aging in mice, which will provide important insight into strategies to defy vascular aging and age-associated vascular diseases.

摘要

血管衰老被认为是导致动脉功能障碍和与年龄相关的心血管和脑血管疾病的重要过程。然而,我们对于血管系统中与年龄相关表型的分子基础的理解还不完整。在这里,我们对年轻和年老小鼠的主动脉进行了 bulk RNA 测序,以阐明转录组与年龄相关的变化。结果表明,衰老主动脉中上调途径的大多数与免疫反应有关,包括炎症激活、凋亡清除和吞噬作用。衰老主动脉中下调最明显的途径是细胞外基质组织。此外,蛋白质折叠控制和应激反应途径在衰老血管中下调,许多下调的基因编码热休克蛋白 (HSP)。我们还发现,昼夜节律核心时钟基因在年轻和年老主动脉中的表达存在差异。最后,转录组分析结合蛋白质表达检测和平滑肌细胞 (SMC) 谱系追踪表明,衰老主动脉中的 SMC 保留了分化表型,SMC 标记基因的表达没有明显下降。因此,我们的研究结果揭示了小鼠动脉衰老调控的关键途径,这将为对抗血管衰老和与年龄相关的血管疾病的策略提供重要的见解。

https://cdn.ncbi.nlm.nih.gov/pmc/blobs/18a9/7467355/74e1a6c23dc0/aging-12-103652-g008.jpg
https://cdn.ncbi.nlm.nih.gov/pmc/blobs/18a9/7467355/b1b5a693b76e/aging-12-103652-g001.jpg
https://cdn.ncbi.nlm.nih.gov/pmc/blobs/18a9/7467355/f120c5cc5a54/aging-12-103652-g002.jpg
https://cdn.ncbi.nlm.nih.gov/pmc/blobs/18a9/7467355/f8c604eb1c8e/aging-12-103652-g003.jpg
https://cdn.ncbi.nlm.nih.gov/pmc/blobs/18a9/7467355/8c43fded4ba5/aging-12-103652-g004.jpg
https://cdn.ncbi.nlm.nih.gov/pmc/blobs/18a9/7467355/378ac4e06c1d/aging-12-103652-g005.jpg
https://cdn.ncbi.nlm.nih.gov/pmc/blobs/18a9/7467355/48e5c2289fe4/aging-12-103652-g006.jpg
https://cdn.ncbi.nlm.nih.gov/pmc/blobs/18a9/7467355/4229c0d0be97/aging-12-103652-g007.jpg
https://cdn.ncbi.nlm.nih.gov/pmc/blobs/18a9/7467355/74e1a6c23dc0/aging-12-103652-g008.jpg
https://cdn.ncbi.nlm.nih.gov/pmc/blobs/18a9/7467355/b1b5a693b76e/aging-12-103652-g001.jpg
https://cdn.ncbi.nlm.nih.gov/pmc/blobs/18a9/7467355/f120c5cc5a54/aging-12-103652-g002.jpg
https://cdn.ncbi.nlm.nih.gov/pmc/blobs/18a9/7467355/f8c604eb1c8e/aging-12-103652-g003.jpg
https://cdn.ncbi.nlm.nih.gov/pmc/blobs/18a9/7467355/8c43fded4ba5/aging-12-103652-g004.jpg
https://cdn.ncbi.nlm.nih.gov/pmc/blobs/18a9/7467355/378ac4e06c1d/aging-12-103652-g005.jpg
https://cdn.ncbi.nlm.nih.gov/pmc/blobs/18a9/7467355/48e5c2289fe4/aging-12-103652-g006.jpg
https://cdn.ncbi.nlm.nih.gov/pmc/blobs/18a9/7467355/4229c0d0be97/aging-12-103652-g007.jpg
https://cdn.ncbi.nlm.nih.gov/pmc/blobs/18a9/7467355/74e1a6c23dc0/aging-12-103652-g008.jpg

相似文献

1
Transcriptome analysis of mouse aortae reveals multiple novel pathways regulated by aging.转录组分析揭示了衰老调控的多个新途径。
Aging (Albany NY). 2020 Aug 15;12(15):15603-15623. doi: 10.18632/aging.103652.
2
Old blood from heterochronic parabionts accelerates vascular aging in young mice: transcriptomic signature of pathologic smooth muscle remodeling.异体共生的老年血液会加速年轻小鼠的血管衰老:病理性平滑肌重塑的转录组特征。
Geroscience. 2022 Apr;44(2):953-981. doi: 10.1007/s11357-022-00519-1. Epub 2022 Feb 5.
3
Altered Gene Expression of Muscle Satellite Cells Contributes to Agerelated Sarcopenia in Mice.肌肉卫星细胞基因表达的改变导致小鼠与衰老相关的肌肉减少症。
Curr Aging Sci. 2018;11(3):165-172. doi: 10.2174/1874609811666180925104241.
4
Vascular Transcriptome Profiling Reveals Aging-Related Genes in Angiotensin Ⅱ-Induced Hypertensive Mouse Aortas.血管转录组谱分析揭示血管紧张素Ⅱ诱导的高血压小鼠主动脉中与衰老相关的基因。
Chin Med Sci J. 2020 Mar 31;35(1):43-53. doi: 10.24920/003709.
5
RNA-Seq analysis reveals new evidence for inflammation-related changes in aged kidney.RNA测序分析揭示了老年肾脏中炎症相关变化的新证据。
Oncotarget. 2016 May 24;7(21):30037-48. doi: 10.18632/oncotarget.9152.
6
Transcriptome profiling reveals that the SM22α-regulated molecular pathways contribute to vascular pathology.转录组谱分析揭示,SM22α 调节的分子途径有助于血管病理学。
J Mol Cell Cardiol. 2014 Jul;72:263-72. doi: 10.1016/j.yjmcc.2014.04.003. Epub 2014 Apr 13.
7
Co-expression network analysis identified hub genes critical to triglyceride and free fatty acid metabolism as key regulators of age-related vascular dysfunction in mice.共表达网络分析确定了对甘油三酯和游离脂肪酸代谢至关重要的枢纽基因,这些基因是小鼠年龄相关血管功能障碍的关键调节因子。
Aging (Albany NY). 2019 Sep 12;11(18):7620-7638. doi: 10.18632/aging.102275.
8
Integration of segmented regression analysis with weighted gene correlation network analysis identifies genes whose expression is remodeled throughout physiological aging in mouse tissues.分段回归分析与加权基因相关网络分析的整合确定了在小鼠组织的生理衰老过程中其表达被重塑的基因。
Aging (Albany NY). 2021 Jul 29;13(14):18150-18190. doi: 10.18632/aging.203379.
9
An Integrated Analysis of mRNA and lncRNA Expression Profiles Indicates Their Potential Contribution to Brown Fat Dysfunction With Aging.mRNA 和 lncRNA 表达谱的综合分析表明它们对衰老过程中棕色脂肪功能障碍的潜在贡献。
Front Endocrinol (Lausanne). 2020 Feb 17;11:46. doi: 10.3389/fendo.2020.00046. eCollection 2020.
10
Circadian analysis of the mouse retinal pigment epithelium transcriptome.鼠视网膜色素上皮转录组的昼夜节律分析。
Exp Eye Res. 2020 Apr;193:107988. doi: 10.1016/j.exer.2020.107988. Epub 2020 Feb 24.

引用本文的文献

1
Aging microvasculature: Effects on immune cell trafficking and inflammatory diseases.衰老的微血管系统:对免疫细胞运输及炎症性疾病的影响。
J Exp Med. 2025 Jul 7;222(7). doi: 10.1084/jem.20242154. Epub 2025 Jun 2.
2
Declining activity of serum response factor in aging aorta in relation to aneurysm progression.衰老主动脉中血清反应因子活性下降与动脉瘤进展的关系。
J Biol Chem. 2025 Apr;301(4):108400. doi: 10.1016/j.jbc.2025.108400. Epub 2025 Mar 12.
3
SenNet recommendations for detecting senescent cells in different tissues.SenNet 推荐用于检测不同组织中衰老细胞的方法。

本文引用的文献

1
Chronobiological Influence Over Cardiovascular Function: The Good, the Bad, and the Ugly.生物钟对心血管功能的影响:好的、坏的和丑的。
Circ Res. 2020 Jan 17;126(2):258-279. doi: 10.1161/CIRCRESAHA.119.313349. Epub 2020 Jan 16.
2
Circadian clock genes and the transcriptional architecture of the clock mechanism.昼夜节律钟基因与钟机制的转录结构。
J Mol Endocrinol. 2019 Nov;63(4):R93-R102. doi: 10.1530/JME-19-0153.
3
Artery-Associated Sympathetic Innervation Drives Rhythmic Vascular Inflammation of Arteries and Veins.动脉相关交感神经支配驱动动脉和静脉的节律性血管炎症。
Nat Rev Mol Cell Biol. 2024 Dec;25(12):1001-1023. doi: 10.1038/s41580-024-00738-8. Epub 2024 Jun 3.
4
Vascular dysfunction caused by loss of Brn-3b/POU4F2 transcription factor in aortic vascular smooth muscle cells is linked to deregulation of calcium signalling pathways.血管平滑肌细胞中 Brn-3b/POU4F2 转录因子缺失导致的血管功能障碍与钙信号通路失调有关。
Cell Death Dis. 2023 Nov 25;14(11):770. doi: 10.1038/s41419-023-06306-w.
5
Resolving Geroplasticity to the Balance of Rejuvenins and Geriatrins.将老年可塑性解析为年轻化因子和衰老因子的平衡。
Aging Dis. 2022 Dec 1;13(6):1664-1714. doi: 10.14336/AD.2022.0414.
6
Old blood from heterochronic parabionts accelerates vascular aging in young mice: transcriptomic signature of pathologic smooth muscle remodeling.异体共生的老年血液会加速年轻小鼠的血管衰老:病理性平滑肌重塑的转录组特征。
Geroscience. 2022 Apr;44(2):953-981. doi: 10.1007/s11357-022-00519-1. Epub 2022 Feb 5.
7
Medial Arterial Calcification: A Significant and Independent Contributor of Peripheral Artery Disease.中层动脉硬化:外周动脉疾病的一个重要且独立的致病因素。
Arterioscler Thromb Vasc Biol. 2022 Mar;42(3):253-260. doi: 10.1161/ATVBAHA.121.316252. Epub 2022 Jan 27.
8
Aging Affects K7 Channels and Perivascular Adipose Tissue-Mediated Vascular Tone.衰老影响K7通道及血管周围脂肪组织介导的血管张力。
Front Physiol. 2021 Nov 26;12:749709. doi: 10.3389/fphys.2021.749709. eCollection 2021.
9
Mechanical programming of arterial smooth muscle cells in health and ageing.健康与衰老过程中动脉平滑肌细胞的机械编程
Biophys Rev. 2021 Aug 30;13(5):757-768. doi: 10.1007/s12551-021-00833-6. eCollection 2021 Oct.
10
Review: Circadian clocks and rhythms in the vascular tree.综述:脉管系统中的生物钟和节律。
Curr Opin Pharmacol. 2021 Aug;59:52-60. doi: 10.1016/j.coph.2021.04.010. Epub 2021 Jun 7.
Circulation. 2019 Sep 24;140(13):1100-1114. doi: 10.1161/CIRCULATIONAHA.119.040232. Epub 2019 Aug 12.
4
CRISPR links to long noncoding RNA function in mice: A practical approach.CRISPR 与小鼠长非编码 RNA 功能的关联:一种实用方法。
Vascul Pharmacol. 2019 Mar;114:1-12. doi: 10.1016/j.vph.2019.02.004. Epub 2019 Feb 27.
5
Vascular smooth muscle-MAPK14 is required for neointimal hyperplasia by suppressing VSMC differentiation and inducing proliferation and inflammation.血管平滑肌 - MAPK14 通过抑制 VSMC 分化、诱导增殖和炎症来促进内膜增生。
Redox Biol. 2019 Apr;22:101137. doi: 10.1016/j.redox.2019.101137. Epub 2019 Feb 6.
6
Cells exhibiting strong promoter activation in vivo display features of senescence.体内具有强烈启动子激活的细胞表现出衰老的特征。
Proc Natl Acad Sci U S A. 2019 Feb 12;116(7):2603-2611. doi: 10.1073/pnas.1818313116. Epub 2019 Jan 25.
7
A novel age-related venous amyloidosis derived from EGF-containing fibulin-like extracellular matrix protein 1.一种新型的与年龄相关的静脉淀粉样变性,来源于含有表皮生长因子的纤维连接蛋白样细胞外基质蛋白 1。
J Pathol. 2019 Apr;247(4):444-455. doi: 10.1002/path.5203. Epub 2018 Dec 21.
8
Mechanisms of Vascular Aging.血管老化的机制。
Circ Res. 2018 Sep 14;123(7):849-867. doi: 10.1161/CIRCRESAHA.118.311378.
9
Mechanisms of Dysfunction in the Aging Vasculature and Role in Age-Related Disease.衰老血管功能障碍的机制及其在与年龄相关疾病中的作用。
Circ Res. 2018 Sep 14;123(7):825-848. doi: 10.1161/CIRCRESAHA.118.312563.
10
Vascular Smooth Muscle Contractile Function Declines With Age in Skeletal Muscle Feed Arteries.骨骼肌供血动脉的血管平滑肌收缩功能随年龄增长而下降。
Front Physiol. 2018 Jul 31;9:856. doi: 10.3389/fphys.2018.00856. eCollection 2018.