• 文献检索
  • 文档翻译
  • 深度研究
  • 学术资讯
  • Suppr Zotero 插件Zotero 插件
  • 邀请有礼
  • 套餐&价格
  • 历史记录
应用&插件
Suppr Zotero 插件Zotero 插件浏览器插件Mac 客户端Windows 客户端微信小程序
定价
高级版会员购买积分包购买API积分包
服务
文献检索文档翻译深度研究API 文档MCP 服务
关于我们
关于 Suppr公司介绍联系我们用户协议隐私条款
关注我们

Suppr 超能文献

核心技术专利:CN118964589B侵权必究
粤ICP备2023148730 号-1Suppr @ 2026

文献检索

告别复杂PubMed语法,用中文像聊天一样搜索,搜遍4000万医学文献。AI智能推荐,让科研检索更轻松。

立即免费搜索

文件翻译

保留排版,准确专业,支持PDF/Word/PPT等文件格式,支持 12+语言互译。

免费翻译文档

深度研究

AI帮你快速写综述,25分钟生成高质量综述,智能提取关键信息,辅助科研写作。

立即免费体验

CRISPR-Cas9 和氯乙啶 e6 的共递送用于具有协同药物作用的空间控制肿瘤特异性基因编辑。

Codelivery of CRISPR-Cas9 and chlorin e6 for spatially controlled tumor-specific gene editing with synergistic drug effects.

机构信息

PCFM Lab of Ministry of Education, School of Materials Science and Engineering, Sun Yat-sen University, Guangzhou 510275, P.R. China.

Zhongshan School of Medicine, Sun Yat-sen University, Guangzhou 510275, P.R. China.

出版信息

Sci Adv. 2020 Jul 15;6(29):eabb4005. doi: 10.1126/sciadv.abb4005. eCollection 2020 Jul.

DOI:10.1126/sciadv.abb4005
PMID:32832641
原文链接:https://pmc.ncbi.nlm.nih.gov/articles/PMC7439618/
Abstract

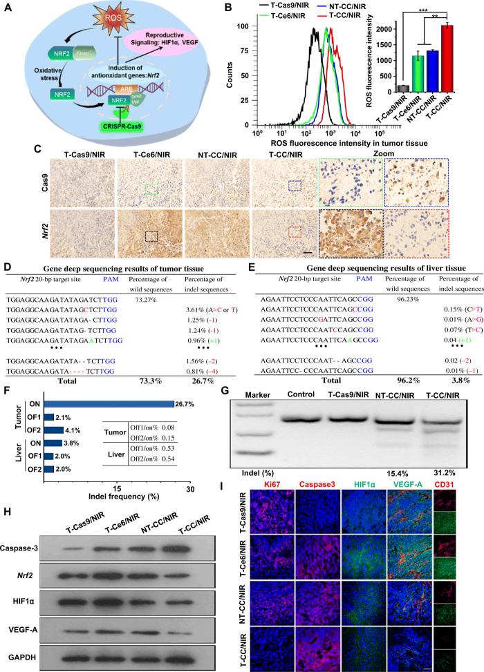
Controlled release of CRISPR-Cas9 ribonucleoprotein (RNP) and codelivery with other drugs remain a challenge. We demonstrate controlled release of CRISPR-Cas9 RNP and codelivery with antitumor photosensitizer chlorin e6 (Ce6) using near-infrared (NIR)- and reducing agent-responsive nanoparticles in a mouse tumor model. Nitrilotriacetic acid-decorated micelles can bind His-tagged Cas9 RNP. Lysosomal escape of nanoparticles was triggered by NIR-induced reactive oxygen species (ROS) generation by Ce6 in tumor cells. Cytoplasmic release of Cas9/single-guide RNA (sgRNA) was achieved by reduction of disulfide bond. Cas9/sgRNA targeted the antioxidant regulator , enhancing tumor cell sensitivity to ROS. Without NIR irradiation, Cas9 was degraded in lysosomes and gene editing failed in normal tissues. The synergistic effects of Ce6 photodynamic therapy and gene editing were confirmed in vivo. Controlled release of CRISPR-Cas9 RNP and codelivery with Ce6 using stimuli-responsive nanoparticles represent a versatile strategy for gene editing with potentially synergistic drug effects.

摘要

CRISPR-Cas9 核糖核蛋白(RNP)的控制释放及其与其他药物的共递送仍然是一个挑战。我们在小鼠肿瘤模型中展示了使用近红外(NIR)和还原剂响应纳米粒子对 CRISPR-Cas9 RNP 的控制释放及其与抗肿瘤光敏剂氯乙酮(Ce6)的共递送。氮三乙酸(Nitrilotriacetic acid,NTA)修饰的胶束可以与带有组氨酸标签的 Cas9 RNP 结合。纳米粒子的溶酶体逃逸是由 Ce6 在肿瘤细胞中 NIR 诱导的活性氧(ROS)产生引发的。通过还原二硫键实现 Cas9/sgRNA 的细胞质释放。Cas9/sgRNA 靶向抗氧化调节剂,增强了肿瘤细胞对 ROS 的敏感性。没有 NIR 照射,Cas9 在溶酶体中被降解,正常组织中的基因编辑失败。体内证实了 Ce6 光动力疗法和基因编辑的协同作用。使用刺激响应性纳米粒子控制释放 CRISPR-Cas9 RNP 及其与 Ce6 的共递送,为具有潜在协同药物作用的基因编辑提供了一种多功能策略。

https://cdn.ncbi.nlm.nih.gov/pmc/blobs/9158/7439618/d381d961d86c/abb4005-F6.jpg
https://cdn.ncbi.nlm.nih.gov/pmc/blobs/9158/7439618/2a7c572a76e6/abb4005-F1.jpg
https://cdn.ncbi.nlm.nih.gov/pmc/blobs/9158/7439618/efb7df3fe5de/abb4005-F2.jpg
https://cdn.ncbi.nlm.nih.gov/pmc/blobs/9158/7439618/17d939fea76a/abb4005-F3.jpg
https://cdn.ncbi.nlm.nih.gov/pmc/blobs/9158/7439618/3bd3321b988e/abb4005-F4.jpg
https://cdn.ncbi.nlm.nih.gov/pmc/blobs/9158/7439618/1a40c7559af0/abb4005-F5.jpg
https://cdn.ncbi.nlm.nih.gov/pmc/blobs/9158/7439618/d381d961d86c/abb4005-F6.jpg
https://cdn.ncbi.nlm.nih.gov/pmc/blobs/9158/7439618/2a7c572a76e6/abb4005-F1.jpg
https://cdn.ncbi.nlm.nih.gov/pmc/blobs/9158/7439618/efb7df3fe5de/abb4005-F2.jpg
https://cdn.ncbi.nlm.nih.gov/pmc/blobs/9158/7439618/17d939fea76a/abb4005-F3.jpg
https://cdn.ncbi.nlm.nih.gov/pmc/blobs/9158/7439618/3bd3321b988e/abb4005-F4.jpg
https://cdn.ncbi.nlm.nih.gov/pmc/blobs/9158/7439618/1a40c7559af0/abb4005-F5.jpg
https://cdn.ncbi.nlm.nih.gov/pmc/blobs/9158/7439618/d381d961d86c/abb4005-F6.jpg

相似文献

1
Codelivery of CRISPR-Cas9 and chlorin e6 for spatially controlled tumor-specific gene editing with synergistic drug effects.CRISPR-Cas9 和氯乙啶 e6 的共递送用于具有协同药物作用的空间控制肿瘤特异性基因编辑。
Sci Adv. 2020 Jul 15;6(29):eabb4005. doi: 10.1126/sciadv.abb4005. eCollection 2020 Jul.
2
A DNA/Upconversion Nanoparticle Complex Enables Controlled Co-Delivery of CRISPR-Cas9 and Photodynamic Agents for Synergistic Cancer Therapy.一种 DNA/上转换纳米粒子复合物实现了 CRISPR-Cas9 和光动力试剂的控制共递,用于协同癌症治疗。
Adv Mater. 2024 Apr;36(15):e2309534. doi: 10.1002/adma.202309534. Epub 2024 Jan 15.
3
Metal coordination micelles for anti-cancer treatment by gene-editing and phototherapy.金属配位胶束用于基因编辑和光疗的抗癌治疗。
J Control Release. 2023 May;357:210-221. doi: 10.1016/j.jconrel.2023.03.042. Epub 2023 Apr 5.
4
Unprotonatable and ROS-Sensitive Nanocarrier for NIR Spatially Activated siRNA Therapy with Synergistic Drug Effect.可非质子化和 ROS 敏感的纳米载体用于 NIR 空间激活的 siRNA 治疗,具有协同药物效应。
Small. 2022 Oct;18(41):e2203823. doi: 10.1002/smll.202203823. Epub 2022 Sep 12.
5
Controlled CRISPR-Cas9 Ribonucleoprotein Delivery for Sensitized Photothermal Therapy.基于调控的 CRISPR-Cas9 核糖核蛋白递送来增敏光热治疗。
Small. 2021 Aug;17(33):e2101155. doi: 10.1002/smll.202101155. Epub 2021 Jul 16.
6
Sono-Controllable and ROS-Sensitive CRISPR-Cas9 Genome Editing for Augmented/Synergistic Ultrasound Tumor Nanotherapy.声控和 ROS 敏感的 CRISPR-Cas9 基因组编辑增强/协同超声肿瘤纳米治疗。
Adv Mater. 2021 Nov;33(45):e2104641. doi: 10.1002/adma.202104641. Epub 2021 Sep 18.
7
CRISPR/Cas9 and Chlorophyll Coordination Micelles for Cancer Treatment by Genome Editing and Photodynamic Therapy.用于通过基因组编辑和光动力疗法治疗癌症的CRISPR/Cas9与叶绿素配位胶束
Small. 2023 Apr;19(17):e2206981. doi: 10.1002/smll.202206981. Epub 2023 Jan 24.
8
Strategies in the delivery of Cas9 ribonucleoprotein for CRISPR/Cas9 genome editing.用于 CRISPR/Cas9 基因组编辑的 Cas9 核糖核蛋白递送策略。
Theranostics. 2021 Jan 1;11(2):614-648. doi: 10.7150/thno.47007. eCollection 2021.
9
Comparative analysis of lipid Nanoparticle-Mediated delivery of CRISPR-Cas9 RNP versus mRNA/sgRNA for gene editing in vitro and in vivo.脂质纳米颗粒介导的 CRISPR-Cas9 RNP 与 mRNA/sgRNA 递送至体内外基因编辑的比较分析。
Eur J Pharm Biopharm. 2024 Mar;196:114207. doi: 10.1016/j.ejpb.2024.114207. Epub 2024 Feb 6.
10
Near-Infrared Light Activated Formulation for the Spatially Controlled Release of CRISPR-Cas9 Ribonucleoprotein for Brain Gene Editing.近红外光激活制剂用于空间控制释放 CRISPR-Cas9 核糖核蛋白进行脑基因编辑。
Angew Chem Int Ed Engl. 2024 May 21;63(21):e202401004. doi: 10.1002/anie.202401004. Epub 2024 Mar 18.

引用本文的文献

1
Intravitreal drug injection for glaucoma: mechanisms, clinical efficacy, and future horizons.玻璃体内药物注射治疗青光眼:作用机制、临床疗效及未来展望。
Front Pharmacol. 2025 Aug 13;16:1660401. doi: 10.3389/fphar.2025.1660401. eCollection 2025.
2
Controlling CRISPR-Cas9 genome editing in human cells using a molecular glue degrader.使用分子胶降解剂控制人类细胞中的CRISPR-Cas9基因组编辑。
Mol Ther Nucleic Acids. 2025 Jul 21;36(3):102640. doi: 10.1016/j.omtn.2025.102640. eCollection 2025 Sep 9.
3
Advancing cancer gene therapy: the emerging role of nanoparticle delivery systems.

本文引用的文献

1
A biodegradable nanocapsule delivers a Cas9 ribonucleoprotein complex for in vivo genome editing.一种可生物降解的纳米胶囊递呈 Cas9 核糖核蛋白复合物用于体内基因组编辑。
Nat Nanotechnol. 2019 Oct;14(10):974-980. doi: 10.1038/s41565-019-0539-2. Epub 2019 Sep 9.
2
Triple-Targeting Delivery of CRISPR/Cas9 To Reduce the Risk of Cardiovascular Diseases.三重靶向递送 CRISPR/Cas9 以降低心血管疾病风险。
Angew Chem Int Ed Engl. 2019 Sep 2;58(36):12404-12408. doi: 10.1002/anie.201903618. Epub 2019 Aug 1.
3
Immunostimulatory nanomedicines synergize with checkpoint blockade immunotherapy to eradicate colorectal tumors.
推进癌症基因治疗:纳米颗粒递送系统的新兴作用。
J Nanobiotechnology. 2025 May 20;23(1):362. doi: 10.1186/s12951-025-03433-8.
4
Recent Advances in mRNA Delivery Systems for Cancer Therapy.用于癌症治疗的mRNA递送系统的最新进展
Adv Sci (Weinh). 2025 Aug;12(29):e17571. doi: 10.1002/advs.202417571. Epub 2025 May 20.
5
Organelle-oriented nanomedicines in tumor therapy: Targeting, escaping, or collaborating?肿瘤治疗中面向细胞器的纳米药物:靶向、逃逸还是协作?
Bioact Mater. 2025 Mar 13;49:291-339. doi: 10.1016/j.bioactmat.2025.02.040. eCollection 2025 Jul.
6
Non-Invasive Delivery of CRISPR/Cas9 Ribonucleoproteins (Cas9 RNPs) into Cells via Nanoparticles for Membrane Transport.通过纳米颗粒将CRISPR/Cas9核糖核蛋白(Cas9 RNP)无创递送至细胞用于膜转运
Pharmaceutics. 2025 Feb 6;17(2):201. doi: 10.3390/pharmaceutics17020201.
7
CRISPR-Cas9 Gene Therapy: Non-Viral Delivery and Stimuli-Responsive Nanoformulations.CRISPR-Cas9基因疗法:非病毒递送与刺激响应性纳米制剂
Molecules. 2025 Jan 24;30(3):542. doi: 10.3390/molecules30030542.
8
Engineering photodynamics for treatment, priming and imaging.用于治疗、启动和成像的工程光动力学。
Nat Rev Bioeng. 2024 Sep;2(9):752-769. doi: 10.1038/s44222-024-00196-z. Epub 2024 Jun 19.
9
Lipopeptide-mediated Cas9 RNP delivery: A promising broad therapeutic strategy for safely removing deep-intronic variants in .脂肽介导的Cas9核糖核蛋白递送:一种有望安全去除……中深层内含子变体的广泛治疗策略
Mol Ther Nucleic Acids. 2024 Sep 26;35(4):102345. doi: 10.1016/j.omtn.2024.102345. eCollection 2024 Dec 10.
10
Role of oxidative stress in mitochondrial dysfunction and their implications in intervertebral disc degeneration: Mechanisms and therapeutic strategies.氧化应激在线粒体功能障碍中的作用及其在椎间盘退变中的意义:机制与治疗策略
J Orthop Translat. 2024 Oct 16;49:181-206. doi: 10.1016/j.jot.2024.08.016. eCollection 2024 Nov.
免疫刺激纳米药物与检查点阻断免疫疗法协同作用,以根除结直肠肿瘤。
Nat Commun. 2019 Apr 23;10(1):1899. doi: 10.1038/s41467-019-09221-x.
4
Near-infrared upconversion-activated CRISPR-Cas9 system: A remote-controlled gene editing platform.近红外上转换激活的 CRISPR-Cas9 系统:一种远程控制的基因编辑平台。
Sci Adv. 2019 Apr 3;5(4):eaav7199. doi: 10.1126/sciadv.aav7199. eCollection 2019 Apr.
5
Cytosolic delivery of CRISPR/Cas9 ribonucleoproteins for genome editing using chitosan-coated red fluorescent protein.壳聚糖包覆红色荧光蛋白用于基因组编辑的 CRISPR/Cas9 核糖核蛋白的胞质递送。
Chem Commun (Camb). 2019 Apr 16;55(32):4707-4710. doi: 10.1039/c9cc00010k.
6
A New Class of Medicines through DNA Editing.通过DNA编辑产生的一类新型药物。
N Engl J Med. 2019 Mar 7;380(10):947-959. doi: 10.1056/NEJMra1800729.
7
Intracellular Delivery of His-Tagged Genome-Editing Proteins Enabled by Nitrilotriacetic Acid-Containing Lipidoid Nanoparticles.含氮三乙酸脂质纳米颗粒实现组蛋白标记基因组编辑蛋白的细胞内递送。
Adv Healthc Mater. 2019 Mar;8(6):e1800996. doi: 10.1002/adhm.201800996. Epub 2018 Nov 22.
8
pH-Sensitive Nanocarrier-Mediated Codelivery of Simvastatin and Noggin siRNA for Synergistic Enhancement of Osteogenesis.pH 敏感型纳米载体介导的辛伐他汀和 Noggin siRNA 的共递送用于协同增强成骨作用。
ACS Appl Mater Interfaces. 2018 Aug 29;10(34):28471-28482. doi: 10.1021/acsami.8b10521. Epub 2018 Aug 16.
9
Block Copolymer Micelles in Nanomedicine Applications.嵌段共聚物胶束在纳米医学中的应用。
Chem Rev. 2018 Jul 25;118(14):6844-6892. doi: 10.1021/acs.chemrev.8b00199. Epub 2018 Jun 29.
10
Nanoparticle delivery of Cas9 ribonucleoprotein and donor DNA induces homology-directed DNA repair.纳米颗粒递送Cas9核糖核蛋白和供体DNA可诱导同源定向DNA修复。
Nat Biomed Eng. 2017;1:889-901. doi: 10.1038/s41551-017-0137-2. Epub 2017 Oct 2.