Suppr超能文献

维生素K2可挽救地塞米松诱导的成骨细胞自噬和线粒体自噬下调,从而恢复成骨细胞功能。

Vitamin K2 Can Rescue the Dexamethasone-Induced Downregulation of Osteoblast Autophagy and Mitophagy Thereby Restoring Osteoblast Function and .

作者信息

Chen Liang, Shi Xiang, Weng She-Ji, Xie Jun, Tang Jia-Hao, Yan De-Yi, Wang Bing-Zhang, Xie Zhong-Jie, Wu Zong-Yi, Yang Lei

机构信息

Department of Orthopedic Surgery, The Second Affiliated Hospital and Yuying Children's Hospital of Wenzhou Medical University, Wenzhou, China.

Key Laboratory of Orthopedics of Zhejiang Province, Wenzhou, China.

出版信息

Front Pharmacol. 2020 Aug 11;11:1209. doi: 10.3389/fphar.2020.01209. eCollection 2020.

Abstract

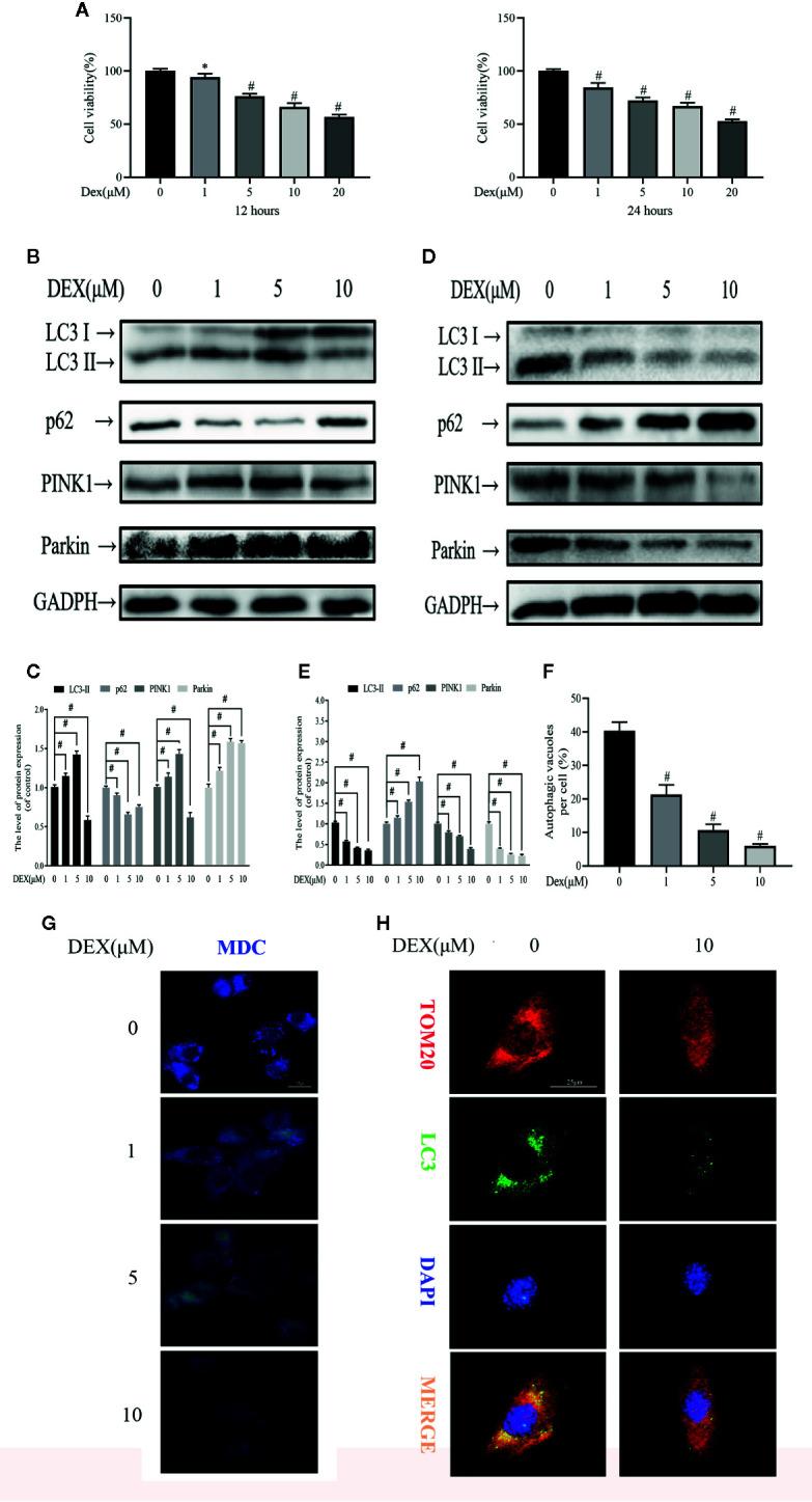
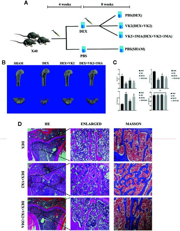
Chronic long-term glucocorticoids (GC) use is associated with glucocorticoid-induced osteoporosis (GIOP) by inhibiting the survival and impairing the functions of osteoblasts. Autophagy and mitophagy play key roles in osteoblast differentiation, mineralization and survival, and mounting evidence have implicated osteoblast autophagy and mitophagy as a novel mechanism in the pathogenesis of GIOP. Vitamin K2 (VK2) is an essential nutrient supplement that have been shown to exert protective effects against osteoporotic bone loss including GIOP. In this study, we showed that the glucocorticoid dexamethasone (Dex) deregulated osteoblast autophagy and mitophagy by downregulating the expression of autophagic and mitophagic markers LC3-II, PINK1, Parkin. This consequently led to inhibition of osteoblast differentiation and mineralization function . Interestingly, co-treatment with VK2 significantly attenuated the Dex-induced downregulation of LC3-II, PINK1, Parkin, thereby restoring autophagic and mitophagic processes and normal osteoblastic activity. In addition, using an established rat model of GIOP, we showed that VK2 administration can protect rats against the deleterious effects of Dex on bone by reinstating autophagic and mitophagic activities in bone tissues. Collectively, our results provide new insights into the role of osteoblast autophagy and mitophagy in GIOP. Additionally, the use of VK2 supplementation to augment osteoblast autophagy/mitophagy may significantly improve clinical outcomes of GIOP patients.

摘要

长期慢性使用糖皮质激素(GC)会抑制成骨细胞的存活并损害其功能,从而导致糖皮质激素性骨质疏松症(GIOP)。自噬和线粒体自噬在成骨细胞分化、矿化和存活中起关键作用,越来越多的证据表明成骨细胞自噬和线粒体自噬是GIOP发病机制中的一种新机制。维生素K2(VK2)是一种必需的营养补充剂,已被证明对包括GIOP在内的骨质疏松性骨丢失具有保护作用。在本研究中,我们发现糖皮质激素地塞米松(Dex)通过下调自噬和线粒体自噬标志物LC3-II、PINK1、Parkin的表达,使成骨细胞自噬和线粒体自噬失调。这进而导致成骨细胞分化和矿化功能受到抑制。有趣的是,与VK2共同处理可显著减轻Dex诱导的LC3-II、PINK1、Parkin的下调,从而恢复自噬和线粒体自噬过程以及正常的成骨细胞活性。此外,使用已建立的GIOP大鼠模型,我们发现给予VK2可以通过恢复骨组织中的自噬和线粒体自噬活性来保护大鼠免受Dex对骨骼的有害影响。总的来说,我们的结果为成骨细胞自噬和线粒体自噬在GIOP中的作用提供了新的见解。此外,补充VK2以增强成骨细胞自噬/线粒体自噬可能会显著改善GIOP患者的临床结局。

https://cdn.ncbi.nlm.nih.gov/pmc/blobs/6c30/7431688/c12231e0f37c/fphar-11-01209-g001.jpg

文献检索

告别复杂PubMed语法,用中文像聊天一样搜索,搜遍4000万医学文献。AI智能推荐,让科研检索更轻松。

立即免费搜索

文件翻译

保留排版,准确专业,支持PDF/Word/PPT等文件格式,支持 12+语言互译。

免费翻译文档

深度研究

AI帮你快速写综述,25分钟生成高质量综述,智能提取关键信息,辅助科研写作。

立即免费体验