Institut de Recherche en Infectiologie de Montpellier, Centre National de la Recherche Scientifique UMR 9004, Université de Montpellier, Montpellier, France.
INSERM, Institut de Recherche en Infectiologie de Montpellier, Montpellier, France.
Front Cell Infect Microbiol. 2020 Jul 17;10:357. doi: 10.3389/fcimb.2020.00357. eCollection 2020.
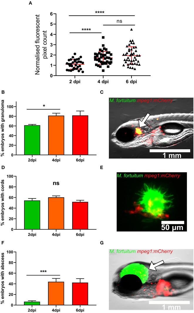
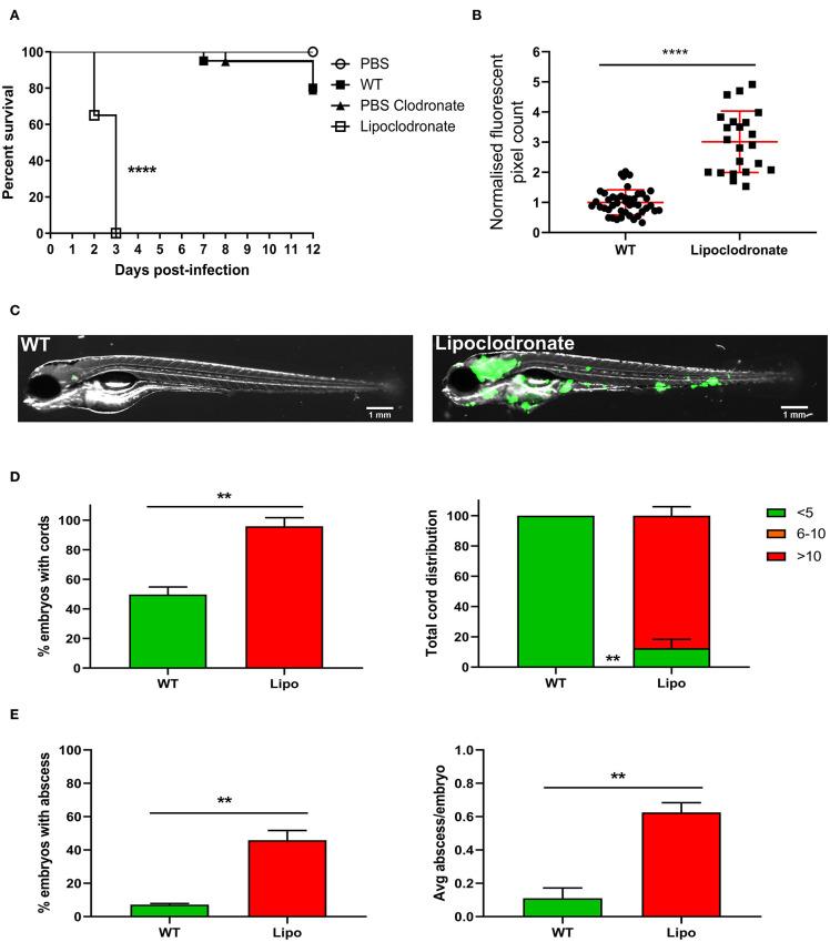
The complex comprises several closely related species, causing pulmonary and extra-pulmonary infections. However, there is very limited knowledge about the disease pathogenesis involved in infections, particularly due to the lack of suitable animal models. Using the zebrafish model, we show that embryos are susceptible to infection in a dose-dependent manner. Furthermore, zebrafish embryos form granulomas from as early as 2 days post-infection, recapitulating critical aspects of mycobacterial pathogenesis observed in other pathogenic species. The formation of extracellular cords in infected embryos highlights a previously unknown pathogenic feature of . The formation of large corded structures occurs also during growth, suggesting that this is not a host-adapted stress mechanism deployed during infection. Moreover, transient macrophage depletion led to rapid embryo death with increased extracellular cords, indicating that macrophages are essential determinants of infection control. Importantly, morpholino depletion of the cystic fibrosis transmembrane conductance regulator () significantly increased embryo death, bacterial burden, bacterial cords and abscesses. There was a noticeable decrease in the number of -deficient infected embryos with granulomas as compared to infected controls, suggesting that loss of CFTR leads to impaired host immune responses and confers hypersusceptiblity to infection. Overall, these findings highlight the application of the zebrafish embryo to study and emphasizes previously unexplored aspects of disease pathogenesis of this significant mycobacterial species.
该复合体由几个密切相关的物种组成,可引起肺部和肺外感染。然而,对于感染涉及的疾病发病机制,我们的了解非常有限,这主要是由于缺乏合适的动物模型。利用斑马鱼模型,我们发现胚胎对感染具有剂量依赖性易感性。此外,斑马鱼胚胎在感染后 2 天即可形成肉芽肿,再现了其他致病性物种中观察到的关键分枝杆菌发病机制特征。感染胚胎中细胞外索的形成突出了分枝杆菌的一个以前未知的致病特征。在分枝杆菌生长过程中也会形成大的索状结构,这表明这不是感染过程中宿主适应的应激机制。此外,巨噬细胞短暂耗竭会导致胚胎迅速死亡,并伴有细胞外索的增加,表明巨噬细胞是控制感染的重要决定因素。重要的是,囊性纤维化跨膜电导调节因子(CFTR)的反义寡核苷酸耗竭显着增加了胚胎死亡率、细菌负荷、细菌索和脓肿。与感染对照相比,肉芽肿形成的 CFTR 缺陷感染胚胎数量明显减少,表明 CFTR 的缺失导致宿主免疫反应受损,并使分枝杆菌感染易感性增加。总的来说,这些发现强调了斑马鱼胚胎在研究分枝杆菌中的应用,并强调了该重要分枝杆菌种疾病发病机制的以前未探索的方面。