Suppr超能文献

自噬的抑制促进氢气介导的肺癌细胞凋亡。

Suppression of autophagy facilitates hydrogen gas-mediated lung cancer cell apoptosis.

作者信息

Liu Leyuan, Yan Zhenfeng, Wang Yuanyuan, Meng Jinghong, Chen Gang

机构信息

Department of Respiration, The Third Hospital of Hebei Medical University, Shijiazhuang, Hebei 050051, P.R. China.

出版信息

Oncol Lett. 2020 Oct;20(4):112. doi: 10.3892/ol.2020.11973. Epub 2020 Aug 12.

Abstract

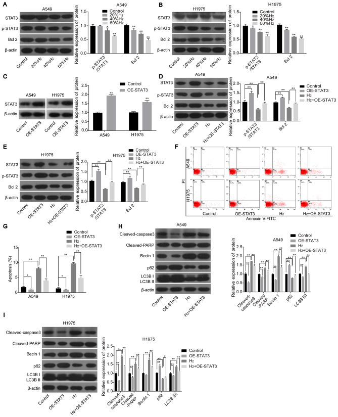
Our previous study found that hydrogen gas (H) could efficiently inhibit lung cancer progression; however, the underlying mechanisms still remains to be elucidated. The present study aimed to explore the roles of H in lung cancer cell autophagy, and reveal the effects of autophagy on H-mediated lung cancer cell apoptosis and the underlying mechanisms. The expression levels of proteins associated with cell apoptosis and autophagy were detected using western blot analysis. Cell autophagy was inhibited by 3-methyladenine treatment or Beclin1 downregulation, while rapamycin was used to induce autophagy. Cell growth and apoptosis were detected using the Cell Counting Kit-8 and flow cytometry assays, respectively. The results demonstrated that cell apoptosis and autophagy were significantly enhanced in the A549 and H1975 lung cancer cell lines treated with H. However, autophagy enhancement weakened H roles in promoting cell apoptosis and vice versa. In addition, it was found that H treatment induced marked decreases in the protein expression levels of phosphorylated STAT3 and Bcl2, and overexpression of STAT3 abolished H roles in promoting cell apoptosis and autophagy. Overall, the present study revealed that H can promote lung cancer cell apoptosis and autophagy via inhibiting the activation of STAT3/Bcl2 signaling and suppression of autophagy can enhance H roles in promoting lung cancer cell apoptosis.

摘要

我们之前的研究发现,氢气(H₂)能够有效抑制肺癌进展;然而,其潜在机制仍有待阐明。本研究旨在探讨H₂在肺癌细胞自噬中的作用,并揭示自噬对H₂介导的肺癌细胞凋亡的影响及其潜在机制。采用蛋白质印迹分析检测与细胞凋亡和自噬相关的蛋白质表达水平。通过3-甲基腺嘌呤处理或下调Beclin1抑制细胞自噬,而使用雷帕霉素诱导自噬。分别使用细胞计数试剂盒-8和流式细胞术检测细胞生长和凋亡。结果表明,用H₂处理的A549和H1975肺癌细胞系中细胞凋亡和自噬显著增强。然而,自噬增强削弱了H₂促进细胞凋亡的作用,反之亦然。此外,发现H₂处理导致磷酸化STAT3和Bcl2的蛋白质表达水平显著降低,并且STAT3的过表达消除了H₂促进细胞凋亡和自噬的作用。总体而言,本研究表明,H₂可通过抑制STAT3/Bcl2信号通路的激活促进肺癌细胞凋亡和自噬,并且抑制自噬可增强H₂促进肺癌细胞凋亡的作用。

https://cdn.ncbi.nlm.nih.gov/pmc/blobs/a9f0/7448556/bc518f6325bc/ol-20-04-11973-g00.jpg

文献AI研究员

20分钟写一篇综述,助力文献阅读效率提升50倍。

立即体验

用中文搜PubMed

大模型驱动的PubMed中文搜索引擎

马上搜索

文档翻译

学术文献翻译模型,支持多种主流文档格式。

立即体验