UCIBIO, REQUIMTE, Laboratory of Toxicology, Department of Biological Sciences, Faculty of Pharmacy, University of Porto, 4050-313 Porto, Portugal.
Int J Mol Sci. 2020 Aug 30;21(17):6277. doi: 10.3390/ijms21176277.
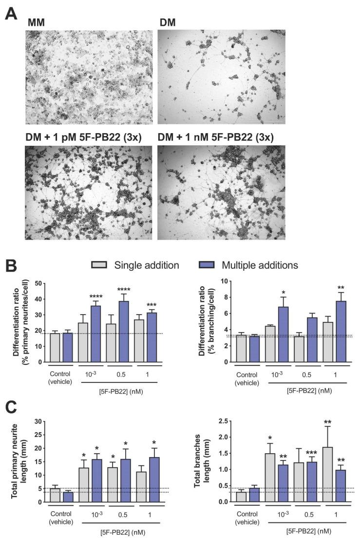
Recreational use of synthetic cannabinoids (SCs) before and during pregnancy poses a major public health risk, due to the potential onset of neurodevelopmental disorders in the offspring. Herein, we report the assessment of the neurotoxic potential of two commonly abused SCs, THJ-2201 and 5F-PB22, particularly focusing on how they affect neuronal differentiation in vitro. Differentiation ratios, total neurite length, and neuronal marker expression were assessed in NG108-15 neuroblastoma x glioma cells exposed to the SCs at non-toxic, biologically relevant concentrations (≤1 μM), either in acute or repeated exposure settings. Both SCs enhanced differentiation ratios and total neurite length of NG108-15 cells near two-fold compared to vehicle-treated cells, in a CBR activation-dependent way, as the CBR blockade with a specific antagonist (SR141718) abrogated SC-induced effects. Interestingly, repeated 5F-PB22 exposure was required to reach effects similar to a single THJ-2201 dose. Cell viability and proliferation, mitochondrial membrane potential, and intracellular ATP levels were also determined. The tested SCs increased mitochondrial tetramethyl rhodamine ethyl ester (TMRE) accumulation after 24 h at biologically relevant concentrations but did not affect any of the other toxicological parameters. Overall, we report firsthand the CBR-mediated enhancement of neurodifferentiation by 5F-PB22 and THJ-2201 at biologically relevant concentrations.
在怀孕前和怀孕期间滥用合成大麻素 (SCs) 会对公共健康造成重大风险,因为这可能会导致后代出现神经发育障碍。在此,我们报告了评估两种常用 SCs(THJ-2201 和 5F-PB22)神经毒性潜力的研究,特别关注它们如何影响体外神经元分化。在非毒性、生物学相关浓度(≤1 μM)下,无论是急性暴露还是重复暴露,用 SCs 处理 NG108-15 神经母细胞瘤 x 少突胶质细胞瘤细胞,评估分化比、总神经突长度和神经元标志物表达。与用载体处理的细胞相比,两种 SCs 以 CBR 激活依赖性方式将 NG108-15 细胞的分化比和总神经突长度提高近两倍,CBR 阻断剂(特异性拮抗剂 SR141718)可消除 SC 诱导的作用。有趣的是,需要重复暴露 5F-PB22 才能达到与单次 THJ-2201 剂量相似的效果。还测定了细胞活力和增殖、线粒体膜电位和细胞内 ATP 水平。在生物学相关浓度下,测试的 SCs 在 24 小时后增加了线粒体四甲基罗丹明乙酯 (TMRE) 的积累,但不影响任何其他毒理学参数。总的来说,我们首次报告了 5F-PB22 和 THJ-2201 在生物学相关浓度下通过 CBR 介导增强神经分化的作用。