Suppr超能文献

IGF2BP1 是卵巢癌中 SRC/MAPK 依赖性浸润性生长的可靶向驱动因子。

IGF2BP1 is a targetable SRC/MAPK-dependent driver of invasive growth in ovarian cancer.

机构信息

Sect. Molecular Cell Biology, Inst. of Molecular Medicine, Charles Tanford Protein Center, Medical Faculty, Martin Luther University Halle-Wittenberg, Halle, Germany.

Dept. of Pharmaceutical Chemistry & Bioanalytics, Inst. of Pharmacy, Charles Tanford Protein Center, Martin Luther University Halle-Wittenberg, Halle, Germany.

出版信息

RNA Biol. 2021 Mar;18(3):391-403. doi: 10.1080/15476286.2020.1812894. Epub 2020 Sep 2.

Abstract

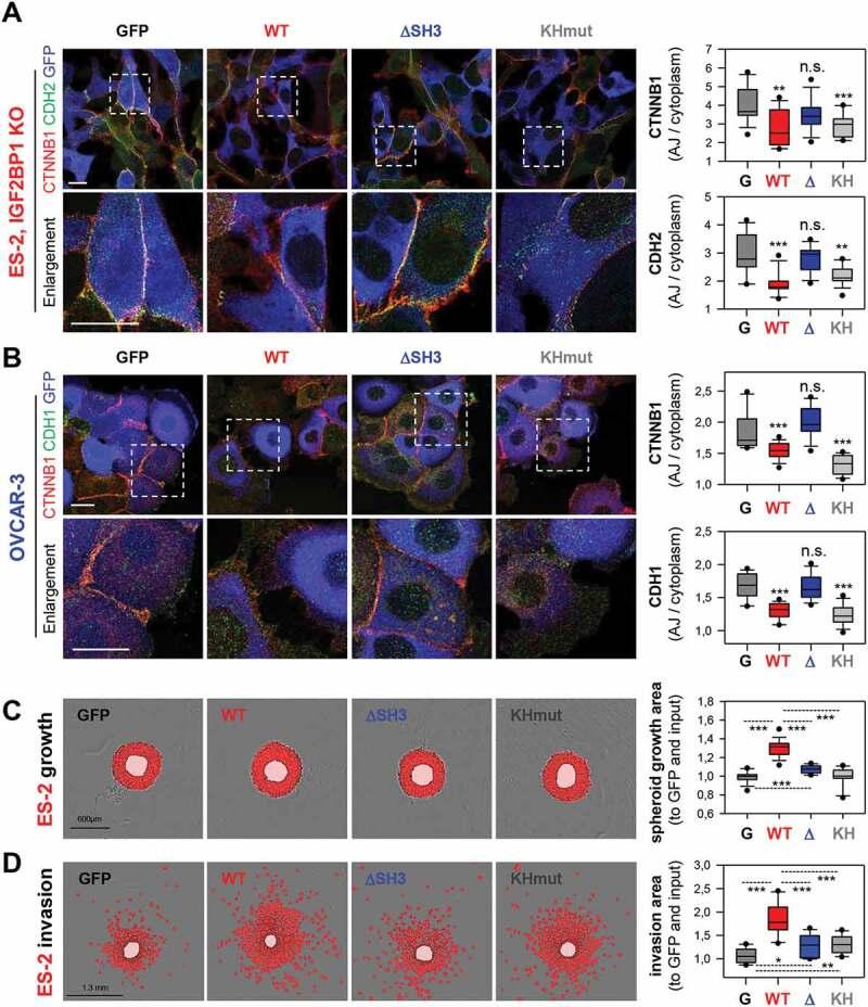
Epithelial-to-mesenchymal transition (EMT) is a hallmark of aggressive, mesenchymal-like high-grade serous ovarian carcinoma (HGSOC). The SRC kinase is a key driver of cancer-associated EMT promoting adherens junction (AJ) disassembly by phosphorylation-driven internalization and degradation of AJ proteins. Here, we show that the IGF2 mRNA-binding protein 1 (IGF2BP1) is up-regulated in mesenchymal-like HGSOC and promotes SRC activation by a previously unknown protein-ligand-induced, but RNA-independent mechanism. IGF2BP1-driven invasive growth of ovarian cancer cells essentially relies on the SRC-dependent disassembly of AJs. Concomitantly, IGF2BP1 enhances ERK2 expression in an RNA-binding dependent manner. Together this reveals a post-transcriptional mechanism of interconnected stimulation of SRC/ERK signalling in ovarian cancer cells. The IGF2BP1-SRC/ERK2 axis is targetable by the SRC-inhibitor saracatinib and MEK-inhibitor selumetinib. However, due to IGF2BP1-directed stimulation, only combinatorial treatment effectively overcomes the IGF2BP1-promoted invasive growth in 3D culture conditions as well as intraperitoneal mouse models. In conclusion, we reveal an unexpected role of IGF2BP1 in enhancing SRC/MAPK-driven invasive growth of ovarian cancer cells. This provides a rationale for the therapeutic benefit of combinatorial SRC/MEK inhibition in mesenchymal-like HGSOC.

摘要

上皮-间充质转化 (EMT) 是侵袭性间充质样高级别浆液性卵巢癌 (HGSOC) 的标志。 SRC 激酶是癌症相关 EMT 的关键驱动因素,通过磷酸化驱动的附着连接 (AJ) 内化和 AJ 蛋白降解促进 AJ 解聚。在这里,我们表明 IGF2 mRNA 结合蛋白 1 (IGF2BP1) 在间充质样 HGSOC 中上调,并通过以前未知的蛋白配体诱导但 RNA 非依赖性机制促进 SRC 激活。IGF2BP1 驱动卵巢癌细胞的侵袭性生长本质上依赖于 SRC 依赖性 AJ 解聚。同时,IGF2BP1 以 RNA 结合依赖性方式增强 ERK2 的表达。这表明在卵巢癌细胞中 SRC/ERK 信号的转录后机制相互刺激。IGF2BP1-SRC/ERK2 轴可被 SRC 抑制剂 saracatinib 和 MEK 抑制剂 selumetinib 靶向。然而,由于 IGF2BP1 定向刺激,只有联合治疗才能有效地克服 3D 培养条件和腹膜内小鼠模型中 IGF2BP1 促进的侵袭性生长。总之,我们揭示了 IGF2BP1 在增强卵巢癌细胞中 SRC/MAPK 驱动的侵袭性生长中的意外作用。这为组合 SRC/MEK 抑制在间充质样 HGSOC 中的治疗益处提供了依据。

https://cdn.ncbi.nlm.nih.gov/pmc/blobs/92f6/7951963/3897f60a6360/KRNB_A_1812894_F0001_C.jpg

文献AI研究员

20分钟写一篇综述,助力文献阅读效率提升50倍。

立即体验

用中文搜PubMed

大模型驱动的PubMed中文搜索引擎

马上搜索

文档翻译

学术文献翻译模型,支持多种主流文档格式。

立即体验