• 文献检索
  • 文档翻译
  • 深度研究
  • 学术资讯
  • Suppr Zotero 插件Zotero 插件
  • 邀请有礼
  • 套餐&价格
  • 历史记录
应用&插件
Suppr Zotero 插件Zotero 插件浏览器插件Mac 客户端Windows 客户端微信小程序
定价
高级版会员购买积分包购买API积分包
服务
文献检索文档翻译深度研究API 文档MCP 服务
关于我们
关于 Suppr公司介绍联系我们用户协议隐私条款
关注我们

Suppr 超能文献

核心技术专利:CN118964589B侵权必究
粤ICP备2023148730 号-1Suppr @ 2026

文献检索

告别复杂PubMed语法,用中文像聊天一样搜索,搜遍4000万医学文献。AI智能推荐,让科研检索更轻松。

立即免费搜索

文件翻译

保留排版,准确专业,支持PDF/Word/PPT等文件格式,支持 12+语言互译。

免费翻译文档

深度研究

AI帮你快速写综述,25分钟生成高质量综述,智能提取关键信息,辅助科研写作。

立即免费体验

通过综合分析结肠腺癌的可变剪接事件构建预后预测模型

Construction of prognostic predictor by comprehensive analyzing alternative splicing events for colon adenocarcinoma.

作者信息

Qu Yaqi, Chen Yujia, Zhang Le, Tian Lifei

机构信息

Department of General Surgery, Shaanxi Provincial People's Hospital, Xi'an, 710068, China.

School of Basic Medical Sciences, Hebei Medical University, Shijiazhuang, Hebei, China.

出版信息

World J Surg Oncol. 2020 Sep 3;18(1):236. doi: 10.1186/s12957-020-02010-7.

DOI:10.1186/s12957-020-02010-7
PMID:32883335
原文链接:https://pmc.ncbi.nlm.nih.gov/articles/PMC7650263/
Abstract

BACKGROUND

Colon adenocarcinoma (COAD) is one of the most common malignant tumors, with high incidence and mortality rates worldwide. Reliable prognostic biomarkers are needed to guide clinical practice.

METHODS

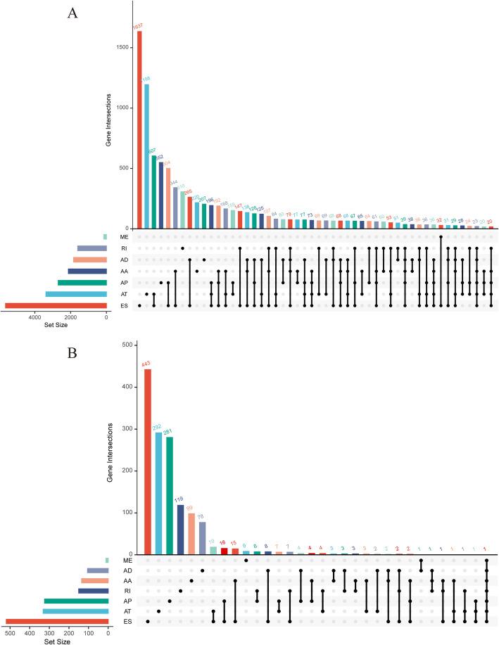
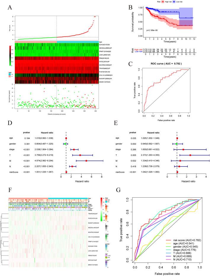
Comprehensive gene expression with alternative splicing (AS) profiles for each patient was downloaded using the SpliceSeq database from The Cancer Genome Atlas. Cox regression analysis was conducted to screen for prognostic AS events. The R package limma was used to screen differentially expressed genes (DEGs) between normal and tumor samples in the COAD cohort. A Venn plot analysis was performed between DEGs and prognostic AS events, and the DEGs that co-occurred with prognostic AS events (DEGAS) were identified. The top 30 most-connected DEGAS in protein-protein interaction analysis were identified through Cox proportional hazards regression to establish prognostic models.

RESULTS

In total, 350 patients were included in the study. A total of 22,451 AS events were detected, of which 2004 from 1439 genes were significantly associated with survival time. By overlapping these 1439 genes with 6455 DEGs, 211 DEGs with AS events were identified. After the construction of the protein-protein interaction network, the top 30 hub genes were included in a multivariate analysis. Finally, a risk score based on 12 genes associated with overall survival was established (P < 0.05). The area under the curve was 0.782. The risk score was an independent predictor (P < 0.001).

CONCLUSIONS

By exploring survival-associated AS events, a powerful prognostic predictor consisting of 12 DEGAS was built. This study aims to propose a novel method to provide treatment targets for COAD and guide clinical practice in the future.

摘要

背景

结肠腺癌(COAD)是最常见的恶性肿瘤之一,在全球范围内发病率和死亡率都很高。需要可靠的预后生物标志物来指导临床实践。

方法

使用来自癌症基因组图谱的SpliceSeq数据库下载每位患者的具有可变剪接(AS)图谱的综合基因表达数据。进行Cox回归分析以筛选预后性AS事件。使用R包limma筛选COAD队列中正常样本和肿瘤样本之间的差异表达基因(DEG)。对DEG和预后性AS事件进行韦恩图分析,确定与预后性AS事件同时出现的DEG(DEGAS)。通过Cox比例风险回归确定蛋白质-蛋白质相互作用分析中连接性最强的前30个DEGAS,以建立预后模型。

结果

该研究共纳入350例患者。共检测到22451个AS事件,其中来自1439个基因的2004个与生存时间显著相关。通过将这1439个基因与6455个DEG重叠,确定了211个具有AS事件的DEG。构建蛋白质-蛋白质相互作用网络后,将前30个枢纽基因纳入多变量分析。最后,建立了一个基于12个与总生存相关基因的风险评分(P < 0.05)。曲线下面积为0.782。风险评分是一个独立的预测指标(P < 0.001)。

结论

通过探索与生存相关的AS事件,构建了一个由12个DEGAS组成的强大预后预测指标。本研究旨在提出一种新方法,为COAD提供治疗靶点并指导未来的临床实践。

https://cdn.ncbi.nlm.nih.gov/pmc/blobs/beba/7650263/8bed17f2c061/12957_2020_2010_Fig8_HTML.jpg
https://cdn.ncbi.nlm.nih.gov/pmc/blobs/beba/7650263/a94ed8af4707/12957_2020_2010_Fig1_HTML.jpg
https://cdn.ncbi.nlm.nih.gov/pmc/blobs/beba/7650263/2ac1a31b0d4f/12957_2020_2010_Fig2_HTML.jpg
https://cdn.ncbi.nlm.nih.gov/pmc/blobs/beba/7650263/f49f53af1ea9/12957_2020_2010_Fig3_HTML.jpg
https://cdn.ncbi.nlm.nih.gov/pmc/blobs/beba/7650263/1a23b8f363f3/12957_2020_2010_Fig4_HTML.jpg
https://cdn.ncbi.nlm.nih.gov/pmc/blobs/beba/7650263/97babafae841/12957_2020_2010_Fig5_HTML.jpg
https://cdn.ncbi.nlm.nih.gov/pmc/blobs/beba/7650263/4b8d388cedd9/12957_2020_2010_Fig6_HTML.jpg
https://cdn.ncbi.nlm.nih.gov/pmc/blobs/beba/7650263/ff1ae75173c7/12957_2020_2010_Fig7_HTML.jpg
https://cdn.ncbi.nlm.nih.gov/pmc/blobs/beba/7650263/8bed17f2c061/12957_2020_2010_Fig8_HTML.jpg
https://cdn.ncbi.nlm.nih.gov/pmc/blobs/beba/7650263/a94ed8af4707/12957_2020_2010_Fig1_HTML.jpg
https://cdn.ncbi.nlm.nih.gov/pmc/blobs/beba/7650263/2ac1a31b0d4f/12957_2020_2010_Fig2_HTML.jpg
https://cdn.ncbi.nlm.nih.gov/pmc/blobs/beba/7650263/f49f53af1ea9/12957_2020_2010_Fig3_HTML.jpg
https://cdn.ncbi.nlm.nih.gov/pmc/blobs/beba/7650263/1a23b8f363f3/12957_2020_2010_Fig4_HTML.jpg
https://cdn.ncbi.nlm.nih.gov/pmc/blobs/beba/7650263/97babafae841/12957_2020_2010_Fig5_HTML.jpg
https://cdn.ncbi.nlm.nih.gov/pmc/blobs/beba/7650263/4b8d388cedd9/12957_2020_2010_Fig6_HTML.jpg
https://cdn.ncbi.nlm.nih.gov/pmc/blobs/beba/7650263/ff1ae75173c7/12957_2020_2010_Fig7_HTML.jpg
https://cdn.ncbi.nlm.nih.gov/pmc/blobs/beba/7650263/8bed17f2c061/12957_2020_2010_Fig8_HTML.jpg

相似文献

1
Construction of prognostic predictor by comprehensive analyzing alternative splicing events for colon adenocarcinoma.通过综合分析结肠腺癌的可变剪接事件构建预后预测模型
World J Surg Oncol. 2020 Sep 3;18(1):236. doi: 10.1186/s12957-020-02010-7.
2
Systematic analysis of alternative splicing signature unveils prognostic predictor for kidney renal clear cell carcinoma.系统分析剪接变异特征揭示了肾透明细胞癌的预后预测因子。
J Cell Physiol. 2019 Dec;234(12):22753-22764. doi: 10.1002/jcp.28840. Epub 2019 May 29.
3
A Prognostic Model Based on the Immune-related Genes in Colon Adenocarcinoma.一种基于结肠腺癌免疫相关基因的预后模型。
Int J Med Sci. 2020 Jul 19;17(13):1879-1896. doi: 10.7150/ijms.45813. eCollection 2020.
4
Prognostic Signature of Alternative Splicing Events in Bladder Urothelial Carcinoma Based on Spliceseq Data from 317 Cases.基于317例样本的剪接序列数据构建膀胱尿路上皮癌可变剪接事件的预后特征
Cell Physiol Biochem. 2018;48(3):1355-1368. doi: 10.1159/000492094. Epub 2018 Jul 26.
5
INHBA is a prognostic predictor for patients with colon adenocarcinoma.INHBA 是结直肠腺癌患者的预后预测因子。
BMC Cancer. 2020 Apr 15;20(1):305. doi: 10.1186/s12885-020-06743-2.
6
Identification of Key Prognostic Alternative Splicing Events of Costimulatory Molecule-Related Genes in Colon Cancer.鉴定结肠癌中与共刺激分子相关基因的关键预后可变剪接事件。
Comb Chem High Throughput Screen. 2024;27(13):1900-1912. doi: 10.2174/0113862073249972231026060301.
7
Prognostic Immune-Related Analysis Based on Differentially Expressed Genes in Left- and Right-Sided Colon Adenocarcinoma.基于左右半结肠癌中差异表达基因的预后免疫相关分析
Front Oncol. 2021 Mar 8;11:640196. doi: 10.3389/fonc.2021.640196. eCollection 2021.
8
Identification prognosis-associated immune genes in colon adenocarcinoma.鉴定结肠癌中与预后相关的免疫基因。
Biosci Rep. 2020 Nov 27;40(11). doi: 10.1042/BSR20201734.
9
Identification of Prognostic Biomarkers and Drugs Targeting Them in Colon Adenocarcinoma: A Bioinformatic Analysis.基于生物信息学分析的结直肠腺癌预后生物标志物及药物靶点鉴定
Integr Cancer Ther. 2019 Jan-Dec;18:1534735419864434. doi: 10.1177/1534735419864434.
10
Gene expression and methylation profiles identified CXCL3 and CXCL8 as key genes for diagnosis and prognosis of colon adenocarcinoma.基因表达和甲基化谱鉴定 CXCL3 和 CXCL8 为结直肠腺癌诊断和预后的关键基因。
J Cell Physiol. 2020 May;235(5):4902-4912. doi: 10.1002/jcp.29368. Epub 2019 Nov 10.

引用本文的文献

1
Identification of Key Prognostic Alternative Splicing Events of Costimulatory Molecule-Related Genes in Colon Cancer.鉴定结肠癌中与共刺激分子相关基因的关键预后可变剪接事件。
Comb Chem High Throughput Screen. 2024;27(13):1900-1912. doi: 10.2174/0113862073249972231026060301.
2
Establishment and validation of a prognostic model based on HRR-related lncRNAs in colon adenocarcinoma.基于 HRR 相关 lncRNAs 的结肠癌预后模型的建立与验证。
World J Surg Oncol. 2022 Mar 9;20(1):74. doi: 10.1186/s12957-022-02534-0.
3
Identification and validation of an immune-associated RNA-binding proteins signature to predict clinical outcomes and therapeutic responses in colon cancer patients.

本文引用的文献

1
Alternative splicing and cancer: insights, opportunities, and challenges from an expanding view of the transcriptome.选择性剪接与癌症:从转录组的扩展视角看其见解、机遇与挑战。
Genes Dev. 2020 Aug 1;34(15-16):1005-1016. doi: 10.1101/gad.338962.120.
2
Bcl-3 promotes Wnt signaling by maintaining the acetylation of β-catenin at lysine 49 in colorectal cancer.Bcl-3 通过维持结直肠癌细胞中β-连环蛋白赖氨酸 49 的乙酰化来促进 Wnt 信号通路。
Signal Transduct Target Ther. 2020 May 1;5(1):52. doi: 10.1038/s41392-020-0138-6.
3
Ethical and deontological aspects of pediatric biobanks: the situation in Italy.
鉴定和验证与免疫相关的 RNA 结合蛋白标志物,以预测结直肠癌患者的临床结局和治疗反应。
World J Surg Oncol. 2021 Oct 26;19(1):314. doi: 10.1186/s12957-021-02411-2.
4
Circ_0026416 downregulation blocks the development of colorectal cancer through depleting MYO6 expression by enriching miR-545-3p.Circ_0026416下调通过富集miR-545-3p消耗MYO6表达来阻断结直肠癌的发展。
World J Surg Oncol. 2021 Oct 14;19(1):299. doi: 10.1186/s12957-021-02407-y.
5
Prognostic and clinicopathological importance of microRNA-140 expression in cancer patients: a meta-analysis.miRNA-140 在癌症患者中的表达与预后及临床病理特征的关系:一项荟萃分析
World J Surg Oncol. 2021 Sep 3;19(1):266. doi: 10.1186/s12957-021-02380-6.
6
Importance of Circ0009910 in colorectal cancer pathogenesis as a possible regulator of miR-145 and PEAK1.环状 RNA 0009910 在结直肠癌发病机制中的重要性,作为 miR-145 和 PEAK1 的可能调节剂。
World J Surg Oncol. 2021 Sep 3;19(1):265. doi: 10.1186/s12957-021-02378-0.
7
Alterations of RNA splicing patterns in esophagus squamous cell carcinoma.食管鳞状细胞癌中RNA剪接模式的改变。
Cell Biosci. 2021 Feb 9;11(1):36. doi: 10.1186/s13578-021-00546-z.
儿科生物库的伦理和道德方面:意大利的情况。
Cell Tissue Bank. 2020 Sep;21(3):469-477. doi: 10.1007/s10561-020-09833-4. Epub 2020 Apr 20.
4
Non-SMC condensin I complex subunit D2 and non-SMC condensin II complex subunit D3 induces inflammation the IKK/NF-κB pathway in ulcerative colitis.非 SMC 凝聚素 I 复合物亚基 D2 和非 SMC 凝聚素 II 复合物亚基 D3 通过 IKK/NF-κB 通路诱导溃疡性结肠炎炎症。
World J Gastroenterol. 2019 Dec 21;25(47):6813-6822. doi: 10.3748/wjg.v25.i47.6813.
5
Extracellular vesicles from human umbilical cord mesenchymal stem cells treated with siRNA against ELFN1-AS1 suppress colon adenocarcinoma proliferation and migration.用针对ELFN1-AS1的小干扰RNA(siRNA)处理的人脐带间充质干细胞分泌的细胞外囊泡可抑制结肠腺癌的增殖和迁移。
Am J Transl Res. 2019 Nov 15;11(11):6989-6999. eCollection 2019.
6
A smartphone-based support group for alcoholism: Effects of giving and receiving emotional support on coping self-efficacy and risky drinking.一个基于智能手机的酗酒者互助小组:给予和接受情感支持对应对自我效能感和危险饮酒行为的影响。
Health Informatics J. 2020 Sep;26(3):1764-1776. doi: 10.1177/1460458219888403. Epub 2019 Dec 9.
7
PRMT1 promotes pancreatic cancer growth and predicts poor prognosis.PRMT1 促进胰腺癌生长并预测不良预后。
Cell Oncol (Dordr). 2020 Feb;43(1):51-62. doi: 10.1007/s13402-019-00435-1. Epub 2019 Sep 13.
8
A Role for Pre-mRNA-PROCESSING PROTEIN 40C in the Control of Growth, Development, and Stress Tolerance in .前体mRNA加工蛋白40C在[具体物种]生长、发育和胁迫耐受性调控中的作用
Front Plant Sci. 2019 Aug 13;10:1019. doi: 10.3389/fpls.2019.01019. eCollection 2019.
9
Expression patterns and prognostic value of mA-related genes in colorectal cancer.结直肠癌中与mA相关基因的表达模式及预后价值
Am J Transl Res. 2019 Jul 15;11(7):3972-3991. eCollection 2019.
10
KIF2C exerts an oncogenic role in nonsmall cell lung cancer and is negatively regulated by miR-325-3p.KIF2C 在非小细胞肺癌中发挥致癌作用,受 miR-325-3p 的负调控。
Cell Biochem Funct. 2019 Aug;37(6):424-431. doi: 10.1002/cbf.3420. Epub 2019 Jul 22.