• 文献检索
  • 文档翻译
  • 深度研究
  • 学术资讯
  • Suppr Zotero 插件Zotero 插件
  • 邀请有礼
  • 套餐&价格
  • 历史记录
应用&插件
Suppr Zotero 插件Zotero 插件浏览器插件Mac 客户端Windows 客户端微信小程序
定价
高级版会员购买积分包购买API积分包
服务
文献检索文档翻译深度研究API 文档MCP 服务
关于我们
关于 Suppr公司介绍联系我们用户协议隐私条款
关注我们

Suppr 超能文献

核心技术专利:CN118964589B侵权必究
粤ICP备2023148730 号-1Suppr @ 2026

文献检索

告别复杂PubMed语法,用中文像聊天一样搜索,搜遍4000万医学文献。AI智能推荐,让科研检索更轻松。

立即免费搜索

文件翻译

保留排版,准确专业,支持PDF/Word/PPT等文件格式,支持 12+语言互译。

免费翻译文档

深度研究

AI帮你快速写综述,25分钟生成高质量综述,智能提取关键信息,辅助科研写作。

立即免费体验

应用 Xenopus 和斑马鱼胚胎编辑结果预测模型最大化 CRISPR/Cas9 表型穿透率。

Maximizing CRISPR/Cas9 phenotype penetrance applying predictive modeling of editing outcomes in Xenopus and zebrafish embryos.

机构信息

Department of Biomedical Molecular Biology, Ghent University, Technologiepark 71, 9052, Ghent (Zwijnaarde), Belgium.

Cancer Research Institute Ghent, Ghent, Belgium.

出版信息

Sci Rep. 2020 Sep 4;10(1):14662. doi: 10.1038/s41598-020-71412-0.

DOI:10.1038/s41598-020-71412-0
PMID:32887910
原文链接:https://pmc.ncbi.nlm.nih.gov/articles/PMC7473854/
Abstract

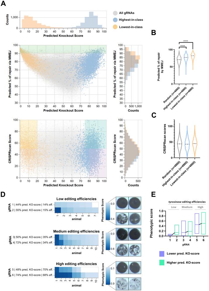
CRISPR/Cas9 genome editing has revolutionized functional genomics in vertebrates. However, CRISPR/Cas9 edited F animals too often demonstrate variable phenotypic penetrance due to the mosaic nature of editing outcomes after double strand break (DSB) repair. Even with high efficiency levels of genome editing, phenotypes may be obscured by proportional presence of in-frame mutations that still produce functional protein. Recently, studies in cell culture systems have shown that the nature of CRISPR/Cas9-mediated mutations can be dependent on local sequence context and can be predicted by computational methods. Here, we demonstrate that similar approaches can be used to forecast CRISPR/Cas9 gene editing outcomes in Xenopus tropicalis, Xenopus laevis, and zebrafish. We show that a publicly available neural network previously trained in mouse embryonic stem cell cultures (InDelphi-mESC) is able to accurately predict CRISPR/Cas9 gene editing outcomes in early vertebrate embryos. Our observations can have direct implications for experiment design, allowing the selection of guide RNAs with predicted repair outcome signatures enriched towards frameshift mutations, allowing maximization of CRISPR/Cas9 phenotype penetrance in the F generation.

摘要

CRISPR/Cas9 基因组编辑技术在脊椎动物功能基因组学领域引发了革命。然而,由于双链断裂 (DSB) 修复后编辑结果的嵌合性质,CRISPR/Cas9 编辑的 F 代动物常常表现出可变的表型外显率。即使基因组编辑效率很高,表型也可能被比例存在的仍然产生功能蛋白的无义突变所掩盖。最近,细胞培养系统中的研究表明,CRISPR/Cas9 介导的突变的性质可能依赖于局部序列背景,并可以通过计算方法进行预测。在这里,我们证明了类似的方法可以用于预测 Xenopus tropicalis、Xenopus laevis 和斑马鱼中的 CRISPR/Cas9 基因编辑结果。我们表明,先前在小鼠胚胎干细胞培养中训练的一种公开可用的神经网络 (InDelphi-mESC) 能够准确预测早期脊椎动物胚胎中的 CRISPR/Cas9 基因编辑结果。我们的观察结果可能对实验设计具有直接影响,允许选择具有预测修复结果特征的向导 RNA,这些特征富集在移码突变上,从而最大限度地提高 F 代 CRISPR/Cas9 表型的外显率。

https://cdn.ncbi.nlm.nih.gov/pmc/blobs/1052/7473854/93fa06bfe25a/41598_2020_71412_Fig4_HTML.jpg
https://cdn.ncbi.nlm.nih.gov/pmc/blobs/1052/7473854/ba46bd93ef40/41598_2020_71412_Fig1_HTML.jpg
https://cdn.ncbi.nlm.nih.gov/pmc/blobs/1052/7473854/042b5189523b/41598_2020_71412_Fig2_HTML.jpg
https://cdn.ncbi.nlm.nih.gov/pmc/blobs/1052/7473854/938bd8bd26b5/41598_2020_71412_Fig3_HTML.jpg
https://cdn.ncbi.nlm.nih.gov/pmc/blobs/1052/7473854/93fa06bfe25a/41598_2020_71412_Fig4_HTML.jpg
https://cdn.ncbi.nlm.nih.gov/pmc/blobs/1052/7473854/ba46bd93ef40/41598_2020_71412_Fig1_HTML.jpg
https://cdn.ncbi.nlm.nih.gov/pmc/blobs/1052/7473854/042b5189523b/41598_2020_71412_Fig2_HTML.jpg
https://cdn.ncbi.nlm.nih.gov/pmc/blobs/1052/7473854/938bd8bd26b5/41598_2020_71412_Fig3_HTML.jpg
https://cdn.ncbi.nlm.nih.gov/pmc/blobs/1052/7473854/93fa06bfe25a/41598_2020_71412_Fig4_HTML.jpg

相似文献

1
Maximizing CRISPR/Cas9 phenotype penetrance applying predictive modeling of editing outcomes in Xenopus and zebrafish embryos.应用 Xenopus 和斑马鱼胚胎编辑结果预测模型最大化 CRISPR/Cas9 表型穿透率。
Sci Rep. 2020 Sep 4;10(1):14662. doi: 10.1038/s41598-020-71412-0.
2
Genome editing using CRISPR/Cas9-based knock-in approaches in zebrafish.在斑马鱼中使用基于CRISPR/Cas9的敲入方法进行基因组编辑。
Methods. 2017 May 15;121-122:77-85. doi: 10.1016/j.ymeth.2017.03.005. Epub 2017 Mar 12.
3
Modeling Dominant and Recessive Forms of Retinitis Pigmentosa by Editing Three Rhodopsin-Encoding Genes in Xenopus Laevis Using Crispr/Cas9.利用 CRISPR/Cas9 在非洲爪蟾中编辑三个视紫红质编码基因来模拟显性和隐性视网膜色素变性。
Sci Rep. 2017 Jul 31;7(1):6920. doi: 10.1038/s41598-017-07153-4.
4
Tissue-Targeted CRISPR-Cas9-Mediated Genome Editing of Multiple Homeologs in F-Generation Embryos.F 代胚胎中组织靶向 CRISPR-Cas9 介导的多个同源基因座的基因组编辑。
Cold Spring Harb Protoc. 2022 Mar 1;2022(3):pdb.prot107037. doi: 10.1101/pdb.prot107037.
5
Doxycycline-Dependent Self-Inactivation of CRISPR-Cas9 to Temporally Regulate On- and Off-Target Editing.依赖于强力霉素的 CRISPR-Cas9 自我失活以时间调节靶标和非靶标编辑。
Mol Ther. 2020 Jan 8;28(1):29-41. doi: 10.1016/j.ymthe.2019.09.006. Epub 2019 Sep 12.
6
CRISPR/Cas9 gene-editing strategies in cardiovascular cells.CRISPR/Cas9 基因编辑策略在心血管细胞中的应用。
Cardiovasc Res. 2020 Apr 1;116(5):894-907. doi: 10.1093/cvr/cvz250.
7
Comparison of Various Nuclear Localization Signal-Fused Cas9 Proteins and mRNA for Genome Editing in Zebrafish.用于斑马鱼基因组编辑的各种核定位信号融合Cas9蛋白与mRNA的比较
G3 (Bethesda). 2018 Mar 2;8(3):823-831. doi: 10.1534/g3.117.300359.
8
CRISPR/Cas9 Guide RNA Design Rules for Predicting Activity.CRISPR/Cas9 引导 RNA 设计规则预测活性。
Methods Mol Biol. 2020;2115:351-364. doi: 10.1007/978-1-0716-0290-4_19.
9
Postnatal Cardiac Gene Editing Using CRISPR/Cas9 With AAV9-Mediated Delivery of Short Guide RNAs Results in Mosaic Gene Disruption.使用 CRISPR/Cas9 经 AAV9 介导的短向导 RNA 传递进行产后心脏基因编辑导致嵌合基因破坏。
Circ Res. 2017 Oct 27;121(10):1168-1181. doi: 10.1161/CIRCRESAHA.116.310370. Epub 2017 Aug 29.
10
CRISPR Guide RNA Design Guidelines for Efficient Genome Editing.CRISPR 引导 RNA 设计准则,以实现高效的基因组编辑。
Methods Mol Biol. 2020;2166:331-342. doi: 10.1007/978-1-0716-0712-1_19.

引用本文的文献

1
Precise, predictable genome integrations by deep-learning-assisted design of microhomology-based templates.通过基于深度学习辅助设计的微同源性模板实现精确、可预测的基因组整合。
Nat Biotechnol. 2025 Aug 12. doi: 10.1038/s41587-025-02771-0.
2
X-CRISP: domain-adaptable and interpretable CRISPR repair outcome prediction.X-CRISP:可适应领域且可解释的CRISPR修复结果预测
Bioinform Adv. 2025 Jul 2;5(1):vbaf157. doi: 10.1093/bioadv/vbaf157. eCollection 2025.
3
Effective IHH gene knockout by CRISPR/Cas9 system in chicken DF-1 cells.利用CRISPR/Cas9系统在鸡DF-1细胞中有效敲除IHH基因。

本文引用的文献

1
Inference of CRISPR Edits from Sanger Trace Data.从 Sanger 测序数据推断 CRISPR 编辑。
CRISPR J. 2022 Feb;5(1):123-130. doi: 10.1089/crispr.2021.0113. Epub 2022 Feb 2.
2
Multilayered VBC score predicts sgRNAs that efficiently generate loss-of-function alleles.多层 VBC 评分可预测能够有效产生功能丧失等位基因的 sgRNAs。
Nat Methods. 2020 Jul;17(7):708-716. doi: 10.1038/s41592-020-0850-8. Epub 2020 Jun 8.
3
Homozygous Null TBX4 Mutations Lead to Posterior Amelia with Pelvic and Pulmonary Hypoplasia.纯合性 TBX4 基因突变导致后外侧隔室发育不良,伴有骨盆和肺发育不良。
Poult Sci. 2025 Jun 16;104(9):105433. doi: 10.1016/j.psj.2025.105433.
4
Disrupted endosomal trafficking of the Vangl-Celsr polarity complex underlies congenital anomalies in Xenopus trachea-esophageal morphogenesis.Vangl-Celsr极性复合体的内体运输紊乱是非洲爪蟾气管-食管形态发生先天性异常的基础。
Dev Cell. 2025 May 21. doi: 10.1016/j.devcel.2025.04.026.
5
Comparative analysis of multiple DNA double-strand break repair pathways in CRISPR-mediated endogenous tagging.CRISPR介导的内源性标记中多种DNA双链断裂修复途径的比较分析
Commun Biol. 2025 May 13;8(1):749. doi: 10.1038/s42003-025-08187-5.
6
Optimizing gRNA selection for high-penetrance F0 CRISPR screening for interrogating disease gene function.优化用于高穿透率F0 CRISPR筛选以探究疾病基因功能的gRNA选择。
Nucleic Acids Res. 2025 Feb 27;53(5). doi: 10.1093/nar/gkaf180.
7
X-CRISP: Domain-Adaptable and Interpretable CRISPR Repair Outcome Prediction.X-CRISP:可进行域适应和可解释的CRISPR修复结果预测
bioRxiv. 2025 Apr 23:2025.02.06.636858. doi: 10.1101/2025.02.06.636858.
8
Behavioural pharmacology predicts disrupted signalling pathways and candidate therapeutics from zebrafish mutants of Alzheimer's disease risk genes.行为药理学从阿尔茨海默病风险基因的斑马鱼突变体中预测信号通路的破坏和候选治疗方法。
Elife. 2025 Feb 17;13:RP96839. doi: 10.7554/eLife.96839.
9
Crispant analysis in zebrafish as a tool for rapid functional screening of disease-causing genes for bone fragility.斑马鱼中的crispant分析作为一种快速功能性筛选导致骨脆性疾病基因的工具。
Elife. 2025 Jan 16;13:RP100060. doi: 10.7554/eLife.100060.
10
Pythia: Non-random DNA repair allows predictable CRISPR/Cas9 integration and gene editing.皮提亚:非随机DNA修复可实现可预测的CRISPR/Cas9整合及基因编辑。
bioRxiv. 2024 Sep 23:2024.09.23.614424. doi: 10.1101/2024.09.23.614424.
Am J Hum Genet. 2019 Dec 5;105(6):1294-1301. doi: 10.1016/j.ajhg.2019.10.013. Epub 2019 Nov 21.
4
Highly Efficient CRISPR-Cas9-Based Methods for Generating Deletion Mutations and F0 Embryos that Lack Gene Function in Zebrafish.高效的基于 CRISPR-Cas9 的方法用于生成缺失突变和缺乏基因功能的 F0 胚胎在斑马鱼中。
Dev Cell. 2019 Dec 2;51(5):645-657.e4. doi: 10.1016/j.devcel.2019.10.004. Epub 2019 Nov 7.
5
The impact of nonsense-mediated mRNA decay on genetic disease, gene editing and cancer immunotherapy.无义介导的 mRNA 衰变对遗传疾病、基因编辑和癌症免疫治疗的影响。
Nat Genet. 2019 Nov;51(11):1645-1651. doi: 10.1038/s41588-019-0517-5. Epub 2019 Oct 28.
6
De novo identification of essential protein domains from CRISPR-Cas9 tiling-sgRNA knockout screens.从头鉴定 CRISPR-Cas9 靶向 sgRNA 敲除筛选中的必需蛋白结构域。
Nat Commun. 2019 Oct 4;10(1):4541. doi: 10.1038/s41467-019-12489-8.
7
Predicting CRISPR/Cas9-Induced Mutations for Precise Genome Editing.预测 CRISPR/Cas9 诱导的突变以实现精确的基因组编辑。
Trends Biotechnol. 2020 Feb;38(2):136-141. doi: 10.1016/j.tibtech.2019.08.002. Epub 2019 Sep 13.
8
Massively parallel profiling and predictive modeling of the outcomes of CRISPR/Cas9-mediated double-strand break repair.大规模平行分析和预测 CRISPR/Cas9 介导的双链断裂修复结果的模型。
Nucleic Acids Res. 2019 Sep 5;47(15):7989-8003. doi: 10.1093/nar/gkz487.
9
The Gene Sculpt Suite: a set of tools for genome editing.基因雕刻套件:一套基因组编辑工具。
Nucleic Acids Res. 2019 Jul 2;47(W1):W175-W182. doi: 10.1093/nar/gkz405.
10
Resources: Transgenic, Inbred and Mutant Animals, Training Opportunities, and Web-Based Support.资源:转基因动物、近交系动物和突变动物、培训机会以及基于网络的支持。
Front Physiol. 2019 Apr 25;10:387. doi: 10.3389/fphys.2019.00387. eCollection 2019.