• 文献检索
  • 文档翻译
  • 深度研究
  • 学术资讯
  • Suppr Zotero 插件Zotero 插件
  • 邀请有礼
  • 套餐&价格
  • 历史记录
应用&插件
Suppr Zotero 插件Zotero 插件浏览器插件Mac 客户端Windows 客户端微信小程序
定价
高级版会员购买积分包购买API积分包
服务
文献检索文档翻译深度研究API 文档MCP 服务
关于我们
关于 Suppr公司介绍联系我们用户协议隐私条款
关注我们

Suppr 超能文献

核心技术专利:CN118964589B侵权必究
粤ICP备2023148730 号-1Suppr @ 2026

文献检索

告别复杂PubMed语法,用中文像聊天一样搜索,搜遍4000万医学文献。AI智能推荐,让科研检索更轻松。

立即免费搜索

文件翻译

保留排版,准确专业,支持PDF/Word/PPT等文件格式,支持 12+语言互译。

免费翻译文档

深度研究

AI帮你快速写综述,25分钟生成高质量综述,智能提取关键信息,辅助科研写作。

立即免费体验

通过短暂的微生物群耗竭增强黏膜免疫。

Enhancing mucosal immunity by transient microbiota depletion.

机构信息

Immunology Program, Sloan Kettering Institute, Memorial Sloan Kettering Cancer Center, New York, NY, 10065, USA.

Duchossois Family Institute, University of Chicago, Chicago, IL, 60606, USA.

出版信息

Nat Commun. 2020 Sep 8;11(1):4475. doi: 10.1038/s41467-020-18248-4.

DOI:10.1038/s41467-020-18248-4
PMID:32901029
原文链接:https://pmc.ncbi.nlm.nih.gov/articles/PMC7479140/
Abstract

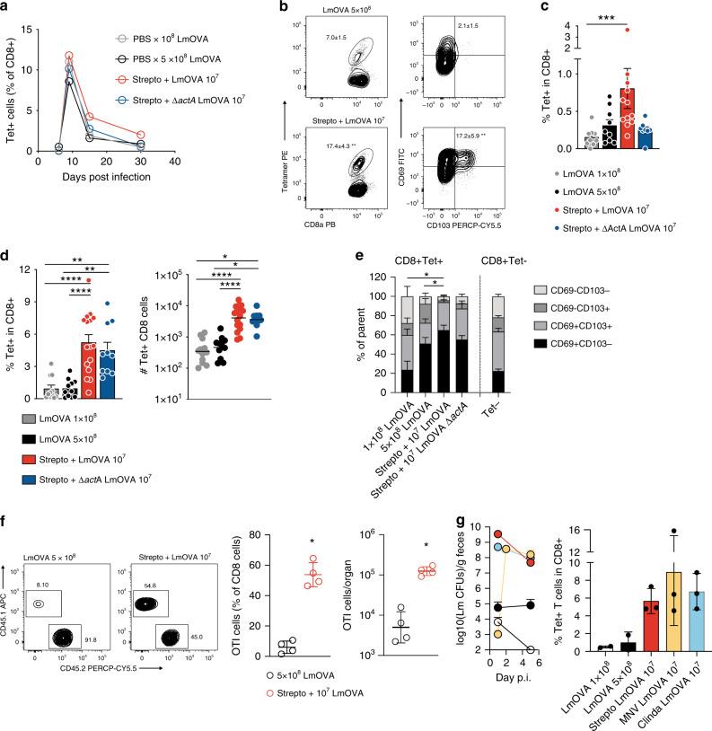
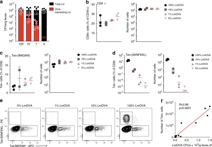
Tissue resident memory CD8 T cells (Trm) are poised for immediate reactivation at sites of pathogen entry and provide optimal protection of mucosal surfaces. The intestinal tract represents a portal of entry for many infectious agents; however, to date specific strategies to enhance Trm responses at this site are lacking. Here, we present TMDI (Transient Microbiota Depletion-boosted Immunization), an approach that leverages antibiotic treatment to temporarily restrain microbiota-mediated colonization resistance, and favor intestinal expansion to high densities of an orally-delivered Listeria monocytogenes strain carrying an antigen of choice. By augmenting the local chemotactic gradient as well as the antigenic load, this procedure generates a highly expanded pool of functional, antigen-specific intestinal Trm, ultimately enhancing protection against infectious re-challenge in mice. We propose that TMDI is a useful model to dissect the requirements for optimal Trm responses in the intestine, and also a potential platform to devise novel mucosal vaccination approaches.

摘要

组织驻留记忆 CD8+T 细胞(Trm)在病原体进入部位随时准备被重新激活,并为黏膜表面提供最佳保护。肠道是许多感染性病原体的入口;然而,迄今为止,针对该部位增强 Trm 反应的具体策略仍缺乏。在这里,我们提出 TMDI(短暂微生物组耗竭增强免疫接种),这是一种利用抗生素治疗暂时抑制微生物组介导的定植抵抗,并有利于高浓度口服传递的李斯特菌单核细胞增生症株的方法携带选择的抗原。通过增加局部趋化梯度和抗原负荷,该方法产生了大量功能、抗原特异性的肠道 Trm,最终增强了对再次感染的保护作用在小鼠中。我们认为,TMDI 是一种有用的模型,可以剖析在肠道中获得最佳 Trm 反应的要求,也是设计新型黏膜疫苗接种方法的潜在平台。

https://cdn.ncbi.nlm.nih.gov/pmc/blobs/52e8/7479140/279c22c7a496/41467_2020_18248_Fig6_HTML.jpg
https://cdn.ncbi.nlm.nih.gov/pmc/blobs/52e8/7479140/6fd47b374737/41467_2020_18248_Fig1_HTML.jpg
https://cdn.ncbi.nlm.nih.gov/pmc/blobs/52e8/7479140/4cab5cd91b9f/41467_2020_18248_Fig2_HTML.jpg
https://cdn.ncbi.nlm.nih.gov/pmc/blobs/52e8/7479140/22ab6da367b0/41467_2020_18248_Fig3_HTML.jpg
https://cdn.ncbi.nlm.nih.gov/pmc/blobs/52e8/7479140/1772341860c7/41467_2020_18248_Fig4_HTML.jpg
https://cdn.ncbi.nlm.nih.gov/pmc/blobs/52e8/7479140/e4a0f249564b/41467_2020_18248_Fig5_HTML.jpg
https://cdn.ncbi.nlm.nih.gov/pmc/blobs/52e8/7479140/279c22c7a496/41467_2020_18248_Fig6_HTML.jpg
https://cdn.ncbi.nlm.nih.gov/pmc/blobs/52e8/7479140/6fd47b374737/41467_2020_18248_Fig1_HTML.jpg
https://cdn.ncbi.nlm.nih.gov/pmc/blobs/52e8/7479140/4cab5cd91b9f/41467_2020_18248_Fig2_HTML.jpg
https://cdn.ncbi.nlm.nih.gov/pmc/blobs/52e8/7479140/22ab6da367b0/41467_2020_18248_Fig3_HTML.jpg
https://cdn.ncbi.nlm.nih.gov/pmc/blobs/52e8/7479140/1772341860c7/41467_2020_18248_Fig4_HTML.jpg
https://cdn.ncbi.nlm.nih.gov/pmc/blobs/52e8/7479140/e4a0f249564b/41467_2020_18248_Fig5_HTML.jpg
https://cdn.ncbi.nlm.nih.gov/pmc/blobs/52e8/7479140/279c22c7a496/41467_2020_18248_Fig6_HTML.jpg

相似文献

1
Enhancing mucosal immunity by transient microbiota depletion.通过短暂的微生物群耗竭增强黏膜免疫。
Nat Commun. 2020 Sep 8;11(1):4475. doi: 10.1038/s41467-020-18248-4.
2
A Systemic Prime-Intrarectal Pull Strategy Raises Rectum-Resident CD8+ T Cells for Effective Protection in a Murine Model of LM-OVA Infection.一种全身性基础-直肠内牵拉策略可提高直肠常驻 CD8+T 细胞,从而在 LM-OVA 感染的小鼠模型中实现有效保护。
Front Immunol. 2020 Sep 24;11:571248. doi: 10.3389/fimmu.2020.571248. eCollection 2020.
3
Organ-specific regulation of the CD8 T cell response to Listeria monocytogenes infection.针对单核细胞增生李斯特菌感染的CD8 T细胞反应的器官特异性调节。
J Immunol. 2001 Mar 1;166(5):3402-9. doi: 10.4049/jimmunol.166.5.3402.
4
Circulating memory CD8 T cells are limited in forming CD103 tissue-resident memory T cells at mucosal sites after reinfection.循环记忆性 CD8 T 细胞在再次感染后,其在黏膜部位形成 CD103 组织驻留记忆性 T 细胞的能力受到限制。
Eur J Immunol. 2021 Jan;51(1):151-166. doi: 10.1002/eji.202048737. Epub 2020 Aug 31.
5
Deficient Resident Memory T Cell and CD8 T Cell Response to Commensals in Inflammatory Bowel Disease.炎症性肠病中,共生菌诱导的常驻记忆 T 细胞和 CD8 T 细胞应答缺陷。
J Crohns Colitis. 2020 May 21;14(4):525-537. doi: 10.1093/ecco-jcc/jjz175.
6
Estradiol Enhances Antiviral CD4 Tissue-Resident Memory T Cell Responses following Mucosal Herpes Simplex Virus 2 Vaccination through an IL-17-Mediated Pathway.雌二醇通过 IL-17 介导的途径增强黏膜单纯疱疹病毒 2 疫苗接种后抗病毒的 CD4 组织驻留记忆 T 细胞反应。
J Virol. 2020 Dec 9;95(1). doi: 10.1128/JVI.01206-20.
7
CD8(+) T cells specific to a single Yersinia pseudotuberculosis epitope restrict bacterial replication in the liver but fail to provide sterilizing immunity.针对单个假结核耶尔森菌表位的CD8(+) T细胞可限制肝脏中的细菌复制,但无法提供灭菌免疫。
Infect Genet Evol. 2016 Sep;43:289-96. doi: 10.1016/j.meegid.2016.06.008. Epub 2016 Jun 4.
8
Oral infection drives a distinct population of intestinal resident memory CD8(+) T cells with enhanced protective function.口腔感染驱动具有增强保护功能的肠道固有记忆 CD8(+)T 细胞的独特群体。
Immunity. 2014 May 15;40(5):747-57. doi: 10.1016/j.immuni.2014.03.007. Epub 2014 May 1.
9
Sendai Virus Mucosal Vaccination Establishes Lung-Resident Memory CD8 T Cell Immunity and Boosts BCG-Primed Protection against TB in Mice.仙台病毒黏膜疫苗接种可建立肺部驻留记忆性CD8 T细胞免疫,并增强卡介苗引发的对小鼠结核病的保护作用。
Mol Ther. 2017 May 3;25(5):1222-1233. doi: 10.1016/j.ymthe.2017.02.018. Epub 2017 Mar 23.
10
Intestinal epithelial antigen induces mucosal CD8 T cell tolerance, activation, and inflammatory response.肠道上皮抗原诱导黏膜CD8 T细胞耐受、激活及炎症反应。
J Immunol. 2004 Oct 1;173(7):4324-30. doi: 10.4049/jimmunol.173.7.4324.

引用本文的文献

1
Restriction of innate Tγδ17 cell plasticity by an AP-1 regulatory axis.AP-1调节轴对天然Tγδ17细胞可塑性的限制
Nat Immunol. 2025 Jun 27. doi: 10.1038/s41590-025-02206-7.
2
Glycemic control and vaccine response: the role of mucosal immunity after vaccination in diabetic patients.血糖控制与疫苗反应:糖尿病患者接种疫苗后黏膜免疫的作用。
Front Immunol. 2025 May 8;16:1577523. doi: 10.3389/fimmu.2025.1577523. eCollection 2025.
3
The microbiota: a key regulator of health, productivity, and reproductive success in mammals.微生物群:哺乳动物健康、生产力和繁殖成功的关键调节因子。

本文引用的文献

1
A Multiorgan Trafficking Circuit Provides Purifying Selection of Listeria monocytogenes Virulence Genes.多器官贩运通路为李斯特菌毒力基因提供净化选择。
mBio. 2019 Dec 17;10(6):e02948-19. doi: 10.1128/mBio.02948-19.
2
Recovery of the Gut Microbiota after Antibiotics Depends on Host Diet, Community Context, and Environmental Reservoirs.抗生素治疗后肠道微生物组的恢复取决于宿主饮食、群落背景和环境储库。
Cell Host Microbe. 2019 Nov 13;26(5):650-665.e4. doi: 10.1016/j.chom.2019.10.011.
3
Intratumoral Activity of the CXCR3 Chemokine System Is Required for the Efficacy of Anti-PD-1 Therapy.
Front Microbiol. 2024 Nov 5;15:1480811. doi: 10.3389/fmicb.2024.1480811. eCollection 2024.
4
Crosstalk between Gut Microbiota and Host Immunity: Impact on Inflammation and Immunotherapy.肠道微生物群与宿主免疫之间的相互作用:对炎症和免疫治疗的影响
Biomedicines. 2023 Jan 20;11(2):294. doi: 10.3390/biomedicines11020294.
5
Intestinal CD8 tissue-resident memory T cells: From generation to function.肠道 CD8 组织驻留记忆 T 细胞:从产生到功能。
Eur J Immunol. 2022 Oct;52(10):1547-1560. doi: 10.1002/eji.202149759. Epub 2022 Aug 29.
6
Regulation of tissue-resident memory T cells by the Microbiota.肠道菌群调控组织驻留记忆 T 细胞。
Mucosal Immunol. 2022 Mar;15(3):408-417. doi: 10.1038/s41385-022-00491-1. Epub 2022 Feb 22.
7
Tissue-Resident Memory T Cells in Antifungal Immunity.组织驻留记忆 T 细胞在抗真菌免疫中的作用。
Front Immunol. 2021 May 25;12:693055. doi: 10.3389/fimmu.2021.693055. eCollection 2021.
8
Discipline in Stages: Regulating CD8 Resident Memory T Cells.分期调控:CD8 记忆性驻留 T 细胞
Front Immunol. 2021 Mar 19;11:624199. doi: 10.3389/fimmu.2020.624199. eCollection 2020.
9
Tissue-specific immunity for a changing world.针对不断变化世界的组织特异性免疫。
Cell. 2021 Mar 18;184(6):1517-1529. doi: 10.1016/j.cell.2021.01.042.
10
Total Recall: Intestinal T Cells in Health and Disease.全面回忆:健康与疾病中的肠道T细胞
Front Immunol. 2021 Jan 19;11:623072. doi: 10.3389/fimmu.2020.623072. eCollection 2020.
肿瘤内 CXCR3 趋化因子系统的活性是抗 PD-1 治疗疗效所必需的。
Immunity. 2019 Jun 18;50(6):1498-1512.e5. doi: 10.1016/j.immuni.2019.04.010. Epub 2019 May 13.
4
A defined commensal consortium elicits CD8 T cells and anti-cancer immunity.特定共生菌群可诱导 CD8+T 细胞及抗肿瘤免疫。
Nature. 2019 Jan;565(7741):600-605. doi: 10.1038/s41586-019-0878-z. Epub 2019 Jan 23.
5
Reconstitution of the gut microbiota of antibiotic-treated patients by autologous fecal microbiota transplant.通过自体粪便微生物群移植重建抗生素治疗患者的肠道微生物群。
Sci Transl Med. 2018 Sep 26;10(460). doi: 10.1126/scitranslmed.aap9489.
6
Recombinant promotes tumor rejection by CD8 T cell-dependent remodeling of the tumor microenvironment.重组蛋白通过 CD8 T 细胞依赖性重塑肿瘤微环境促进肿瘤排斥。
Proc Natl Acad Sci U S A. 2018 Aug 7;115(32):8179-8184. doi: 10.1073/pnas.1801910115. Epub 2018 Jul 23.
7
Tissue-resident memory T cells in tissue homeostasis, persistent infection, and cancer surveillance.组织驻留记忆 T 细胞在组织稳态、持续性感染和癌症监测中的作用。
Immunol Rev. 2018 May;283(1):54-76. doi: 10.1111/imr.12650.
8
Enhanced anti-tumour immunity requires the interplay between resident and circulating memory CD8 T cells.增强抗肿瘤免疫需要驻留和循环记忆 CD8 T 细胞之间的相互作用。
Nat Commun. 2017 Jul 17;8:16073. doi: 10.1038/ncomms16073.
9
Personalized RNA mutanome vaccines mobilize poly-specific therapeutic immunity against cancer.个体化 RNA 突变疫苗可动员针对癌症的多特异性治疗性免疫。
Nature. 2017 Jul 13;547(7662):222-226. doi: 10.1038/nature23003. Epub 2017 Jul 5.
10
An immunogenic personal neoantigen vaccine for patients with melanoma.一种用于黑色素瘤患者的免疫原性个人新抗原疫苗。
Nature. 2017 Jul 13;547(7662):217-221. doi: 10.1038/nature22991. Epub 2017 Jul 5.