• 文献检索
  • 文档翻译
  • 深度研究
  • 学术资讯
  • Suppr Zotero 插件Zotero 插件
  • 邀请有礼
  • 套餐&价格
  • 历史记录
应用&插件
Suppr Zotero 插件Zotero 插件浏览器插件Mac 客户端Windows 客户端微信小程序
定价
高级版会员购买积分包购买API积分包
服务
文献检索文档翻译深度研究API 文档MCP 服务
关于我们
关于 Suppr公司介绍联系我们用户协议隐私条款
关注我们

Suppr 超能文献

核心技术专利:CN118964589B侵权必究
粤ICP备2023148730 号-1Suppr @ 2026

文献检索

告别复杂PubMed语法,用中文像聊天一样搜索,搜遍4000万医学文献。AI智能推荐,让科研检索更轻松。

立即免费搜索

文件翻译

保留排版,准确专业,支持PDF/Word/PPT等文件格式,支持 12+语言互译。

免费翻译文档

深度研究

AI帮你快速写综述,25分钟生成高质量综述,智能提取关键信息,辅助科研写作。

立即免费体验

lncRNA SNHG1 通过 miR-101/DKK1 轴抑制骨髓间充质干细胞的成骨分化。

lncRNA SNHG1 attenuates osteogenic differentiation via the miR‑101/DKK1 axis in bone marrow mesenchymal stem cells.

机构信息

Department of Orthopedics and Traumatology, Nanfang Hospital, Southern Medical University, Guangzhou, Guangdong 510515, P.R. China.

Department of Orthopedics and Traumatology, The First Affiliated Hospital of University of South China, Hengyang, Hunan 421001, P.R. China.

出版信息

Mol Med Rep. 2020 Nov;22(5):3715-3722. doi: 10.3892/mmr.2020.11489. Epub 2020 Sep 2.

DOI:10.3892/mmr.2020.11489
PMID:32901867
原文链接:https://pmc.ncbi.nlm.nih.gov/articles/PMC7533455/
Abstract

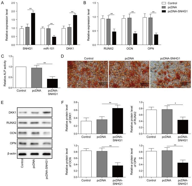
The imbalance induced by inhibition of bone mesenchymal stem cell (BMSC) osteogenic differentiation results in osteoporosis (OP); however, the underlying regulatory mechanism is not completely understood. Long non‑coding RNAs (lncRNAs) serve crucial roles in osteogenic differentiation; therefore, investigating their regulatory role in the process of osteogenic differentiation may identify a promising therapeutic target for OP. The expression of small nucleolar RNA host gene 1 (SNHG1), Dickkopf 1 (DKK1), microRNA (miR)‑101, RUNX family transcription factor 2 (RUNX2), osteopontin (OPN) and osteocalin (OCN) were detected via reverse transcription‑quantitative PCR. The protein expression levels of DKK1, β‑catenin, RUNX2, OPN, OCN, osterix and collagen type I α1 chain were analyzed by performing western blotting. The osteoblastic phenotype was assessed by conducting alkaline phosphatase activity detection and Alizarin Red staining. The interaction between SNHG1 and miR‑101 was validated by bioinformatics and luciferase assays. The regulatory role of SNHG1 in BMSC osteogenic differentiation was assessed. SNHG1 expression was downregulated in a time‑dependent manner during the process of osteogenic differentiation. SNHG1 overexpression inhibited osteogenic differentiation compared with the pcDNA group. The results indicated that SNHG1 and DKK1 directly interacted with miR‑101. Moreover, SNHG1 regulated the Wnt/β‑catenin signaling pathway to inhibit osteogenic differentiation via the miR‑101/DKK1 axis. The present study indicated that lncRNA SNHG1 could attenuate BMSC osteogenic differentiation via the miR‑101/DKK1 axis as a competitive endogenous RNA. Therefore, the present study furthered the current understanding of the potential mechanism underlying lncRNAs in in osteogenic differentiation.

摘要

骨间充质干细胞(BMSC)成骨分化抑制导致的失衡会导致骨质疏松症(OP);然而,其潜在的调控机制尚不完全清楚。长链非编码 RNA(lncRNA)在成骨分化中发挥着至关重要的作用;因此,研究其在成骨分化过程中的调控作用可能为 OP 确定一个有前途的治疗靶点。通过逆转录定量 PCR 检测小核仁 RNA 宿主基因 1(SNHG1)、Dickkopf 1(DKK1)、微小 RNA(miR)-101、RUNX 家族转录因子 2(RUNX2)、骨桥蛋白(OPN)和骨钙素(OCN)的表达。通过蛋白质印迹法分析 DKK1、β-连环蛋白、RUNX2、OPN、OCN、osterix 和胶原 I α1 链的蛋白表达水平。通过碱性磷酸酶活性检测和茜素红染色评估成骨表型。通过生物信息学和荧光素酶测定验证 SNHG1 和 miR-101 之间的相互作用。并评估 SNHG1 在 BMSC 成骨分化中的调节作用。在成骨分化过程中,SNHG1 的表达呈时间依赖性下调。与 pcDNA 组相比,SNHG1 过表达抑制成骨分化。结果表明,SNHG1 和 DKK1 与 miR-101 直接相互作用。此外,SNHG1 通过 miR-101/DKK1 轴调节 Wnt/β-连环蛋白信号通路抑制成骨分化。本研究表明,lncRNA SNHG1 可通过 miR-101/DKK1 轴作为竞争性内源性 RNA 来减弱 BMSC 的成骨分化。因此,本研究进一步加深了对 lncRNA 在成骨分化中潜在机制的理解。

https://cdn.ncbi.nlm.nih.gov/pmc/blobs/8811/7533455/d44d3c40cd25/MMR-22-05-3715-g04.jpg
https://cdn.ncbi.nlm.nih.gov/pmc/blobs/8811/7533455/8bdde580d440/MMR-22-05-3715-g00.jpg
https://cdn.ncbi.nlm.nih.gov/pmc/blobs/8811/7533455/d4035074d237/MMR-22-05-3715-g01.jpg
https://cdn.ncbi.nlm.nih.gov/pmc/blobs/8811/7533455/bbb27acaac97/MMR-22-05-3715-g02.jpg
https://cdn.ncbi.nlm.nih.gov/pmc/blobs/8811/7533455/97fc24340bea/MMR-22-05-3715-g03.jpg
https://cdn.ncbi.nlm.nih.gov/pmc/blobs/8811/7533455/d44d3c40cd25/MMR-22-05-3715-g04.jpg
https://cdn.ncbi.nlm.nih.gov/pmc/blobs/8811/7533455/8bdde580d440/MMR-22-05-3715-g00.jpg
https://cdn.ncbi.nlm.nih.gov/pmc/blobs/8811/7533455/d4035074d237/MMR-22-05-3715-g01.jpg
https://cdn.ncbi.nlm.nih.gov/pmc/blobs/8811/7533455/bbb27acaac97/MMR-22-05-3715-g02.jpg
https://cdn.ncbi.nlm.nih.gov/pmc/blobs/8811/7533455/97fc24340bea/MMR-22-05-3715-g03.jpg
https://cdn.ncbi.nlm.nih.gov/pmc/blobs/8811/7533455/d44d3c40cd25/MMR-22-05-3715-g04.jpg

相似文献

1
lncRNA SNHG1 attenuates osteogenic differentiation via the miR‑101/DKK1 axis in bone marrow mesenchymal stem cells.lncRNA SNHG1 通过 miR-101/DKK1 轴抑制骨髓间充质干细胞的成骨分化。
Mol Med Rep. 2020 Nov;22(5):3715-3722. doi: 10.3892/mmr.2020.11489. Epub 2020 Sep 2.
2
Downregulation of LINC00707 promotes osteogenic differentiation of human bone marrow‑derived mesenchymal stem cells by regulating DKK1 via targeting miR‑103a‑3p.下调 LINC00707 通过靶向 miR-103a-3p 调控 DKK1 促进人骨髓间充质干细胞的成骨分化。
Int J Mol Med. 2020 Sep;46(3):1029-1038. doi: 10.3892/ijmm.2020.4672. Epub 2020 Jul 9.
3
Long non-coding RNA H19 mediates osteogenic differentiation of bone marrow mesenchymal stem cells through the miR-29b-3p/DKK1 axis.长链非编码 RNA H19 通过 miR-29b-3p/DKK1 轴介导骨髓间充质干细胞的成骨分化。
J Cell Mol Med. 2024 May;28(9):e18287. doi: 10.1111/jcmm.18287.
4
The mechanism of lncRNA SNHG1 in osteogenic differentiation via miR-497-5p/ HIF1AN axis.lncRNA SNHG1 通过 miR-497-5p/HIF1AN 轴在成骨分化中的作用机制。
Connect Tissue Res. 2024 Jan;65(1):63-72. doi: 10.1080/03008207.2023.2281321. Epub 2024 Feb 1.
5
IRF2-mediated upregulation of lncRNA HHAS1 facilitates the osteogenic differentiation of bone marrow-derived mesenchymal stem cells by acting as a competing endogenous RNA.IRF2 介导的长链非编码 RNA HHAS1 的上调通过作为竞争性内源性 RNA 促进骨髓间充质干细胞的成骨分化。
Clin Transl Med. 2021 Jun;11(6):e429. doi: 10.1002/ctm2.429.
6
Silencing of Long Non-Coding RNA NONHSAT009968 Ameliorates the Staphylococcal Protein A-Inhibited Osteogenic Differentiation in Human Bone Mesenchymal Stem Cells.长链非编码RNA NONHSAT009968的沉默改善了葡萄球菌蛋白A对人骨髓间充质干细胞成骨分化的抑制作用。
Cell Physiol Biochem. 2016;39(4):1347-59. doi: 10.1159/000447839. Epub 2016 Sep 8.
7
LncRNA SNHG1 modulates p38 MAPK pathway through Nedd4 and thus inhibits osteogenic differentiation of bone marrow mesenchymal stem cells.长链非编码 RNA SNHG1 通过 Nedd4 调节 p38 MAPK 通路,从而抑制骨髓间充质干细胞的成骨分化。
Life Sci. 2019 Jul 1;228:208-214. doi: 10.1016/j.lfs.2019.05.002. Epub 2019 May 2.
8
Long Non-coding RNA SNHG1 Suppresses the Osteogenic Differentiation of Bone Marrow Mesenchymal Stem Cells by Binding with HMGB1.长链非编码 RNA SNHG1 通过与 HMGB1 结合抑制骨髓间充质干细胞的成骨分化。
Biochem Genet. 2024 Aug;62(4):2869-2883. doi: 10.1007/s10528-023-10564-w. Epub 2023 Dec 1.
9
LncRNA HOTAIR inhibited osteogenic differentiation of BMSCs by regulating Wnt/β-catenin pathway.长链非编码 RNA HOTAIR 通过调控 Wnt/β-catenin 通路抑制骨髓间充质干细胞成骨分化。
Eur Rev Med Pharmacol Sci. 2019 Sep;23(17):7232-7246. doi: 10.26355/eurrev_201909_18826.
10
Long non-coding RNA telomerase RNA elements improve glucocorticoid-induced osteoporosis by EZH2 to regulate DKK1.长链非编码RNA端粒酶RNA元件通过EZH2调节DKK1来改善糖皮质激素诱导的骨质疏松症。
Int J Rheum Dis. 2023 Apr;26(4):638-647. doi: 10.1111/1756-185X.14567. Epub 2023 Feb 15.

引用本文的文献

1
Mesenchymal Stem Cell-Derived from Dental Tissues-Related lncRNAs: A New Regulator in Osteogenic Differentiation.源自牙组织的间充质干细胞相关长链非编码RNA:成骨分化中的新型调节因子
J Tissue Eng Regen Med. 2023 Jul 4;2023:4622584. doi: 10.1155/2023/4622584. eCollection 2023.
2
Recent advances in the regulatory and non-coding RNA biology of osteogenic differentiation: biological functions and significance for bone healing.成骨分化的调控与非编码RNA生物学的最新进展:生物学功能及对骨愈合的意义
Front Cell Dev Biol. 2025 Jan 6;12:1483843. doi: 10.3389/fcell.2024.1483843. eCollection 2024.
3
LncRNAs modulating tooth development and alveolar resorption: Systematic review.

本文引用的文献

1
LOC101928834, a novel lncRNA in Wnt/β-catenin signaling pathway, promotes cell proliferation and predicts poor clinical outcome in myelodysplastic syndromes.LOC101928834,Wnt/β-catenin 信号通路中的一种新型 lncRNA,促进细胞增殖,并预测骨髓增生异常综合征的不良临床结局。
Clin Sci (Lond). 2020 Jun 12;134(11):1279-1293. doi: 10.1042/CS20200439.
2
LncRNA HOTAIR inhibited osteogenic differentiation of BMSCs by regulating Wnt/β-catenin pathway.长链非编码 RNA HOTAIR 通过调控 Wnt/β-catenin 通路抑制骨髓间充质干细胞成骨分化。
Eur Rev Med Pharmacol Sci. 2019 Sep;23(17):7232-7246. doi: 10.26355/eurrev_201909_18826.
3
调节牙齿发育和牙槽骨吸收的长链非编码RNA:系统评价
Heliyon. 2024 Oct 26;10(21):e39895. doi: 10.1016/j.heliyon.2024.e39895. eCollection 2024 Nov 15.
4
Long Non-coding RNA SNHG1 Suppresses the Osteogenic Differentiation of Bone Marrow Mesenchymal Stem Cells by Binding with HMGB1.长链非编码 RNA SNHG1 通过与 HMGB1 结合抑制骨髓间充质干细胞的成骨分化。
Biochem Genet. 2024 Aug;62(4):2869-2883. doi: 10.1007/s10528-023-10564-w. Epub 2023 Dec 1.
5
Research progress on the role of lncRNA-miRNA networks in regulating adipogenic and osteogenic differentiation of bone marrow mesenchymal stem cells in osteoporosis.lncRNA-miRNA 网络在调控骨质疏松症骨髓间充质干细胞成脂和成骨分化中的作用研究进展。
Front Endocrinol (Lausanne). 2023 Aug 14;14:1210627. doi: 10.3389/fendo.2023.1210627. eCollection 2023.
6
Long non-coding RNAs in osteoporosis: from mechanisms of action to therapeutic potential.长链非编码 RNA 在骨质疏松症中的作用机制与治疗潜能
Hum Cell. 2023 May;36(3):950-962. doi: 10.1007/s13577-023-00888-5. Epub 2023 Mar 7.
7
Network regulatory mechanism of ncRNA on the Wnt signaling pathway in osteoporosis.非编码RNA在骨质疏松症中对Wnt信号通路的网络调控机制
Cell Div. 2023 Mar 7;18(1):3. doi: 10.1186/s13008-023-00086-7.
8
Role of mechano-sensitive non-coding RNAs in bone remodeling of orthodontic tooth movement: recent advances.力学敏感性非编码 RNA 在正畸牙齿移动中的骨重塑作用:最新进展。
Prog Orthod. 2022 Dec 30;23(1):55. doi: 10.1186/s40510-022-00450-3.
9
The Roles of Family in Osteoblast Differentiation.家庭在成骨细胞分化中的作用。
Genes (Basel). 2022 Dec 2;13(12):2268. doi: 10.3390/genes13122268.
10
Bioinformatic analysis of the RNA expression patterns in microgravity-induced bone loss.微重力诱导骨质流失中RNA表达模式的生物信息学分析
Front Genet. 2022 Nov 8;13:985025. doi: 10.3389/fgene.2022.985025. eCollection 2022.
LncRNA-TWIST1 Promoted Osteogenic Differentiation Both in PPDLSCs and in HPDLSCs by Inhibiting TWIST1 Expression.
LncRNA-TWIST1 通过抑制 TWIST1 表达促进 PPDLSCs 和 HPDLSCs 的成骨分化。
Biomed Res Int. 2019 Jun 23;2019:8735952. doi: 10.1155/2019/8735952. eCollection 2019.
4
Long non-coding RNA SNHG1 functions as a competitive endogenous RNA to regulate PDCD4 expression by sponging miR-195-5p in hepatocellular carcinoma.长链非编码 RNA SNHG1 通过海绵吸附 miR-195-5p 来调节肝细胞癌中 PDCD4 的表达,作为竞争性内源性 RNA 发挥作用。
Gene. 2019 Sep 25;714:143994. doi: 10.1016/j.gene.2019.143994. Epub 2019 Jul 19.
5
DKK1 expression is suppressed by miR-9 during induced dopaminergic differentiation of human trabecular meshwork mesenchymal stem cells.DKK1 的表达在人眼小梁基质间充质干细胞诱导多巴胺能分化过程中受到 miR-9 的抑制。
Neurosci Lett. 2019 Aug 10;707:134250. doi: 10.1016/j.neulet.2019.05.004. Epub 2019 Jun 4.
6
LncRNAp21 promotes osteogenic differentiation of mesenchymal stem cells in the rat model of osteoporosis by the Wnt/β-catenin signaling pathway.LncRNAp21 通过 Wnt/β-catenin 信号通路促进骨质疏松症大鼠模型中骨髓间充质干细胞的成骨分化。
Eur Rev Med Pharmacol Sci. 2019 May;23(10):4303-4309. doi: 10.26355/eurrev_201905_17935.
7
LncRNA SNHG1 modulates p38 MAPK pathway through Nedd4 and thus inhibits osteogenic differentiation of bone marrow mesenchymal stem cells.长链非编码 RNA SNHG1 通过 Nedd4 调节 p38 MAPK 通路,从而抑制骨髓间充质干细胞的成骨分化。
Life Sci. 2019 Jul 1;228:208-214. doi: 10.1016/j.lfs.2019.05.002. Epub 2019 May 2.
8
LncRNA KCNQ1OT1 promoted BMP2 expression to regulate osteogenic differentiation by sponging miRNA-214.长链非编码 RNA KCNQ1OT1 通过海绵吸附 miRNA-214 促进 BMP2 表达来调节成骨分化。
Exp Mol Pathol. 2019 Apr;107:77-84. doi: 10.1016/j.yexmp.2019.01.012. Epub 2019 Jan 28.
9
lncRNA SNHG1 negatively regulates miRNA‑101‑3p to enhance the expression of ROCK1 and promote cell proliferation, migration and invasion in osteosarcoma.长链非编码 RNA SNHG1 通过负调控 miRNA-101-3p 来增强 ROCK1 的表达,从而促进骨肉瘤细胞的增殖、迁移和侵袭。
Int J Mol Med. 2019 Mar;43(3):1157-1166. doi: 10.3892/ijmm.2018.4039. Epub 2018 Dec 20.
10
Long non-coding RNA H19 promotes the osteogenic differentiation of rat ectomesenchymal stem cells via Wnt/β-catenin signaling pathway.长链非编码 RNA H19 通过 Wnt/β-连环蛋白信号通路促进大鼠中胚层干细胞的成骨分化。
Eur Rev Med Pharmacol Sci. 2018 Dec;22(24):8805-8813. doi: 10.26355/eurrev_201812_16648.