Suppr超能文献

一种从人/小鼠骨骼肌组织中分离高产率和高纯度肌肉干细胞的改良预铺板方法。

A Modified Pre-plating Method for High-Yield and High-Purity Muscle Stem Cell Isolation From Human/Mouse Skeletal Muscle Tissues.

作者信息

Yoshioka Kiyoshi, Kitajima Yasuo, Okazaki Narihiro, Chiba Ko, Yonekura Akihiko, Ono Yusuke

机构信息

Department of Muscle Development and Regeneration, Institute of Molecular Embryology and Genetics, Kumamoto University, Kumamoto, Japan.

Department of Orthopaedic Surgery, Nagasaki University Graduate School of Biomedical Sciences, Nagasaki, Japan.

出版信息

Front Cell Dev Biol. 2020 Aug 13;8:793. doi: 10.3389/fcell.2020.00793. eCollection 2020.

Abstract

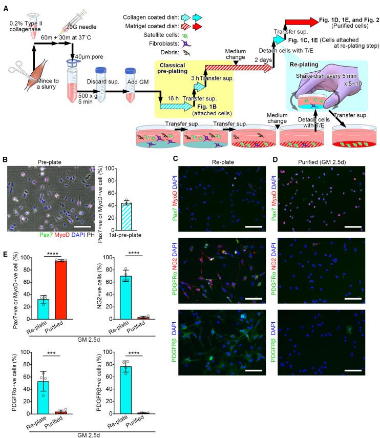
Primary culture of skeletal muscle stem cells (MuSCs) is indispensable to study the dynamics of muscle regeneration and homeostasis. Here we describe the modified pre-plating method for isolating MuSCs in culture with greatly improved purity, yield, and procedure time. The protocol is based on the distinct adhesion characteristics of MuSCs. We reduced the procedure time to 2.5 days to obtain highly purified MuSCs through a newly employed re-plating step, which repeats incubation and cell-suspension. The re-plating step efficiently traps remaining fibroblastic cells, but not MuSCs, on a collagen-coated dish. Additionally, we confirmed that MuSCs can be isolated from small amounts of human/mouse muscle tissues, enabling us to perform experiments with amount-limited specimens. Thus, our method can be performed with basic laboratory equipment suitable for most facilities and without sophisticated MuSC handling techniques.

摘要

骨骼肌干细胞(MuSCs)的原代培养对于研究肌肉再生和内环境稳定的动态过程不可或缺。在此,我们描述了一种改良的预铺板方法,用于在培养中分离MuSCs,该方法在纯度、产量和操作时间方面都有显著提高。该方案基于MuSCs独特的黏附特性。我们通过新采用的再铺板步骤将操作时间缩短至2.5天,以获得高度纯化的MuSCs,该步骤重复孵育和细胞悬浮过程。再铺板步骤有效地将残留的成纤维细胞而非MuSCs捕获在胶原包被的培养皿上。此外,我们证实可以从小鼠/人类少量肌肉组织中分离出MuSCs,这使我们能够对数量有限的样本进行实验。因此,我们的方法可以使用大多数实验室都具备的基本设备来完成,无需复杂的MuSCs处理技术。

https://cdn.ncbi.nlm.nih.gov/pmc/blobs/9b49/7438441/a64605d3f853/fcell-08-00793-g001.jpg

文献检索

告别复杂PubMed语法,用中文像聊天一样搜索,搜遍4000万医学文献。AI智能推荐,让科研检索更轻松。

立即免费搜索

文件翻译

保留排版,准确专业,支持PDF/Word/PPT等文件格式,支持 12+语言互译。

免费翻译文档

深度研究

AI帮你快速写综述,25分钟生成高质量综述,智能提取关键信息,辅助科研写作。

立即免费体验