Li Xueru, Leng Yu, Jiang Qingzhi, Wang Ziwen, Luo Peng, Zhang Chi, Chen Long, Wang Yawei, Wang Huilan, Yue Xiaofeng, Shen Chongxing, Zhou Yuanlinhan, Shi Chunmeng, Xie Lin
Department of Ophthalmology, The Third Affiliated Hospital of Chongqing Medical University (Gener Hospital), Chongqing, China.
Department of Oncology, The Affiliated Hospital of Southwest Medical University, Luzhou, China.
Front Pharmacol. 2020 Jul 31;11:1038. doi: 10.3389/fphar.2020.01038. eCollection 2020.
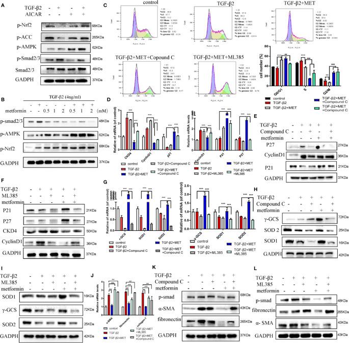
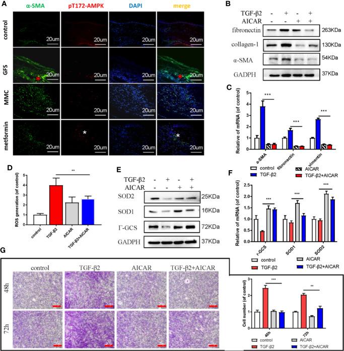
Metformin has effective therapeutic effects in anti-tumor and anti-fibrotic diseases. However, how the antifibrotic effect of metformin in the eye and how it is transferred are still unclear. Here, the eye drop of metformin treatment was studied in Sprague-Dawley (SD) rats of glaucoma filtrating surgery (GFS). Rats were administered randomly bilateral drops: control group (without surgery), GFS group, metformin group or mitomycin C (MMC) group (sponge application intraoperatively, 0.02%). Bleb features and intraocular pressure (IOP) were assessed for postoperative week 4. Metformin effectively inhibited fibrosis and improved the surgical outcomes of GFS. , we found that the degree of oxidative stress and fibrosis in metformin pretreated-Human Conjunctival Fibroblasts (HConFs) were reduced; the pro-fibrotic response of HConFs were decreased by inducing macrophagic polarity changes. Besides, the inhibition of nuclear factor erythroid 2-related factor 2 (Nrf2)/AMP-activated protein kinase (AMPK) and the competition of organic cation transporters (OCTs) effectively reduced the anti-fibrotic capability of metformin. Together, this experiment indicates that metformin enters into HConFs cell with OCTs, which can protect against filtrating blebs scar formation in SD rats of GFS activating AMPK/Nrf2 axis and the downregulation of profibrogenic and inflammatory biomarkers.
二甲双胍在抗肿瘤和抗纤维化疾病中具有有效的治疗作用。然而,二甲双胍在眼部的抗纤维化作用及其作用机制仍不清楚。在此,我们研究了在接受青光眼滤过手术(GFS)的Sprague-Dawley(SD)大鼠中使用二甲双胍滴眼液的效果。将大鼠随机分为双侧滴眼组:对照组(未手术)、GFS组、二甲双胍组或丝裂霉素C(MMC)组(术中使用海绵,浓度为0.02%)。在术后第4周评估滤过泡特征和眼压(IOP)。二甲双胍有效地抑制了纤维化并改善了GFS的手术效果。我们发现,二甲双胍预处理的人结膜成纤维细胞(HConFs)中的氧化应激和纤维化程度降低;通过诱导巨噬细胞极性变化,HConFs的促纤维化反应降低。此外,抑制核因子红细胞2相关因子2(Nrf2)/AMP激活的蛋白激酶(AMPK)以及有机阳离子转运体(OCTs)的竞争有效地降低了二甲双胍的抗纤维化能力。总之,本实验表明二甲双胍通过OCTs进入HConFs细胞,从而在GFS的SD大鼠中防止滤过泡瘢痕形成,其机制是激活AMPK/Nrf2轴并下调促纤维化和炎症生物标志物。