Henan Eye Hospital, Henan Provincial People's Hospital, People's Hospital of Zhengzhou University, Zhengzhou, China.
Ann Med. 2024 Dec;56(1):2313680. doi: 10.1080/07853890.2024.2313680. Epub 2024 Feb 9.
To evaluate the role of M2 macrophages in subconjunctival fibrosis after silicone implantation (SI) and investigate the underlying mechanisms.
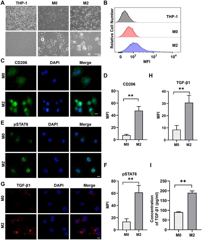
A model of subconjunctival fibrosis was established by SI surgery in rabbit eyes. M2 distribution and collagen deposition were evaluated by histopathology. The effects of M2 cells on the migration (using wound-scratch assay) and activation (by immunofluorescence and western blotting) of human Tenon's fibroblasts (HTFs) were investigated.
There were more M2 macrophages (CD68+/CD206+ cells) occurring in tissue samples around silicone implant at 2 weeks postoperatively. Dense collagen deposition was observed at 8 weeks after SI. experiment showed M2 expressed high level of CD206 and transforming growth factor-β1 (TGF-β1). The M2-conditioned medium promoted HTFs migration and the synthesis of collagen I and fibronectin. Meanwhile, M2-conditioned medium increased the protein levels of TGF-β1, TGF-βR II, p-Smad2/3, yes-associated protein (YAP), and transcriptional coactivator with PDZ-binding motif (TAZ). Verteporfin, a YAP inhibitor, suppressedTGF-β1/Smad2/3-YAP/TAZ pathway and attenuated M2-induced extracellular matrix deposition by HTFs.
TGF-β1/Smad2/3-YAP/TAZ signalling may be involved in M2-induced fibrotic activities in HTFs. M2 plays a key role in promoting subconjunctival fibrosis and can serve as an attractive target for anti-fibrotic therapeutics.
评估 M2 巨噬细胞在硅酮植入(SI)后眼结膜下纤维化中的作用,并探讨其潜在机制。
通过兔眼 SI 手术建立眼结膜下纤维化模型。通过组织病理学评估 M2 分布和胶原沉积。研究 M2 细胞对人 Tenon 氏成纤维细胞(HTFs)迁移(划痕实验)和激活(免疫荧光和 Western blot)的影响。
术后 2 周,在硅酮植入物周围的组织样本中观察到更多的 M2 巨噬细胞(CD68+/CD206+细胞)。SI 后 8 周观察到密集的胶原沉积。实验表明 M2 表达高水平的 CD206 和转化生长因子-β1(TGF-β1)。M2 条件培养基促进 HTFs 迁移和胶原 I 和纤维连接蛋白的合成。同时,M2 条件培养基增加了 TGF-β1、TGF-βR II、p-Smad2/3、Yes 相关蛋白(YAP)和含 PDZ 结合基序的转录共激活因子(TAZ)的蛋白水平。YAP 抑制剂 Verteporfin 抑制了 TGF-β1/Smad2/3-YAP/TAZ 通路,并减弱了 M2 诱导的 HTFs 细胞外基质沉积。
TGF-β1/Smad2/3-YAP/TAZ 信号通路可能参与了 M2 诱导的 HTFs 纤维化活性。M2 在促进结膜下纤维化中起关键作用,可作为抗纤维化治疗的有吸引力的靶点。