Suppr超能文献

一种在工业结晶开发过程中应对杂质的结构化方法。

A Structured Approach To Cope with Impurities during Industrial Crystallization Development.

作者信息

Urwin Stephanie J, Levilain Guillaume, Marziano Ivan, Merritt Jeremy M, Houson Ian, Ter Horst Joop H

机构信息

EPSRC Centre for Innovative Manufacturing in Continuous Manufacturing and Crystallisation, University of Strathclyde, Glasgow, G1 1RD, U.K.

Bayer AG, Forschungszentrum Aprath, 42096 Wuppertal, Germany.

出版信息

Org Process Res Dev. 2020 Aug 21;24(8):1443-1456. doi: 10.1021/acs.oprd.0c00166. Epub 2020 Jul 6.

Abstract

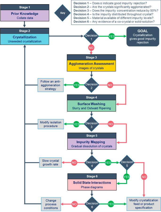
The perfect separation with optimal productivity, yield, and purity is very difficult to achieve. Despite its high selectivity, in crystallization unwanted impurities routinely contaminate a crystallization product. Awareness of the mechanism by which the impurity incorporates is key to understanding how to achieve crystals of higher purity. Here, we present a general workflow which can rapidly identify the mechanism of impurity incorporation responsible for poor impurity rejection during a crystallization. A series of four general experiments using standard laboratory instrumentation is required for successful discrimination between incorporation mechanisms. The workflow is demonstrated using four examples of active pharmaceutical ingredients contaminated with structurally related organic impurities. Application of this workflow allows a targeted problem-solving approach to the management of impurities during industrial crystallization development, while also decreasing resources expended on process development.

摘要

要实现具有最佳生产率、产率和纯度的完美分离非常困难。尽管结晶具有高选择性,但在结晶过程中,不需要的杂质通常会污染结晶产物。了解杂质掺入的机制是理解如何获得更高纯度晶体的关键。在这里,我们提出了一个通用的工作流程,该流程可以快速识别在结晶过程中导致杂质去除不佳的杂质掺入机制。为了成功区分掺入机制,需要使用标准实验室仪器进行一系列四个常规实验。使用四个被结构相关有机杂质污染的活性药物成分实例来演示该工作流程。应用此工作流程可以在工业结晶开发过程中采用有针对性的问题解决方法来管理杂质,同时还能减少工艺开发所耗费的资源。

https://cdn.ncbi.nlm.nih.gov/pmc/blobs/7ff1/7461122/ab842b9d7d3c/op0c00166_0001.jpg

文献检索

告别复杂PubMed语法,用中文像聊天一样搜索,搜遍4000万医学文献。AI智能推荐,让科研检索更轻松。

立即免费搜索

文件翻译

保留排版,准确专业,支持PDF/Word/PPT等文件格式,支持 12+语言互译。

免费翻译文档

深度研究

AI帮你快速写综述,25分钟生成高质量综述,智能提取关键信息,辅助科研写作。

立即免费体验