Suppr超能文献

通过层层组装技术将壳聚糖 - miRNA 功能化于微孔氧化钛表面,实现了具有持续释放特性的载药系统,从而显著提高了成骨活性。

Chitosan-miRNA functionalized microporous titanium oxide surfaces via a layer-by-layer approach with a sustained release profile for enhanced osteogenic activity.

机构信息

Department of Stomatology, Navy 971st Hospital, No. 22 Minjiang Road, Qingdao, 266071, China.

Oral Research Center, Qingdao Municipal Hospital, Qingdao, 266071, China.

出版信息

J Nanobiotechnology. 2020 Sep 9;18(1):127. doi: 10.1186/s12951-020-00674-7.

Abstract

BACKGROUND

The biofunctionalization of titanium implants for high osteogenic ability is a promising approach for the development of advanced implants to promote osseointegration, especially in compromised bone conditions. In this study, polyelectrolyte multilayers (PEMs) were fabricated using the layer-by-layer approach with a chitosan-miRNA (CS-miRNA) complex and sodium hyaluronate (HA) as the positively and negatively charged polyelectrolytes on microarc-oxidized (MAO) Ti surfaces via silane-glutaraldehyde coupling.

METHODS

Dynamic contact angle and scanning electron microscopy measurements were conducted to monitor the layer accumulation. RiboGreen was used to quantify the miRNA loading and release profile in phosphate-buffered saline. The in vitro transfection efficiency and the cytotoxicity were investigated after seeding mesenchymal stem cells (MSCs) on the CS-antimiR-138/HA PEM-functionalized microporous Ti surface. The in vitro osteogenic differentiation of the MSCs and the in vivo osseointegration were also evaluated.

RESULTS

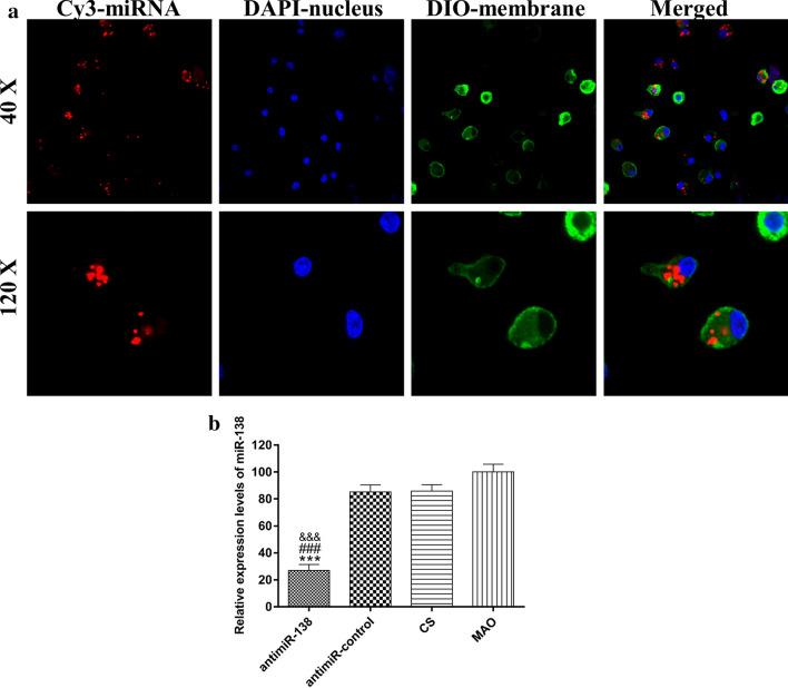
The surface wettability alternately changed during the formation of PEMs. The CS-miRNA nanoparticles were distributed evenly across the MAO surface. The miRNA loading increased with increasing bilayer number. More importantly, a sustained miRNA release was obtained over a timeframe of approximately 2 weeks. In vitro transfection revealed that the CS-antimiR-138 nanoparticles were taken up efficiently by the cells and caused significant knockdown of miR-138 without showing significant cytotoxicity. The CS-antimiR-138/HA PEM surface enhanced the osteogenic differentiation of MSCs in terms of enhanced alkaline phosphatase, collagen production and extracellular matrix mineralization. Substantially enhanced in vivo osseointegration was observed in the rat model.

CONCLUSIONS

The findings demonstrated that the novel CS-antimiR-138/HA PEM-functionalized microporous Ti implant exhibited sustained release of CS-antimiR-138, and notably enhanced the in vitro osteogenic differentiation of MSCs and in vivo osseointegration. This novel miRNA-functionalized Ti implant may be used in the clinical setting to allow for more effective and robust osseointegration.

摘要

背景

为提高成骨能力而对钛植入物进行生物功能化是开发先进植入物以促进骨整合的一种很有前途的方法,尤其是在骨条件受损的情况下。在这项研究中,通过硅烷-戊二醛偶联,使用层层(LBL)方法在微弧氧化(MAO)Ti 表面上制备聚电解质多层(PEM),使用壳聚糖- miRNA(CS-miRNA)复合物和透明质酸钠(HA)作为正、负聚电解质。

方法

通过动态接触角和扫描电子显微镜测量来监测层的积累。使用 RiboGreen 定量研究 miRNA 在磷酸盐缓冲液中的负载和释放情况。在 CS-antimiR-138/HA PEM 功能化微孔 Ti 表面上接种间充质干细胞(MSCs)后,研究其转染效率和细胞毒性。还评估了 MSCs 的体外成骨分化和体内骨整合情况。

结果

在 PEM 形成过程中,表面润湿性交替变化。CS-miRNA 纳米颗粒均匀分布在 MAO 表面。miRNA 负载量随双层数量的增加而增加。更重要的是,在大约 2 周的时间内获得了持续的 miRNA 释放。体外转染表明,CS-antimiR-138 纳米颗粒被细胞有效摄取,并导致 miR-138 显著下调,而没有显示出明显的细胞毒性。CS-antimiR-138/HA PEM 表面增强了 MSCs 的成骨分化,表现为碱性磷酸酶、胶原蛋白产生和细胞外基质矿化增强。在大鼠模型中观察到明显增强的体内骨整合。

结论

研究结果表明,新型 CS-antimiR-138/HA PEM 功能化微孔 Ti 植入物具有持续释放 CS-antimiR-138 的能力,显著增强了 MSCs 的体外成骨分化和体内骨整合。这种新型 miRNA 功能化 Ti 植入物可用于临床,以实现更有效和更强的骨整合。

https://cdn.ncbi.nlm.nih.gov/pmc/blobs/1979/7487814/7ca79f2a25dc/12951_2020_674_Sch1_HTML.jpg

文献检索

告别复杂PubMed语法,用中文像聊天一样搜索,搜遍4000万医学文献。AI智能推荐,让科研检索更轻松。

立即免费搜索

文件翻译

保留排版,准确专业,支持PDF/Word/PPT等文件格式,支持 12+语言互译。

免费翻译文档

深度研究

AI帮你快速写综述,25分钟生成高质量综述,智能提取关键信息,辅助科研写作。

立即免费体验