Suppr超能文献

血管二态性由调节蛋白聚糖动力学确保,有利于出生时快速的脐动脉闭合。

Vascular dimorphism ensured by regulated proteoglycan dynamics favors rapid umbilical artery closure at birth.

机构信息

Department of Biomedical Engineering, Cleveland Clinic Lerner Research Institute, Cleveland, United States.

Department of Biomedical Engineering, Yale University, New Haven, United States.

出版信息

Elife. 2020 Sep 10;9:e60683. doi: 10.7554/eLife.60683.

Abstract

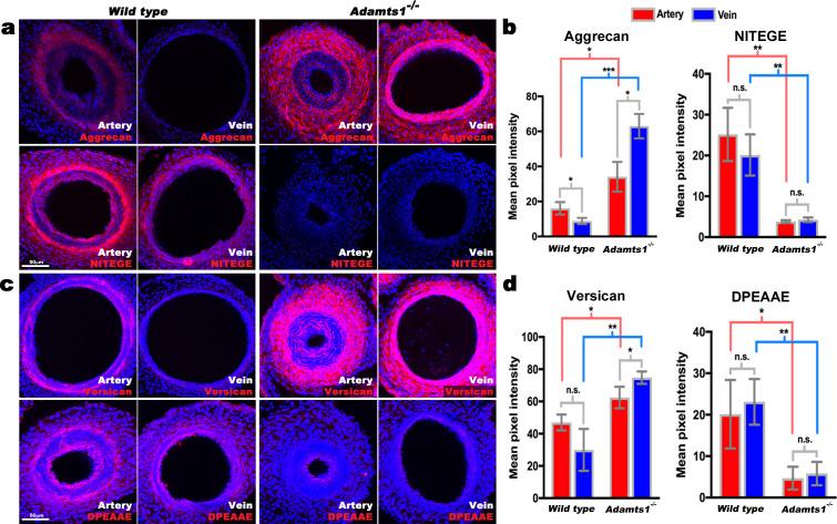
The umbilical artery lumen closes rapidly at birth, preventing neonatal blood loss, whereas the umbilical vein remains patent longer. Here, analysis of umbilical cords from humans and other mammals identified differential arterial-venous proteoglycan dynamics as a determinant of these contrasting vascular responses. The umbilical artery, but not the vein, has an inner layer enriched in the hydrated proteoglycan aggrecan, external to which lie contraction-primed smooth muscle cells (SMC). At birth, SMC contraction drives inner layer buckling and centripetal displacement to occlude the arterial lumen, a mechanism revealed by biomechanical observations and confirmed by computational analyses. This vascular dimorphism arises from spatially regulated proteoglycan expression and breakdown. Mice lacking aggrecan or the metalloprotease ADAMTS1, which degrades proteoglycans, demonstrate their opposing roles in umbilical vascular dimorphism, including effects on SMC differentiation. Umbilical vessel dimorphism is conserved in mammals, suggesting that differential proteoglycan dynamics and inner layer buckling were positively selected during evolution.

摘要

脐带动脉在出生时迅速关闭,防止新生儿失血,而脐带静脉保持开放的时间更长。在这里,对人类和其他哺乳动物的脐带进行分析,发现动脉和静脉之间的差异在于蛋白聚糖动力学,这是导致这些血管反应截然不同的决定因素。脐带动脉,而不是静脉,有一个富含水合蛋白聚糖聚集素的内层,其外是收缩准备的平滑肌细胞(SMC)。在出生时,SMC 的收缩驱动内层卷曲和向心移位,以闭塞动脉管腔,这一机制通过生物力学观察和计算分析得到了揭示。这种血管二态性源于空间调节的蛋白聚糖表达和分解。缺乏聚集素或金属蛋白酶 ADAMTS1(可降解蛋白聚糖)的小鼠表明,它们在脐带血管二态性中发挥了相反的作用,包括对 SMC 分化的影响。在哺乳动物中,脐带血管二态性是保守的,这表明差异蛋白聚糖动力学和内层卷曲在进化过程中是被积极选择的。

https://cdn.ncbi.nlm.nih.gov/pmc/blobs/7ce4/7529456/10873962c90b/elife-60683-fig1.jpg

文献检索

告别复杂PubMed语法,用中文像聊天一样搜索,搜遍4000万医学文献。AI智能推荐,让科研检索更轻松。

立即免费搜索

文件翻译

保留排版,准确专业,支持PDF/Word/PPT等文件格式,支持 12+语言互译。

免费翻译文档

深度研究

AI帮你快速写综述,25分钟生成高质量综述,智能提取关键信息,辅助科研写作。

立即免费体验