Suppr超能文献

狭域特有种还是呈间断分布的物种?对Ohwi(唇形科)的研究。

A Narrow Endemic or a Species Showing Disjunct Distribution? Studies on Ohwi (Lamiaceae).

作者信息

Takano Atsuko, Sakaguchi Shota, Li Pan, Matsuo Ayumi, Suyama Yoshihisa, Xia Guo-Hua, Liu Xi, Isagi Yuji

机构信息

Museum of Nature and Human Activities, Hyogo. 6 chome, Yayoigaoka, Sanda, Hyogo 669-1546, Japan.

Graduate School of Human and Environmental Studies, Kyoto University, Yoshida-nihonmatsu-cho, Sakyo-ku, Kyoto 606-8501, Japan.

出版信息

Plants (Basel). 2020 Sep 8;9(9):1159. doi: 10.3390/plants9091159.

Abstract

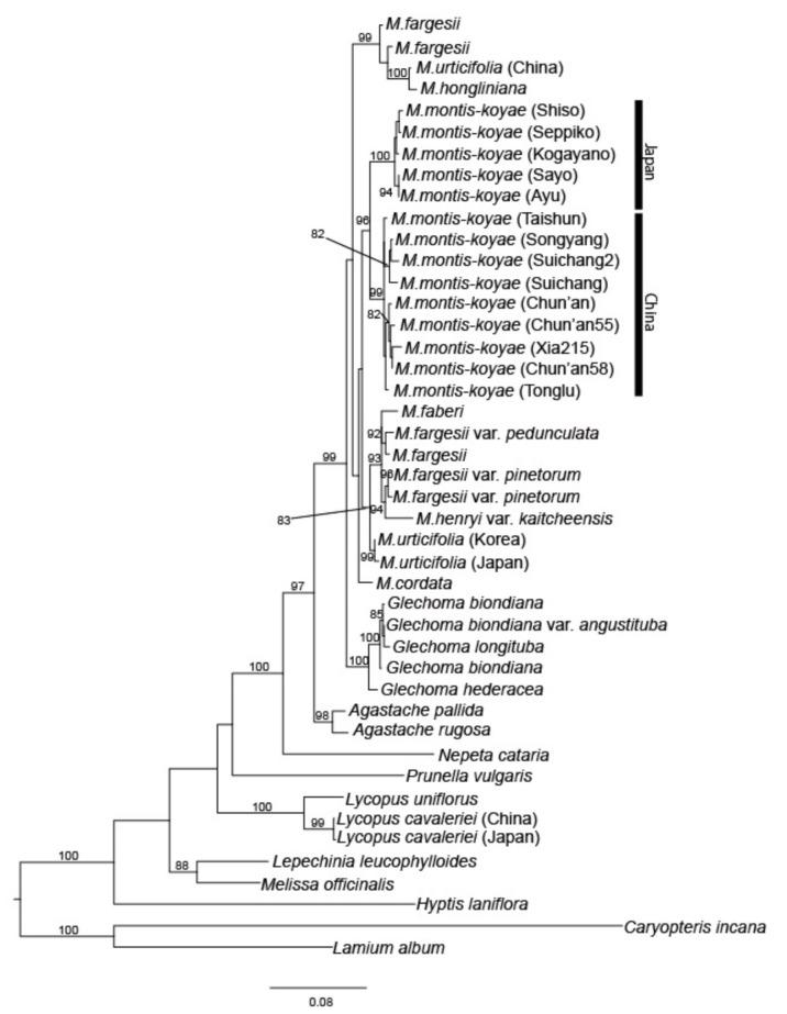
Ohwi (Lamiaceae), which has been considered a narrow endemic and endangered species in Japan, was found in eastern China in 2011. China and Japan belong to the same floristic region and share many plant species, but it is very rare that Japanese narrow endemic species are newly found outside of the country. We examined herbarium specimens of both countries, and conducted analyses of molecular phylogenetics, population genetics, and divergence time estimation using two nuclear (ITS and ETS) gene regions and MIG-seq data. Chinese plants tend to become larger than Japanese, and they are different in leaf shape and floral features. Molecular phylogenetic analysis shows Chinese and Japanese are the closest relatives to each other. Population genetic analysis indicates no current gene flow between the Chinese and Japanese populations, and divergence time analysis shows they were separated during the late Miocene. We reach the conclusion that Chinese and Japanese have already become distinct biological entities, and a new taxon name A. Takano, Pan Li, G.-H.Xia is proposed for the Chinese plants. A key to Asian species is provided.

摘要

Ohwi(唇形科)在日本一直被视为狭域特有且濒危的物种,2011年在中国东部被发现。中国和日本属于同一植物区系,共有许多植物物种,但日本狭域特有物种在国外被新发现的情况非常罕见。我们检查了两国的标本馆标本,并使用两个核基因区域(ITS和ETS)以及MIG-seq数据进行了分子系统发育、群体遗传学和分歧时间估计分析。中国的植株往往比日本的更大,并且在叶片形状和花的特征方面存在差异。分子系统发育分析表明中国和日本的植株是彼此最亲近的亲缘关系。群体遗传学分析表明目前中国和日本的种群之间没有基因流动,分歧时间分析表明它们在中新世晚期分开。我们得出结论,中国和日本的植株已经成为不同的生物实体,并为中国的植株提出了一个新的分类单元名称A. Takano, Pan Li, G.-H.Xia。还提供了亚洲Ohwi物种的检索表。

https://cdn.ncbi.nlm.nih.gov/pmc/blobs/68c4/7570357/1c849174407e/plants-09-01159-g001.jpg

文献AI研究员

20分钟写一篇综述,助力文献阅读效率提升50倍。

立即体验

用中文搜PubMed

大模型驱动的PubMed中文搜索引擎

马上搜索

文档翻译

学术文献翻译模型,支持多种主流文档格式。

立即体验