Suppr超能文献

调节性 T 细胞 Notch4-GDF15 轴在哮喘中的组织炎症中起许可作用。

A regulatory T cell Notch4-GDF15 axis licenses tissue inflammation in asthma.

机构信息

Division of Immunology, Boston Children's Hospital, Boston, MA, USA.

Department of Pediatrics, Harvard Medical School, Boston, MA, USA.

出版信息

Nat Immunol. 2020 Nov;21(11):1359-1370. doi: 10.1038/s41590-020-0777-3. Epub 2020 Sep 14.

Abstract

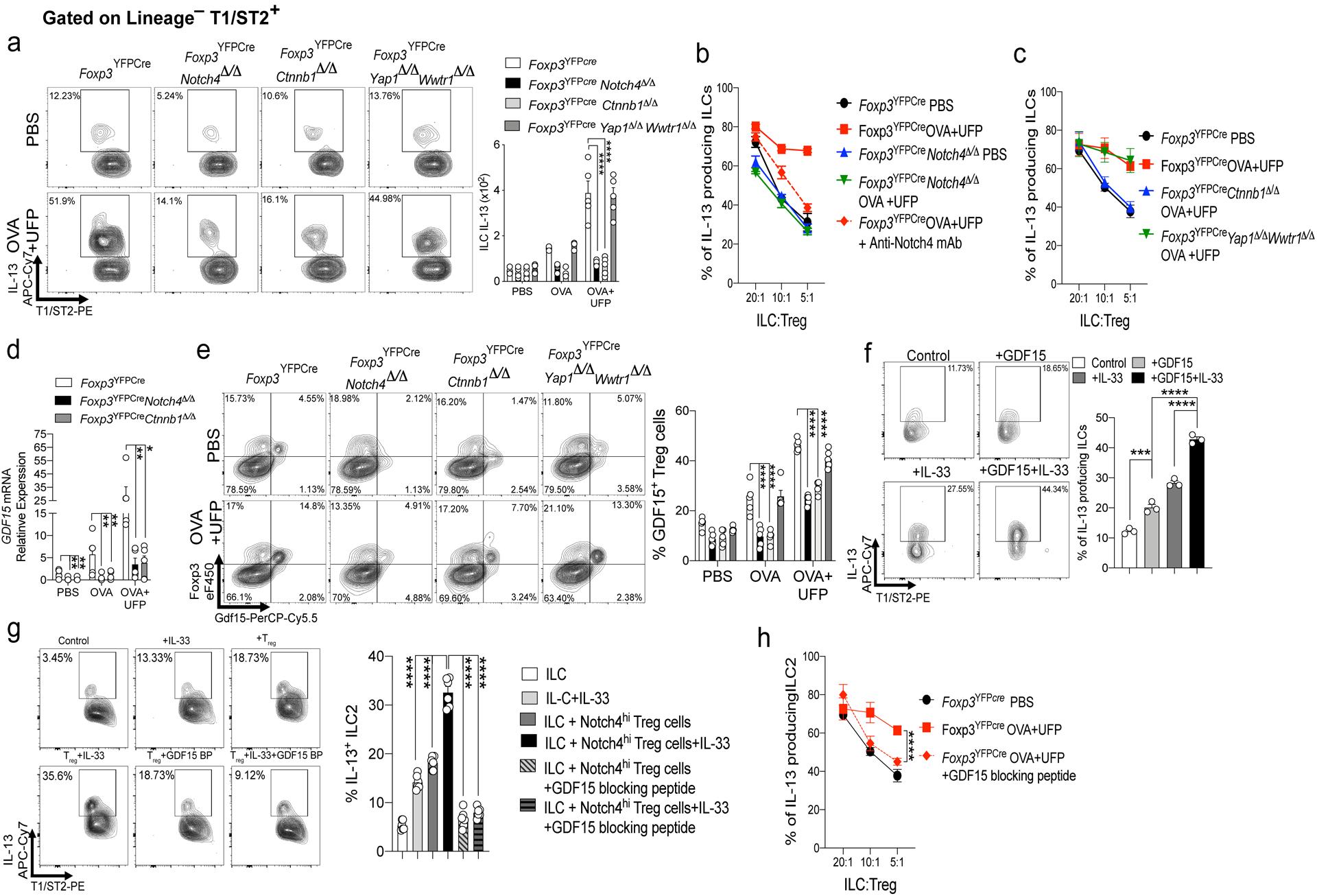
Elucidating the mechanisms that sustain asthmatic inflammation is critical for precision therapies. We found that interleukin-6- and STAT3 transcription factor-dependent upregulation of Notch4 receptor on lung tissue regulatory T (T) cells is necessary for allergens and particulate matter pollutants to promote airway inflammation. Notch4 subverted T cells into the type 2 and type 17 helper (T2 and T17) effector T cells by Wnt and Hippo pathway-dependent mechanisms. Wnt activation induced growth and differentiation factor 15 expression in T cells, which activated group 2 innate lymphoid cells to provide a feed-forward mechanism for aggravated inflammation. Notch4, Wnt and Hippo were upregulated in circulating T cells of individuals with asthma as a function of disease severity, in association with reduced T cell-mediated suppression. Our studies thus identify Notch4-mediated immune tolerance subversion as a fundamental mechanism that licenses tissue inflammation in asthma.

摘要

阐明维持哮喘炎症的机制对于精准治疗至关重要。我们发现,白细胞介素 6 和 STAT3 转录因子依赖性上调肺组织调节性 T(T)细胞上的 Notch4 受体,是变应原和颗粒物污染物促进气道炎症所必需的。Notch4 通过 Wnt 和 Hippo 通路依赖性机制将 T 细胞转化为 2 型和 17 型辅助(T2 和 T17)效应 T 细胞。Wnt 激活诱导 T 细胞中生长和分化因子 15 的表达,激活 2 组固有淋巴细胞,为加重炎症提供了一种正反馈机制。随着疾病严重程度的变化,哮喘患者循环 T 细胞中 Notch4、Wnt 和 Hippo 的表达上调,与 T 细胞介导的抑制作用降低有关。因此,我们的研究确定了 Notch4 介导的免疫耐受颠覆作为一种基本机制,许可哮喘中的组织炎症。

https://cdn.ncbi.nlm.nih.gov/pmc/blobs/5a33/7578174/275e3b3f35d4/nihms-1617989-f0009.jpg

文献AI研究员

20分钟写一篇综述,助力文献阅读效率提升50倍。

立即体验

用中文搜PubMed

大模型驱动的PubMed中文搜索引擎

马上搜索

文档翻译

学术文献翻译模型,支持多种主流文档格式。

立即体验