Department of Pathology, National Cancer Center/National Clinical Research Center for Cancer/Cancer Hospital, Chinese Academy of Medical Sciences and Peking Union Medical College, Beijing, 100021, China.
Center for Cancer Precision Medicine, Cancer Hospital, Chinese Academy of Medical Sciences and Peking Union Medical College, Beijing, 100021, China.
Theranostics. 2020 Aug 25;10(23):10606-10618. doi: 10.7150/thno.45311. eCollection 2020.
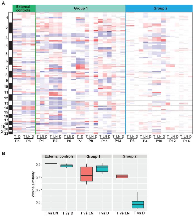
Esophageal squamous cell carcinoma (ESCC) patients with a synchronous or metachronous lung tumor can be diagnosed with lung metastasis (LM) or a second primary tumor (SPT), but the accurate discrimination between LM and SPT remains a clinical dilemma. This study aimed to investigate the feasibility of using the whole-exome sequencing (WES) technique to distinguish SPT from LM. We performed WES on 40 tumors from 14 patients, including 12 patients with double squamous cell carcinomas (SCCs) of the esophagus and lung (lymph node metastases were sequenced as internal controls) diagnosed as LM according to pathological information and 2 patients with paired primary ESCC and non-lung metastases examined as external controls. Shared genomic profiles between esophageal (T) and lung (D) tumors were observed in 7 patients, suggesting their clonal relatedness, thus indicating that the lung tumors of these patients should be LM. However, distinct genomic profiles between T and D tumors were observed in the other 5 patients, suggesting the possibility of SPTs that were likely formed through independent multifocal oncogenesis. Our data demonstrate the limitations and insufficiency of clinicopathological criteria and that WES could be useful in understanding the clonal relationships of multiple SCCs.
食管鳞状细胞癌(ESCC)患者同时或异时发生肺部肿瘤,可诊断为肺转移(LM)或第二原发肿瘤(SPT),但准确区分 LM 和 SPT 仍然是临床难题。本研究旨在探讨全外显子组测序(WES)技术区分 SPT 和 LM 的可行性。我们对 14 名患者的 40 个肿瘤进行了 WES 分析,包括 12 名根据病理信息诊断为 LM 的双食管鳞状细胞癌(SCC)和肺(淋巴结转移作为内部对照)患者,以及 2 名配对的原发性 ESCC 和非肺部转移患者作为外部对照。7 名患者的食管(T)和肺(D)肿瘤之间观察到共享的基因组图谱,提示其克隆相关性,因此表明这些患者的肺部肿瘤应为 LM。然而,在另外 5 名患者中观察到 T 和 D 肿瘤之间明显不同的基因组图谱,提示 SPT 的可能性更大,可能是通过独立的多灶性肿瘤发生形成的。我们的数据表明临床病理标准的局限性和不足,WES 可有助于理解多个 SCC 的克隆关系。