Suppr超能文献

NPC1 沉默变异导致 11 号外显子跳跃(p.V562V),在特定的尼曼-匹克 C 型患者中发现未折叠蛋白反应。

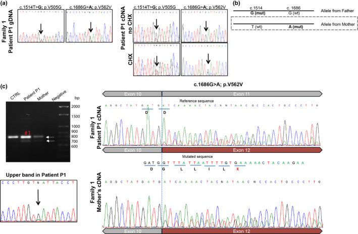
NPC1 silent variant induces skipping of exon 11 (p.V562V) and unfolded protein response was found in a specific Niemann-Pick type C patient.

机构信息

Research & Development Unit, Human Genetics Department, National Institute of Health Doutor Ricardo Jorge, Porto, Portugal.

Newborn Screening, Metabolism & Genetics Unit, Human Genetics Department, National Institute of Health Doutor Ricardo Jorge, Porto, Portugal.

出版信息

Mol Genet Genomic Med. 2020 Nov;8(11):e1451. doi: 10.1002/mgg3.1451. Epub 2020 Sep 15.

Abstract

BACKGROUND

Niemann-Pick type C (NPC, MIM #257220) is a neuro-visceral disease, caused predominantly by pathogenic variants in the NPC1 gene. Here we studied patients with clinical diagnosis of NPC but inconclusive results regarding the molecular analysis.

METHODS

We used a Next-Generation Sequencing (NGS)-panel followed by cDNA analysis. Latter, we used massively parallel single-cell RNA-seq (MARS-Seq) to address gene profiling changes and finally the effect of different variants on the protein and cellular levels.

RESULTS

We identified novel variants and cDNA analysis allowed us to establish the functional effect of a silent variant, previously reported as a polymorphism. We demonstrated that this variant induces the skipping of exon 11 leading to a premature stop codon and identified it in NPC patients from two unrelated families. MARS-Seq analysis showed that a number of upregulated genes were related to the unfolded protein response (UPR) and endoplasmic reticulum (ER) stress in one specific patient. Also, for all analyzed variants, the NPC1 protein was partially retained in the ER.

CONCLUSION

We showed that the NPC1 silent polymorphism (p.V562V) is a disease-causing variant in NPC and that the UPR is upregulated in an NPC patient.

摘要

背景

尼曼-匹克 C 型(NPC,MIM#257220)是一种神经内脏疾病,主要由 NPC1 基因的致病性变异引起。在这里,我们研究了具有 NPC 临床诊断但分子分析结果不确定的患者。

方法

我们使用了下一代测序(NGS)-panel 并进行了 cDNA 分析。之后,我们使用大规模平行单细胞 RNA-seq(MARS-Seq)来解决基因表达谱变化的问题,最后研究了不同变异对蛋白质和细胞水平的影响。

结果

我们鉴定了新的变异,cDNA 分析使我们能够确定先前报道为多态性的沉默变异的功能效应。我们证明该变异导致外显子 11 跳跃,从而导致提前终止密码子,并在来自两个无关家族的 NPC 患者中鉴定到该变异。MARS-Seq 分析表明,一个特定患者中上调的许多基因与未折叠蛋白反应(UPR)和内质网(ER)应激有关。此外,对于所有分析的变异,NPC1 蛋白在内质网中部分保留。

结论

我们表明 NPC1 沉默多态性(p.V562V)是 NPC 的致病变异,并且 UPR 在 NPC 患者中上调。

https://cdn.ncbi.nlm.nih.gov/pmc/blobs/6b38/7667330/58ff23f0dc92/MGG3-8-e1451-g001.jpg

相似文献

2
New variants in Spanish Niemann-Pick type c disease patients.
Mol Biol Rep. 2020 Mar;47(3):2085-2095. doi: 10.1007/s11033-020-05308-7. Epub 2020 Feb 14.
3
Variants in the Niemann-Pick type C gene NPC1 are not associated with Parkinson's disease.
Neurobiol Aging. 2020 Sep;93:143.e1-143.e4. doi: 10.1016/j.neurobiolaging.2020.03.021. Epub 2020 Apr 8.
6
Pre-mRNA splicing defects and RNA binding protein involvement in Niemann Pick type C disease.
J Biotechnol. 2020 Jul 20;318:20-30. doi: 10.1016/j.jbiotec.2020.03.012. Epub 2020 May 6.
7
[Niemann-Pick type C disease and psychosis: Two siblings].
Encephale. 2015 Jun;41(3):238-43. doi: 10.1016/j.encep.2014.08.007. Epub 2014 Sep 18.
9
Unbiased yeast screens identify cellular pathways affected in Niemann-Pick disease type C.
Life Sci Alliance. 2020 Jun 2;3(7). doi: 10.26508/lsa.201800253. Print 2020 Jul.
10
Clues to neuro-degeneration in Niemann-Pick type C disease from global gene expression profiling.
PLoS One. 2006 Dec 20;1(1):e19. doi: 10.1371/journal.pone.0000019.

引用本文的文献

2
Endogenous Protein-Protein Interaction Network of the NPC Cholesterol Transporter 1 in the Cerebral Cortex.
J Proteome Res. 2024 Aug 2;23(8):3174-3187. doi: 10.1021/acs.jproteome.3c00788. Epub 2024 Apr 30.
7
Severe neurometabolic phenotype in zebrafish with a C-terminal mutation.
Front Mol Neurosci. 2023 Mar 17;16:1078634. doi: 10.3389/fnmol.2023.1078634. eCollection 2023.

本文引用的文献

2
3
Unfolded protein response is activated in Krabbe disease in a manner dependent on the mutation type.
J Hum Genet. 2018 Jun;63(6):699-706. doi: 10.1038/s10038-018-0445-8. Epub 2018 Apr 3.
4
Recommendations for the detection and diagnosis of Niemann-Pick disease type C: An update.
Neurol Clin Pract. 2017 Dec;7(6):499-511. doi: 10.1212/CPJ.0000000000000399.
6
Diagnostic tests for Niemann-Pick disease type C (NP-C): A critical review.
Mol Genet Metab. 2016 Aug;118(4):244-54. doi: 10.1016/j.ymgme.2016.06.004. Epub 2016 Jun 7.
7
Structural Insights into the Niemann-Pick C1 (NPC1)-Mediated Cholesterol Transfer and Ebola Infection.
Cell. 2016 Jun 2;165(6):1467-1478. doi: 10.1016/j.cell.2016.05.022. Epub 2016 May 26.
8
The contribution of mutant GBA to the development of Parkinson disease in Drosophila.
Hum Mol Genet. 2016 Jul 1;25(13):2712-2727. doi: 10.1093/hmg/ddw129. Epub 2016 May 9.
9
Lysosome and endoplasmic reticulum quality control pathways in Niemann-Pick type C disease.
Brain Res. 2016 Oct 15;1649(Pt B):181-188. doi: 10.1016/j.brainres.2016.03.035. Epub 2016 Mar 26.
10
Structure and function of ER membrane contact sites with other organelles.
Nat Rev Mol Cell Biol. 2016 Feb;17(2):69-82. doi: 10.1038/nrm.2015.8. Epub 2015 Dec 2.

文献AI研究员

20分钟写一篇综述,助力文献阅读效率提升50倍。

立即体验

用中文搜PubMed

大模型驱动的PubMed中文搜索引擎

马上搜索

文档翻译

学术文献翻译模型,支持多种主流文档格式。

立即体验