• 文献检索
  • 文档翻译
  • 深度研究
  • 学术资讯
  • Suppr Zotero 插件Zotero 插件
  • 邀请有礼
  • 套餐&价格
  • 历史记录
应用&插件
Suppr Zotero 插件Zotero 插件浏览器插件Mac 客户端Windows 客户端微信小程序
定价
高级版会员购买积分包购买API积分包
服务
文献检索文档翻译深度研究API 文档MCP 服务
关于我们
关于 Suppr公司介绍联系我们用户协议隐私条款
关注我们

Suppr 超能文献

核心技术专利:CN118964589B侵权必究
粤ICP备2023148730 号-1Suppr @ 2026

文献检索

告别复杂PubMed语法,用中文像聊天一样搜索,搜遍4000万医学文献。AI智能推荐,让科研检索更轻松。

立即免费搜索

文件翻译

保留排版,准确专业,支持PDF/Word/PPT等文件格式,支持 12+语言互译。

免费翻译文档

深度研究

AI帮你快速写综述,25分钟生成高质量综述,智能提取关键信息,辅助科研写作。

立即免费体验

通过选择性内质网自噬和 MARCH6 依赖性内质网降解来协调调控突变 NPC1 的降解。

Coordinate regulation of mutant NPC1 degradation by selective ER autophagy and MARCH6-dependent ERAD.

机构信息

Department of Pathology, University of Michigan School of Medicine, Ann Arbor, MI, 48109, USA.

Department of Developmental and Molecular Biology, Albert Einstein College of Medicine, Bronx, NY, 10461, USA.

出版信息

Nat Commun. 2018 Sep 10;9(1):3671. doi: 10.1038/s41467-018-06115-2.

DOI:10.1038/s41467-018-06115-2
PMID:30202070
原文链接:https://pmc.ncbi.nlm.nih.gov/articles/PMC6131187/
Abstract

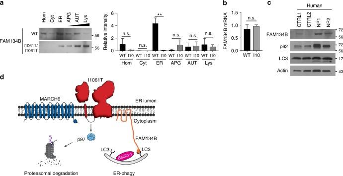
Niemann-Pick type C disease is a fatal, progressive neurodegenerative disorder caused by loss-of-function mutations in NPC1, a multipass transmembrane glycoprotein essential for intracellular lipid trafficking. We sought to define the cellular machinery controlling degradation of the most common disease-causing mutant, I1061T NPC1. We show that this mutant is degraded, in part, by the proteasome following MARCH6-dependent ERAD. Unexpectedly, we demonstrate that I1061T NPC1 is also degraded by a recently described autophagic pathway called selective ER autophagy (ER-phagy). We establish the importance of ER-phagy both in vitro and in vivo, and identify I1061T as a misfolded endogenous substrate for this FAM134B-dependent process. Subcellular fractionation of I1061T Npc1 mouse tissues and analysis of human samples show alterations of key components of ER-phagy, including FAM134B. Our data establish that I1061T NPC1 is recognized in the ER and degraded by two different pathways that function in a complementary fashion to regulate protein turnover.

摘要

尼曼-匹克 C 型病是一种致命的、进行性的神经退行性疾病,由 NPC1 的功能丧失突变引起,NPC1 是一种多跨膜糖蛋白,对细胞内脂质运输至关重要。我们试图确定控制最常见致病突变体 I1061T NPC1 降解的细胞机制。我们表明,这种突变体部分通过依赖 MARCH6 的 ERAD 通过蛋白酶体降解。出乎意料的是,我们证明 I1061T NPC1 也被一种称为选择性内质网自噬(ER-phagy)的新描述的自噬途径降解。我们在体外和体内确定了 ER-phagy 的重要性,并将 I1061T 确定为该 FAM134B 依赖性过程的错误折叠内源性底物。I1061T Npc1 小鼠组织的亚细胞分级分离和人样本分析显示 ER-phagy 的关键成分发生改变,包括 FAM134B。我们的数据表明,I1061T NPC1 在 ER 中被识别,并通过两种不同的途径降解,这两种途径以互补的方式发挥作用以调节蛋白质周转。

https://cdn.ncbi.nlm.nih.gov/pmc/blobs/273a/6131187/d732495a51ee/41467_2018_6115_Fig8_HTML.jpg
https://cdn.ncbi.nlm.nih.gov/pmc/blobs/273a/6131187/83c7dbfa7629/41467_2018_6115_Fig1_HTML.jpg
https://cdn.ncbi.nlm.nih.gov/pmc/blobs/273a/6131187/260cbef5dc4c/41467_2018_6115_Fig2_HTML.jpg
https://cdn.ncbi.nlm.nih.gov/pmc/blobs/273a/6131187/7266a2f3f640/41467_2018_6115_Fig3_HTML.jpg
https://cdn.ncbi.nlm.nih.gov/pmc/blobs/273a/6131187/e9b4f06e2578/41467_2018_6115_Fig4_HTML.jpg
https://cdn.ncbi.nlm.nih.gov/pmc/blobs/273a/6131187/8c449d375108/41467_2018_6115_Fig5_HTML.jpg
https://cdn.ncbi.nlm.nih.gov/pmc/blobs/273a/6131187/df5a1d1a410f/41467_2018_6115_Fig6_HTML.jpg
https://cdn.ncbi.nlm.nih.gov/pmc/blobs/273a/6131187/97c8a298a92f/41467_2018_6115_Fig7_HTML.jpg
https://cdn.ncbi.nlm.nih.gov/pmc/blobs/273a/6131187/d732495a51ee/41467_2018_6115_Fig8_HTML.jpg
https://cdn.ncbi.nlm.nih.gov/pmc/blobs/273a/6131187/83c7dbfa7629/41467_2018_6115_Fig1_HTML.jpg
https://cdn.ncbi.nlm.nih.gov/pmc/blobs/273a/6131187/260cbef5dc4c/41467_2018_6115_Fig2_HTML.jpg
https://cdn.ncbi.nlm.nih.gov/pmc/blobs/273a/6131187/7266a2f3f640/41467_2018_6115_Fig3_HTML.jpg
https://cdn.ncbi.nlm.nih.gov/pmc/blobs/273a/6131187/e9b4f06e2578/41467_2018_6115_Fig4_HTML.jpg
https://cdn.ncbi.nlm.nih.gov/pmc/blobs/273a/6131187/8c449d375108/41467_2018_6115_Fig5_HTML.jpg
https://cdn.ncbi.nlm.nih.gov/pmc/blobs/273a/6131187/df5a1d1a410f/41467_2018_6115_Fig6_HTML.jpg
https://cdn.ncbi.nlm.nih.gov/pmc/blobs/273a/6131187/97c8a298a92f/41467_2018_6115_Fig7_HTML.jpg
https://cdn.ncbi.nlm.nih.gov/pmc/blobs/273a/6131187/d732495a51ee/41467_2018_6115_Fig8_HTML.jpg

相似文献

1
Coordinate regulation of mutant NPC1 degradation by selective ER autophagy and MARCH6-dependent ERAD.通过选择性内质网自噬和 MARCH6 依赖性内质网降解来协调调控突变 NPC1 的降解。
Nat Commun. 2018 Sep 10;9(1):3671. doi: 10.1038/s41467-018-06115-2.
2
Niemann-Pick type C1 I1061T mutant encodes a functional protein that is selected for endoplasmic reticulum-associated degradation due to protein misfolding.尼曼-皮克C1型I1061T突变体编码一种功能性蛋白质,由于蛋白质错误折叠而被内质网相关降解途径所选择。
J Biol Chem. 2008 Mar 28;283(13):8229-36. doi: 10.1074/jbc.M708735200. Epub 2008 Jan 23.
3
Ryanodine receptor antagonists adapt NPC1 proteostasis to ameliorate lipid storage in Niemann-Pick type C disease fibroblasts.兰尼碱受体拮抗剂使 NPC1 蛋白稳态适应,改善尼曼-匹克 C 型疾病成纤维细胞的脂质贮积。
Hum Mol Genet. 2012 Jul 15;21(14):3205-14. doi: 10.1093/hmg/dds145. Epub 2012 Apr 14.
4
Lysosome and endoplasmic reticulum quality control pathways in Niemann-Pick type C disease.尼曼-匹克C型病中的溶酶体和内质网质量控制途径。
Brain Res. 2016 Oct 15;1649(Pt B):181-188. doi: 10.1016/j.brainres.2016.03.035. Epub 2016 Mar 26.
5
Proteasomal and lysosomal clearance of faulty secretory proteins: ER-associated degradation (ERAD) and ER-to-lysosome-associated degradation (ERLAD) pathways.错误分泌蛋白的蛋白酶体和溶酶体清除:内质网相关降解(ERAD)和内质网-溶酶体相关降解(ERLAD)途径。
Crit Rev Biochem Mol Biol. 2019 Apr;54(2):153-163. doi: 10.1080/10409238.2019.1610351. Epub 2019 May 14.
6
Two endoplasmic reticulum-associated degradation (ERAD) systems for the novel variant of the mutant dysferlin: ubiquitin/proteasome ERAD(I) and autophagy/lysosome ERAD(II).针对突变型dysferlin新变体的两种内质网相关降解(ERAD)系统:泛素/蛋白酶体ERAD(I)和自噬/溶酶体ERAD(II)。
Hum Mol Genet. 2007 Mar 15;16(6):618-29. doi: 10.1093/hmg/ddm002. Epub 2007 Mar 1.
7
Histone deacetylase inhibitors correct the cholesterol storage defect in most Niemann-Pick C1 mutant cells.组蛋白去乙酰化酶抑制剂可纠正大多数尼曼-皮克C1型突变细胞中的胆固醇储存缺陷。
J Lipid Res. 2017 Apr;58(4):695-708. doi: 10.1194/jlr.M072140. Epub 2017 Feb 13.
8
ER-to-lysosome-associated degradation acts as failsafe mechanism upon ERAD dysfunction.内质网到溶酶体相关降解在 ERAD 功能障碍时充当故障安全机制。
EMBO Rep. 2024 Jun;25(6):2773-2785. doi: 10.1038/s44319-024-00165-y. Epub 2024 May 21.
9
How Is the Fidelity of Proteins Ensured in Terms of Both Quality and Quantity at the Endoplasmic Reticulum? Mechanistic Insights into E3 Ubiquitin Ligases.内质网中如何确保蛋白质在质量和数量上的保真度?E3 泛素连接酶的作用机制。
Int J Mol Sci. 2021 Feb 19;22(4):2078. doi: 10.3390/ijms22042078.
10
A murine Niemann-Pick C1 I1061T knock-in model recapitulates the pathological features of the most prevalent human disease allele.一种小鼠尼曼-匹克C1 I1061T基因敲入模型概括了最常见的人类疾病等位基因的病理特征。
J Neurosci. 2015 May 27;35(21):8091-106. doi: 10.1523/JNEUROSCI.4173-14.2015.

引用本文的文献

1
Membralin Selects Foreign Glycoproteins from the Endoplasmic Reticulum to Lysosomes for Degradation.膜蛋白从内质网中选择外源糖蛋白转运至溶酶体进行降解。
Res Sq. 2025 Jun 23:rs.3.rs-6498082. doi: 10.21203/rs.3.rs-6498082/v1.
2
Exploration of Bromodomain Proteins as Drug Targets for Niemann-Pick Type C Disease.探索溴结构域蛋白作为尼曼-匹克C型病的药物靶点
Int J Mol Sci. 2025 Jun 16;26(12):5769. doi: 10.3390/ijms26125769.
3
Endoplasmic reticulum (ER) protein degradation by ER-associated degradation and ER-phagy.通过内质网相关降解和内质网自噬进行的内质网蛋白降解

本文引用的文献

1
Protein kinase C activity is a protective modifier of Purkinje neuron degeneration in cerebellar ataxia.蛋白激酶 C 活性是小脑共济失调中浦肯野神经元变性的保护性修饰因子。
Hum Mol Genet. 2018 Apr 15;27(8):1396-1410. doi: 10.1093/hmg/ddy050.
2
LC3 Immunostaining in the Inferior Olivary Nuclei of Cats With Niemann-Pick Disease Type C1 Is Associated With Patterned Purkinje Cell Loss.C1 型尼曼-匹克病猫下橄榄核的 LC3 免疫染色与浦肯野细胞层图案性缺失有关。
J Neuropathol Exp Neurol. 2018 Mar 1;77(3):229-245. doi: 10.1093/jnen/nlx119.
3
CCPG1 Is a Non-canonical Autophagy Cargo Receptor Essential for ER-Phagy and Pancreatic ER Proteostasis.
Trends Cell Biol. 2025 Jul;35(7):576-591. doi: 10.1016/j.tcb.2025.01.002. Epub 2025 Feb 4.
4
Development of a monoclonal antibody to study MARCH6, an E3 ligase that regulates proteins that control lipid homeostasis.开发一种单克隆抗体来研究 MARCH6,一种 E3 连接酶,可调节控制脂质动态平衡的蛋白质。
J Lipid Res. 2024 Nov;65(11):100650. doi: 10.1016/j.jlr.2024.100650. Epub 2024 Sep 19.
5
Mutant induced neurons and humanized mice enable identification of Niemann-Pick type C1 proteostatic therapies.突变诱导神经元和人源化小鼠可鉴定尼曼-匹克 C1 型蛋白稳态疗法。
JCI Insight. 2024 Aug 29;9(20):e179525. doi: 10.1172/jci.insight.179525.
6
Targeting the autophagy-NAD axis protects against cell death in Niemann-Pick type C1 disease models.靶向自噬-NAD 轴可防止尼曼-匹克 C1 型疾病模型中的细胞死亡。
Cell Death Dis. 2024 May 31;15(5):382. doi: 10.1038/s41419-024-06770-y.
7
Regulation and function of endoplasmic reticulum autophagy in neurodegenerative diseases.内质网自噬在神经退行性疾病中的调控与功能
Neural Regen Res. 2025 Jan 1;20(1):6-20. doi: 10.4103/NRR.NRR-D-23-00995. Epub 2024 Jan 31.
8
Endogenous Protein-Protein Interaction Network of the NPC Cholesterol Transporter 1 in the Cerebral Cortex.脑皮质 NPC1 胆固醇转运蛋白的内源性蛋白质-蛋白质相互作用网络。
J Proteome Res. 2024 Aug 2;23(8):3174-3187. doi: 10.1021/acs.jproteome.3c00788. Epub 2024 Apr 30.
9
Alterations in Proteostasis Mechanisms in Niemann-Pick Type C Disease.尼曼-匹克 C 型疾病中蛋白质稳态机制的改变。
Int J Mol Sci. 2024 Mar 29;25(7):3806. doi: 10.3390/ijms25073806.
10
TOLLIP acts as a cargo adaptor to promote lysosomal degradation of aberrant ER membrane proteins.TOLLIP 作为货物衔接蛋白促进内质网错误膜蛋白的溶酶体降解。
EMBO J. 2023 Dec 1;42(23):e114272. doi: 10.15252/embj.2023114272. Epub 2023 Nov 6.
CCPG1 是一种非经典自噬货物受体,对于 ER 自噬和胰腺内质网蛋白质稳态至关重要。
Dev Cell. 2018 Jan 22;44(2):217-232.e11. doi: 10.1016/j.devcel.2017.11.024. Epub 2017 Dec 28.
4
ER homeostasis and autophagy.内质网稳态与自噬
Essays Biochem. 2017 Dec 12;61(6):625-635. doi: 10.1042/EBC20170092.
5
Full length RTN3 regulates turnover of tubular endoplasmic reticulum via selective autophagy.全长RTN3通过选择性自噬调节管状内质网的周转。
Elife. 2017 Jun 15;6:e25555. doi: 10.7554/eLife.25555.
6
Association of NPC1 variant p.P237S with a pathogenic splice variant in two Niemann-Pick disease type C1 patients.在两名1型尼曼-匹克病患者中NPC1基因变异p.P237S与一种致病性剪接变异的关联
Am J Med Genet A. 2017 Apr;173(4):1038-1040. doi: 10.1002/ajmg.a.38104.
7
The evolving role of ubiquitin modification in endoplasmic reticulum-associated degradation.泛素修饰在内质网相关降解中的演变作用。
Biochem J. 2017 Feb 15;474(4):445-469. doi: 10.1042/BCJ20160582.
8
New Insights into the Physiological Role of Endoplasmic Reticulum-Associated Degradation.内质网相关降解生理作用的新见解
Trends Cell Biol. 2017 Jun;27(6):430-440. doi: 10.1016/j.tcb.2016.12.002. Epub 2017 Feb 9.
9
IBMPFD Disease-Causing Mutant VCP/p97 Proteins Are Targets of Autophagic-Lysosomal Degradation.导致IBMPFD疾病的突变型VCP/p97蛋白是自噬溶酶体降解的靶点。
PLoS One. 2016 Oct 21;11(10):e0164864. doi: 10.1371/journal.pone.0164864. eCollection 2016.
10
Translocon component Sec62 acts in endoplasmic reticulum turnover during stress recovery.在压力恢复过程中,易位子组件 Sec62 作用于内质网的周转。
Nat Cell Biol. 2016 Nov;18(11):1173-1184. doi: 10.1038/ncb3423. Epub 2016 Oct 17.