Suppr超能文献

对逃避抗体识别的SARS-CoV-2刺突受体结合域突变进行完整映射。

Complete mapping of mutations to the SARS-CoV-2 spike receptor-binding domain that escape antibody recognition.

作者信息

Greaney Allison J, Starr Tyler N, Gilchuk Pavlo, Zost Seth J, Binshtein Elad, Loes Andrea N, Hilton Sarah K, Huddleston John, Eguia Rachel, Crawford Katharine H D, Dingens Adam S, Nargi Rachel S, Sutton Rachel E, Suryadevara Naveenchandra, Rothlauf Paul W, Liu Zhuoming, Whelan Sean P J, Carnahan Robert H, Crowe James E, Bloom Jesse D

机构信息

Basic Sciences Division and Computational Biology Program, Fred Hutchinson Cancer Research Center, Seattle, WA 98109, USA.

Department of Genome Sciences, University of Washington, Seattle, WA 98195, USA.

出版信息

bioRxiv. 2020 Sep 28:2020.09.10.292078. doi: 10.1101/2020.09.10.292078.

Abstract

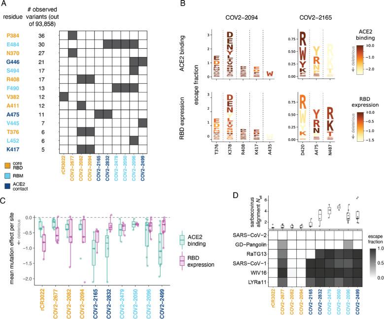
Antibodies targeting the SARS-CoV-2 spike receptor-binding domain (RBD) are being developed as therapeutics and make a major contribution to the neutralizing antibody response elicited by infection. Here, we describe a deep mutational scanning method to map how all amino-acid mutations in the RBD affect antibody binding, and apply this method to 10 human monoclonal antibodies. The escape mutations cluster on several surfaces of the RBD that broadly correspond to structurally defined antibody epitopes. However, even antibodies targeting the same RBD surface often have distinct escape mutations. The complete escape maps predict which mutations are selected during viral growth in the presence of single antibodies, and enable us to design escape-resistant antibody cocktails-including cocktails of antibodies that compete for binding to the same surface of the RBD but have different escape mutations. Therefore, complete escape-mutation maps enable rational design of antibody therapeutics and assessment of the antigenic consequences of viral evolution.

摘要

靶向严重急性呼吸综合征冠状病毒2(SARS-CoV-2)刺突受体结合域(RBD)的抗体正在被开发用作治疗药物,并在感染引发的中和抗体反应中发挥重要作用。在此,我们描述了一种深度突变扫描方法,用于绘制RBD中所有氨基酸突变如何影响抗体结合,并将该方法应用于10种人源单克隆抗体。逃逸突变聚集在RBD的几个表面上,这些表面大致对应于结构上定义的抗体表位。然而,即使是靶向同一RBD表面的抗体通常也有不同的逃逸突变。完整的逃逸图谱预测了在单抗体存在下病毒生长过程中哪些突变会被选择,并使我们能够设计抗逃逸抗体组合——包括那些竞争结合RBD同一表面但具有不同逃逸突变的抗体组合。因此,完整的逃逸突变图谱能够合理设计抗体疗法并评估病毒进化的抗原后果。

https://cdn.ncbi.nlm.nih.gov/pmc/blobs/08fd/7529207/35b5a2517621/nihpp-2020.09.10.292078-f0001.jpg

文献AI研究员

20分钟写一篇综述,助力文献阅读效率提升50倍。

立即体验

用中文搜PubMed

大模型驱动的PubMed中文搜索引擎

马上搜索

文档翻译

学术文献翻译模型,支持多种主流文档格式。

立即体验