Suppr超能文献

STAT3 诱饵寡脱氧核苷酸转染对盲肠结扎穿孔诱导脓毒症小鼠器官损伤和死亡率的有益作用。

Beneficial effect of STAT3 decoy oligodeoxynucleotide transfection on organ injury and mortality in mice with cecal ligation and puncture-induced sepsis.

机构信息

Department of Molecular and Medical Pharmacology, Graduate School of Medicine and Pharmaceutical Sciences, University of Toyama, Toyama, Japan.

Department of Clinical Pharmacology, Faculty of Medicine, Suez Canal University, Ismailia, Egypt.

出版信息

Sci Rep. 2020 Sep 17;10(1):15316. doi: 10.1038/s41598-020-72136-x.

Abstract

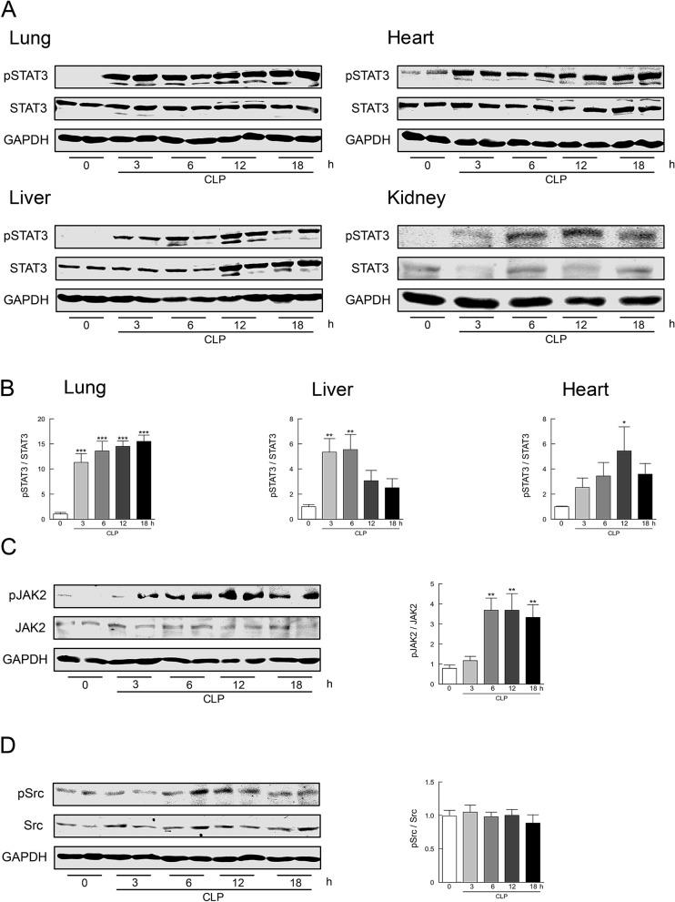
Sepsis is a major clinical challenge with unacceptably high mortality. The signal transducers and activators of transcription (STAT) family of transcription factors is known to activate critical mediators of cytokine responses, and, among this family, STAT3 is implicated to be a key transcription factor in both immunity and inflammatory pathways. We investigated whether in vivo introduction of synthetic double-stranded STAT3 decoy oligodeoxynucleotides (ODNs) can provide benefits for reducing organ injury and mortality in mice with cecal ligation and puncture (CLP)-induced polymicrobial sepsis. We found that STAT3 was rapidly activated in major end-organ tissues following CLP, which was accompanied by activation of the upstream kinase JAK2. Transfection of STAT3 decoy ODNs downregulated pro-inflammatory cytokine/chemokine overproduction in CLP mice. Moreover, STAT3 decoy ODN transfection significantly reduced the increases in tissue mRNAs and proteins of high mobility group box 1 (HMGB1) and strongly suppressed the excessive elevation in serum HMGB1 levels in CLP mice. Finally, STAT3 decoy ODN administration minimized the development of sepsis-driven major end-organ injury and led to a significant survival advantage in mice after CLP. Our results suggest a critical role of STAT3 in the sepsis pathophysiology and the potential usefulness of STAT3 decoy ODNs for sepsis gene therapy.

摘要

脓毒症是一个具有极高死亡率的重大临床挑战。已知信号转导子和转录激活子(STAT)转录因子家族可激活细胞因子反应的关键介质,而在这个家族中,STAT3 被认为是免疫和炎症途径中的关键转录因子。我们研究了在盲肠结扎和穿刺(CLP)诱导的多微生物脓毒症小鼠体内引入合成双链 STAT3 诱饵寡脱氧核苷酸(ODN)是否可以减少器官损伤和死亡率。我们发现,CLP 后主要终末器官组织中的 STAT3 迅速被激活,这伴随着上游激酶 JAK2 的激活。STAT3 诱饵 ODN 的转染下调了 CLP 小鼠中促炎细胞因子/趋化因子的过度产生。此外,STAT3 诱饵 ODN 转染显著降低了组织中高迁移率族蛋白 1(HMGB1)的 mRNA 和蛋白质的增加,并强烈抑制了 CLP 小鼠血清 HMGB1 水平的过度升高。最后,STAT3 诱饵 ODN 的给药最大限度地减少了脓毒症驱动的主要终末器官损伤的发展,并在 CLP 后使小鼠具有显著的生存优势。我们的结果表明 STAT3 在脓毒症发病机制中的关键作用,以及 STAT3 诱饵 ODN 在脓毒症基因治疗中的潜在用途。

https://cdn.ncbi.nlm.nih.gov/pmc/blobs/35b3/7498613/0467d869e261/41598_2020_72136_Fig1_HTML.jpg

文献检索

告别复杂PubMed语法,用中文像聊天一样搜索,搜遍4000万医学文献。AI智能推荐,让科研检索更轻松。

立即免费搜索

文件翻译

保留排版,准确专业,支持PDF/Word/PPT等文件格式,支持 12+语言互译。

免费翻译文档

深度研究

AI帮你快速写综述,25分钟生成高质量综述,智能提取关键信息,辅助科研写作。

立即免费体验