Suppr超能文献

使用加权基因共表达网络分析鉴定三阴性乳腺癌中的转移相关基因

Identification of Metastasis-Associated Genes in Triple-Negative Breast Cancer Using Weighted Gene Co-expression Network Analysis.

作者信息

Xie Wenting, Du Zhongshi, Chen Yijie, Liu Naxiang, Zhong Zhaoming, Shen Youhong, Tang Lina

机构信息

Department of Ultrasound, Fujian Cancer Hospital and Fujian Medical University Cancer Hospital, Fujian Province, China.

出版信息

Evol Bioinform Online. 2020 Sep 1;16:1176934320954868. doi: 10.1177/1176934320954868. eCollection 2020.

Abstract

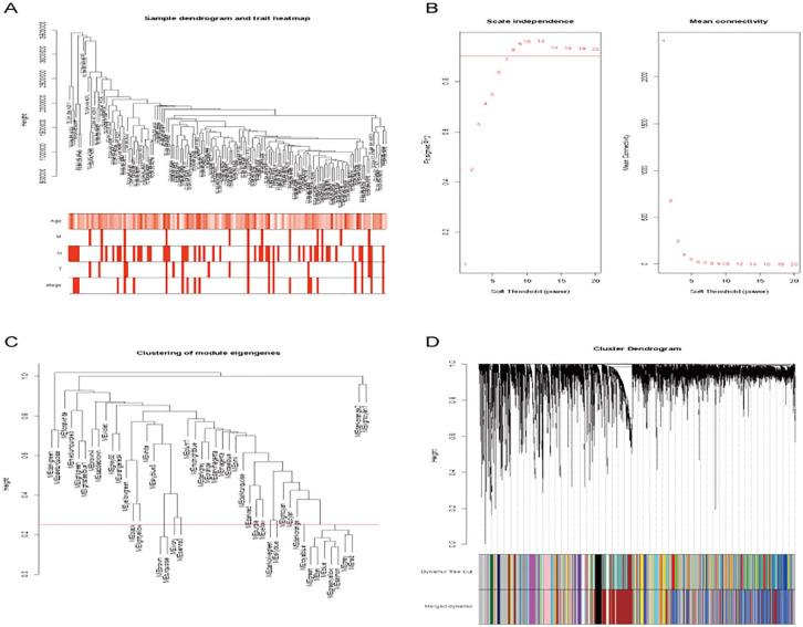
Triple-negative breast cancer (TNBC) is the most aggressive and fatal sub-type of breast cancer. This study aimed to identify metastasis-associated genes that could serve as biomarkers for TNBC diagnosis and prognosis. RNA-seq data and clinical information on TNBC from the Cancer Genome Atlas were used to conduct analyses. Expression data were used to establish co-expression modules using average linkage hierarchical clustering. We used weighted gene co-expression network analysis to explore the associations between gene sets and clinical features and to identify metastasis-associated candidate biomarkers. The K-M plotter website was used to explore the association between the expression of candidate biomarkers and patient survival. In addition, receiver operating characteristic curve analysis was used to illustrate the diagnostic performance of candidate genes. The pale turquoise module was significantly associated with the occurrence of metastasis. In this module, 64 genes were identified, and its functional enrichment analysis revealed that they were mainly associated with transcriptional misregulation in cancer, microRNAs in cancer, and negative regulation of angiogenesis. Further, 4 genes, , and , which were negatively associated with relapse-free survival and have seldom been reported before in TNBC, were selected. In addition, the mRNA expression levels of the 4 candidate genes were significantly lower in TNBC tumor tissues compared with healthy tissues. Based on the K-M plotter, these 4 genes were correlated with poor prognosis of TNBC. The area under the curve of , and was 0.918, 0.957, 0.977, and 0.749. These findings provide new insight into TNBC metastasis. , and could be used as candidate biomarkers for the diagnosis and prognosis of TNBC metastasis.

摘要

三阴性乳腺癌(TNBC)是乳腺癌中最具侵袭性和致死性的亚型。本研究旨在鉴定可作为TNBC诊断和预后生物标志物的转移相关基因。利用来自癌症基因组图谱的TNBC的RNA测序数据和临床信息进行分析。表达数据用于通过平均连锁层次聚类建立共表达模块。我们使用加权基因共表达网络分析来探索基因集与临床特征之间的关联,并鉴定转移相关的候选生物标志物。使用K-M plotter网站来探索候选生物标志物的表达与患者生存之间的关联。此外,使用受试者工作特征曲线分析来说明候选基因的诊断性能。浅蓝绿色模块与转移的发生显著相关。在该模块中,鉴定出64个基因,其功能富集分析表明它们主要与癌症中的转录失调、癌症中的微小RNA以及血管生成的负调控相关。此外,选择了4个与无复发生存呈负相关且此前在TNBC中很少被报道的基因,即 、 和 。此外,与健康组织相比,这4个候选基因在TNBC肿瘤组织中的mRNA表达水平显著更低。基于K-M plotter分析,这4个基因与TNBC的不良预后相关。 、 和 的曲线下面积分别为0.918、0.957、0.977和0.749。这些发现为TNBC转移提供了新的见解。 、 和 可作为TNBC转移诊断和预后的候选生物标志物。

https://cdn.ncbi.nlm.nih.gov/pmc/blobs/ccba/7476344/12766608f4e4/10.1177_1176934320954868-fig1.jpg

文献AI研究员

20分钟写一篇综述,助力文献阅读效率提升50倍。

立即体验

用中文搜PubMed

大模型驱动的PubMed中文搜索引擎

马上搜索

文档翻译

学术文献翻译模型,支持多种主流文档格式。

立即体验