Xu Yi, Payne Kimberly, Pham Linh Hoang Gia, Eunwoo Park, Xiao Jeffrey, Chi David, Lyu Justin, Campion Rosalia, Wasnik Samiksha, Jeong Il Seok, Tang Xiaolei, Baylink David Jeston, Chen Chien Shing, Reeves Mark, Akhtari Mojtaba, Mirshahidi Saied, Marcucci Guido, Cao Huynh
Department of Hematology and Oncology, Loma Linda University Cancer Center, Loma Linda, CA, USA; Department of Medicine, Division of Regenerative Medicine, Loma Linda University, Loma Linda, CA, USA.
Department of Basic Sciences, Division of Anatomy, Loma Linda University, Loma Linda, CA, USA.
Transl Oncol. 2020 Dec;13(12):100869. doi: 10.1016/j.tranon.2020.100869. Epub 2020 Sep 18.
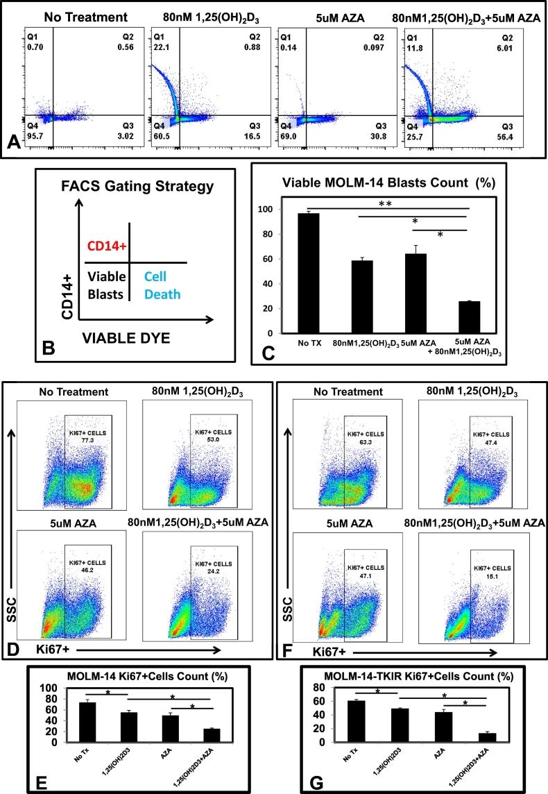
Current treatment approaches for older adult patients with acute myeloid leukemia (AML) are often toxic and lack efficacy. Active vitamin D3 (1,25(OH)D3) has been shown to induce myeloid blast differentiation but at concentrations that have resulted in unacceptable, off-target hypercalcemia in clinical trials. In our study, we found that the combination of 1,25(OH)D3 and the hypomethylating agent (HMA) 5-Azacytidine (AZA) enhanced cytotoxicity and differentiation, and inhibited proliferation of several AML cell lines (MOLM-14, HL60) and primary AML patient samples. This observation was corroborated by our RNA sequence analysis data in which VDR, CD14, and BAX expression were increased, and FLT-3, PIM1 and Bcl-2 expression were decreased. To address the hypercalcemia issue, we genetically engineered MOLM-14 cells to constantly express CYP27B1 (the VD3 activating enzyme, 1-α-hydroxylase-25(OH)D3) through lentiviral transduction procedures. Subsequently, we used these cells as vehicles to deliver the CYP27B1 enzyme to the bone marrow of AML mice. We observed that AML mice with CYP27B1 treatment had longer overall survival compared to no treatment and displayed no significant change in calcium level.
目前针对老年急性髓系白血病(AML)患者的治疗方法往往具有毒性且疗效不佳。活性维生素D3(1,25(OH)D3)已被证明可诱导髓系母细胞分化,但在临床试验中,其浓度会导致不可接受的、非靶向性高钙血症。在我们的研究中,我们发现1,25(OH)D3与低甲基化剂(HMA)5-氮杂胞苷(AZA)联合使用可增强细胞毒性和分化作用,并抑制多种AML细胞系(MOLM-14、HL60)和原发性AML患者样本的增殖。我们的RNA序列分析数据证实了这一观察结果,其中维生素D受体(VDR)、CD14和BAX的表达增加,而FMS样酪氨酸激酶3(FLT-3)、原癌基因PIM1和B细胞淋巴瘤/白血病-2(Bcl-2)的表达降低。为了解决高钙血症问题,我们通过慢病毒转导程序对MOLM-14细胞进行基因工程改造,使其持续表达CYP27B1(VD3激活酶,即1-α-羟化酶-25(OH)D3)。随后,我们将这些细胞作为载体,将CYP27B1酶递送至AML小鼠的骨髓中。我们观察到,与未治疗的AML小鼠相比,接受CYP27B1治疗的AML小鼠总体生存期更长,且钙水平无显著变化。