Department of Cardiovascular Medicine, The Second Xiangya Hospital, Central South University, Changsha, Hunan 410011, China.
Department of Surgery current visiting research scholar, University of Pittsburgh, Pittsburgh, PA, USA.
Sci Adv. 2020 Sep 23;6(39). doi: 10.1126/sciadv.abc5447. Print 2020 Sep.
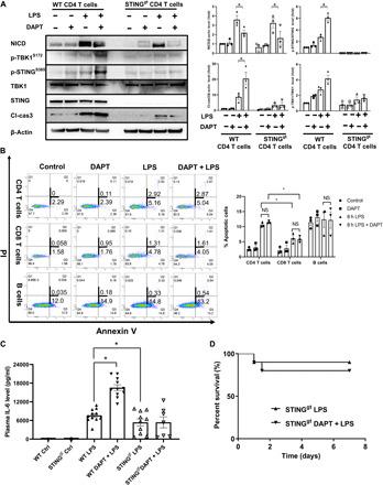
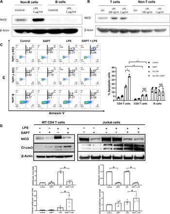
Dysregulation of T cell apoptosis contributes to the pathogenesis of acute systemic inflammation-induced immunosuppression, as seen in sepsis and trauma. However, the regulatory mechanisms of T cell apoptosis are unclear. Activation of stimulator of interferon genes (STING) has been shown to induce T cell apoptosis. Notch was previously identified as the top negative regulator of STING in macrophages through a kinase inhibitor library screening. However, how Notch signaling regulates STING activation in T cells is unknown. Here, using a γ-secretase inhibitor to block Notch signaling, we found that Notch protected CD4 T cells from STING-mediated apoptosis during endotoxemia. Mechanistically, Notch intracellular domain (NICD) interacted with STING at the cyclic dinucleotide (CDN) binding domain and competed with CDN to inhibit STING activation. In conclusion, our data reveal a previously unidentified role of Notch in negative regulation of STING-mediated apoptosis in CD4 T cells.
T 细胞凋亡失调导致急性全身炎症引起的免疫抑制发病机制,如脓毒症和创伤。然而,T 细胞凋亡的调节机制尚不清楚。干扰素基因刺激物(STING)的激活已被证明可诱导 T 细胞凋亡。先前通过激酶抑制剂文库筛选发现,Notch 是巨噬细胞中 STING 的顶级负调控因子。然而,Notch 信号如何调节 T 细胞中的 STING 激活尚不清楚。在这里,我们使用 γ-分泌酶抑制剂阻断 Notch 信号通路,发现 Notch 在内毒素血症期间保护 CD4 T 细胞免受 STING 介导的凋亡。在机制上,Notch 细胞内结构域(NICD)与 STING 在环二核苷酸(CDN)结合域相互作用,并与 CDN 竞争以抑制 STING 激活。总之,我们的数据揭示了 Notch 在负调控 CD4 T 细胞中 STING 介导的凋亡中的一个以前未被识别的作用。