• 文献检索
  • 文档翻译
  • 深度研究
  • 学术资讯
  • Suppr Zotero 插件Zotero 插件
  • 邀请有礼
  • 套餐&价格
  • 历史记录
应用&插件
Suppr Zotero 插件Zotero 插件浏览器插件Mac 客户端Windows 客户端微信小程序
定价
高级版会员购买积分包购买API积分包
服务
文献检索文档翻译深度研究API 文档MCP 服务
关于我们
关于 Suppr公司介绍联系我们用户协议隐私条款
关注我们

Suppr 超能文献

核心技术专利:CN118964589B侵权必究
粤ICP备2023148730 号-1Suppr @ 2026

文献检索

告别复杂PubMed语法,用中文像聊天一样搜索,搜遍4000万医学文献。AI智能推荐,让科研检索更轻松。

立即免费搜索

文件翻译

保留排版,准确专业,支持PDF/Word/PPT等文件格式,支持 12+语言互译。

免费翻译文档

深度研究

AI帮你快速写综述,25分钟生成高质量综述,智能提取关键信息,辅助科研写作。

立即免费体验

微小RNA-182通过靶向程序性细胞死亡4促进肝癌细胞的迁移。

MicroRNA-182 Promotes Cell Migration by Targeting Programmed Cell Death 4 in Hepatocellular Carcinoma Cells.

作者信息

Hu Junwei, Wang Zeyu, Wang Jinjun, Jian Yicheng, Dai Jiarun, Wang Xiaoping, Xiong Wujun

机构信息

Department of Gastroenterology, Shanghai University of Medicine & Health Sciences Affiliated Zhoupu Hospital, Shanghai 201318, People's Republic of China.

Department of Digestive Endoscopy, Shanghai University of Medicine & Health Sciences Affiliated Zhoupu Hospital, Shanghai 201318, People's Republic of China.

出版信息

Onco Targets Ther. 2020 Sep 16;13:9159-9167. doi: 10.2147/OTT.S258251. eCollection 2020.

DOI:10.2147/OTT.S258251
PMID:32982304
原文链接:https://pmc.ncbi.nlm.nih.gov/articles/PMC7502386/
Abstract

PURPOSE

Hepatocellular carcinoma (HCC) is the most common primary liver tumor and the third greatest cause of cancer-related death worldwide. Programmed cell death 4 (PDCD4) was reported as a potential tumor-suppressor in hepatocarcinogenesis. However, relatively little is known about mechanisms that regulate PDCD4 expression in HCC. The aim of the present study is to investigate the expression of PDCD4 and miR-182 in human HCC cell lines and clinical HCC specimens and determine whether PDCD4 is a direct target of miR-182 in HCC cell lines.

MATERIALS

The expression of miR-182 and PDCD4 in human HCC cell lines and HCC tissues were examined using qRT-PCR and Western blot method. Transwell and wound healing assays were carried out to explore the influence of miR-182 on hepatoma cells migration. A luciferase reporter assay was conducted to confirm target association.

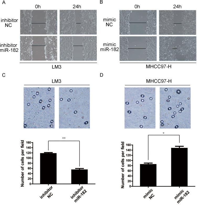
RESULTS

In our research, we found that PDCD4 was downregulated, whereas miR-182 was upregulated in liver cancer cell lines and HCC tissues. Transwell and wound healing assays illustrated that miR-182 contributed to migration activities of liver cancer cell lines. Loss or increase of miR-182 can lead to a negative expression of PDCD4 protein level. The luciferase reporter assay showed that PDCD4 is a direct target of miR-182.

CONCLUSION

All these findings suggest that miR-182 may act as an oncogenic role in liver cancer cells by directly and negatively regulating expression of PDCD4.

摘要

目的

肝细胞癌(HCC)是最常见的原发性肝肿瘤,也是全球癌症相关死亡的第三大原因。程序性细胞死亡4(PDCD4)被报道为肝癌发生过程中的一种潜在肿瘤抑制因子。然而,关于肝癌中调节PDCD4表达的机制相对知之甚少。本研究的目的是调查人肝癌细胞系和临床肝癌标本中PDCD4和miR-182的表达,并确定PDCD4是否是肝癌细胞系中miR-182的直接靶点。

材料

采用qRT-PCR和蛋白质印迹法检测人肝癌细胞系和肝癌组织中miR-182和PDCD4的表达。进行Transwell和伤口愈合试验以探讨miR-182对肝癌细胞迁移的影响。进行荧光素酶报告基因检测以确认靶点关联。

结果

在我们的研究中,我们发现肝癌细胞系和肝癌组织中PDCD4表达下调,而miR-182表达上调。Transwell和伤口愈合试验表明,miR-182促进了肝癌细胞系的迁移活性。miR-182的缺失或增加可导致PDCD4蛋白水平的阴性表达。荧光素酶报告基因检测表明,PDCD4是miR-182的直接靶点。

结论

所有这些发现表明,miR-182可能通过直接负向调节PDCD4的表达在肝癌细胞中发挥致癌作用。

https://cdn.ncbi.nlm.nih.gov/pmc/blobs/3f45/7502386/ed8c9b80a745/OTT-13-9159-g0003.jpg
https://cdn.ncbi.nlm.nih.gov/pmc/blobs/3f45/7502386/bf2370c6e35a/OTT-13-9159-g0001.jpg
https://cdn.ncbi.nlm.nih.gov/pmc/blobs/3f45/7502386/403efc9069d1/OTT-13-9159-g0002.jpg
https://cdn.ncbi.nlm.nih.gov/pmc/blobs/3f45/7502386/ed8c9b80a745/OTT-13-9159-g0003.jpg
https://cdn.ncbi.nlm.nih.gov/pmc/blobs/3f45/7502386/bf2370c6e35a/OTT-13-9159-g0001.jpg
https://cdn.ncbi.nlm.nih.gov/pmc/blobs/3f45/7502386/403efc9069d1/OTT-13-9159-g0002.jpg
https://cdn.ncbi.nlm.nih.gov/pmc/blobs/3f45/7502386/ed8c9b80a745/OTT-13-9159-g0003.jpg

相似文献

1
MicroRNA-182 Promotes Cell Migration by Targeting Programmed Cell Death 4 in Hepatocellular Carcinoma Cells.微小RNA-182通过靶向程序性细胞死亡4促进肝癌细胞的迁移。
Onco Targets Ther. 2020 Sep 16;13:9159-9167. doi: 10.2147/OTT.S258251. eCollection 2020.
2
lncRNA XIST regulates proliferation and migration of hepatocellular carcinoma cells by acting as miR-497-5p molecular sponge and targeting PDCD4.长链非编码RNA XIST通过充当miR-497-5p的分子海绵并靶向程序性细胞死亡蛋白4(PDCD4)来调节肝癌细胞的增殖和迁移。
Cancer Cell Int. 2019 Jul 29;19:198. doi: 10.1186/s12935-019-0909-8. eCollection 2019.
3
MicroRNA-183-5p contributes to malignant progression through targeting PDCD4 in human hepatocellular carcinoma.microRNA-183-5p 通过靶向 PDCD4 促进人肝癌的恶性进展。
Biosci Rep. 2020 Oct 30;40(10). doi: 10.1042/BSR20201761.
4
miR-183 regulates biological behavior in papillary thyroid carcinoma by targeting the programmed cell death 4.微小RNA-183通过靶向程序性细胞死亡蛋白4来调节甲状腺乳头状癌的生物学行为。
Oncol Rep. 2015 Jul;34(1):211-20. doi: 10.3892/or.2015.3971. Epub 2015 May 11.
5
The miR-93 promotes proliferation by directly targeting PDCD4 in hepatocellular carcinoma.miR-93 通过直接靶向 PDCD4 促进肝癌细胞增殖。
Neoplasma. 2017;64(5):770-777. doi: 10.4149/neo_2017_516.
6
MicroRNA-182 promotes cell growth, invasion, and chemoresistance by targeting programmed cell death 4 (PDCD4) in human ovarian carcinomas.微小 RNA-182 通过靶向人卵巢癌中的程序性细胞死亡因子 4(PDCD4)促进细胞生长、侵袭和化疗耐药性。
J Cell Biochem. 2013 Jul;114(7):1464-73. doi: 10.1002/jcb.24488.
7
miR-21 promotes the fibrotic properties in oral mucosa through targeting PDCD4.微小RNA-21通过靶向程序性细胞死亡蛋白4促进口腔黏膜的纤维化特性。
J Dent Sci. 2022 Apr;17(2):677-682. doi: 10.1016/j.jds.2021.09.004. Epub 2021 Sep 15.
8
LncRNA miR503HG inhibits epithelial-mesenchymal transition and angiogenesis in hepatocellular carcinoma by enhancing PDCD4 via regulation of miR-15b.长链非编码 RNA miR503HG 通过调控 miR-15b 增强 PDCD4 抑制肝细胞癌中的上皮-间充质转化和血管生成。
Dig Liver Dis. 2021 Jan;53(1):107-116. doi: 10.1016/j.dld.2020.09.008. Epub 2020 Oct 10.
9
miR-183 inhibits TGF-beta1-induced apoptosis by downregulation of PDCD4 expression in human hepatocellular carcinoma cells.miR-183 通过下调 PDCD4 表达抑制 TGF-β1 诱导的人肝癌细胞凋亡。
BMC Cancer. 2010 Jul 6;10:354. doi: 10.1186/1471-2407-10-354.
10
MicroRNA-21 (miR-21) post-transcriptionally downregulates tumor suppressor PDCD4 and promotes cell transformation, proliferation, and metastasis in renal cell carcinoma.微小RNA-21(miR-21)在转录后下调肿瘤抑制因子程序性细胞死亡蛋白4(PDCD4),并促进肾细胞癌的细胞转化、增殖和转移。
Cell Physiol Biochem. 2014;33(6):1631-42. doi: 10.1159/000362946. Epub 2014 May 16.

引用本文的文献

1
Exploring RNA binding proteins in hepatocellular carcinoma: insights into mechanisms and therapeutic potential.探索肝细胞癌中的RNA结合蛋白:对其机制及治疗潜力的见解
J Exp Clin Cancer Res. 2025 Apr 24;44(1):130. doi: 10.1186/s13046-025-03395-7.
2
The emerging role of MicroRNA-182 in tumorigenesis; a promising therapeutic target.微小RNA-182在肿瘤发生中的新作用;一个有前景的治疗靶点。
Cancer Cell Int. 2023 Jul 12;23(1):134. doi: 10.1186/s12935-023-02972-0.
3
MiR-182-5p Is Upregulated in Hepatic Tissues from a Diet-Induced NAFLD/NASH/HCC C57BL/6J Mouse Model and Modulates Cyld and Foxo1 Expression.

本文引用的文献

1
Stat-3 signaling promotes cell proliferation and metastasis of gastric cancer through PDCD4 downregulation.Stat-3 信号通路通过下调 PDCD4 促进胃癌细胞增殖和转移。
Kaohsiung J Med Sci. 2020 Apr;36(4):244-249. doi: 10.1002/kjm2.12159. Epub 2019 Dec 20.
2
MicroRNAs Involved in Carcinogenesis, Prognosis, Therapeutic Resistance and Applications in Human Triple-Negative Breast Cancer.miRNAs 参与癌症发生、预后、治疗耐药及在三阴性乳腺癌中的应用
Cells. 2019 Nov 22;8(12):1492. doi: 10.3390/cells8121492.
3
miR-182 contributes to cell adhesion-mediated drug resistance in multiple myeloma via targeting PDCD4.
miR-182-5p 在饮食诱导的 NAFLD/NASH/HCC C57BL/6J 小鼠模型肝组织中上调,并调节 Cyld 和 Foxo1 的表达。
Int J Mol Sci. 2023 May 25;24(11):9239. doi: 10.3390/ijms24119239.
4
Self-assembled DNA nanostructure containing oncogenic miRNA-mediated cell proliferation by downregulation of FOXO1 expression.自组装 DNA 纳米结构通过下调 FOXO1 表达促进致癌 miRNA 介导的细胞增殖。
BMC Cancer. 2022 Dec 20;22(1):1332. doi: 10.1186/s12885-022-10423-8.
miR-182 通过靶向 PDCD4 促进多发性骨髓瘤中的细胞黏附介导的耐药性。
Pathol Res Pract. 2019 Nov;215(11):152603. doi: 10.1016/j.prp.2019.152603. Epub 2019 Aug 17.
4
miR-296-3p targets APEX1 to suppress cell migration and invasion of non-small-cell lung cancer.微小RNA-296-3p靶向脱嘌呤/脱嘧啶核酸内切酶1以抑制非小细胞肺癌的细胞迁移和侵袭。
Oncol Lett. 2019 Sep;18(3):2612-2618. doi: 10.3892/ol.2019.10572. Epub 2019 Jul 5.
5
HCC-Derived Exosomes: Critical Player and Target for Cancer Immune Escape.HCC 来源的外泌体:癌症免疫逃逸的关键参与者和靶点。
Cells. 2019 Jun 8;8(6):558. doi: 10.3390/cells8060558.
6
Diagnostic and Prognostic Potential of AKR1B10 in Human Hepatocellular Carcinoma.AKR1B10在人类肝细胞癌中的诊断和预后潜力
Cancers (Basel). 2019 Apr 5;11(4):486. doi: 10.3390/cancers11040486.
7
The possible role of Cytochrome c and programmed cell death protein 4 (PDCD4) on pathogenesis of hepatocellular carcinoma.细胞色素c和程序性细胞死亡蛋白4(PDCD4)在肝细胞癌发病机制中的可能作用。
J Genet Eng Biotechnol. 2015 Dec;13(2):157-163. doi: 10.1016/j.jgeb.2015.10.002. Epub 2015 Oct 31.
8
PDCD4 suppresses proliferation, migration, and invasion of endometrial cells by inhibiting autophagy and NF-κB/MMP2/MMP9 signal pathway.PDCD4 通过抑制自噬和 NF-κB/MMP2/MMP9 信号通路抑制子宫内膜细胞的增殖、迁移和侵袭。
Biol Reprod. 2018 Aug 1;99(2):360-372. doi: 10.1093/biolre/ioy052.
9
The role of Pdcd4 in tumour suppression and protein translation.Pdcd4在肿瘤抑制和蛋白质翻译中的作用。
Biol Cell. 2018 May 28. doi: 10.1111/boc.201800014.
10
Cytoplasmic localization of programmed cell death 4 contributes to its anti-apoptotic function.程序性细胞死亡蛋白 4 的细胞质定位有助于其抗凋亡功能。
Mol Cell Biochem. 2018 Nov;448(1-2):155-164. doi: 10.1007/s11010-018-3322-z. Epub 2018 Feb 13.