Yao Xinyu, Li Xianan, Luo Yi, Xu Xuezheng, Liu Jianfan, Bu Jie
Department of Orthopaedics, Hunan Cancer Hospital and The Affiliated Cancer Hospital of Xiangya School of Medicine, Central South University, Changsha, Hunan 410013, People's Republic of China.
Cancer Manag Res. 2020 Sep 9;12:8253-8261. doi: 10.2147/CMAR.S251881. eCollection 2020.
Emerging evidence has revealed the importance of long non-coding RNAs (lncRNAs) in carcinogenesis. The aim of this work was to investigate the roles of lncRNA growth arrest specific 5 (GAS5) in osteosarcoma (OS) progression.
Real-time quantitative polymerase chain reaction (RT-qPCR) was performed to explore GAS5, microRNA-663a (miR-663a), and ras homolog family member B (RHOB) expression levels in OS tissues and cells. Moreover, cell counting kit-8 assay, wound-healing assay, and transwell invasion assay were conducted to investigate biological roles of GAS5 in OS progression. In addition, mechanisms underlying the functions of GAS5 in OS were investigated by bioinformatic analysis, luciferase activity reporter assay, and rescue experiments.
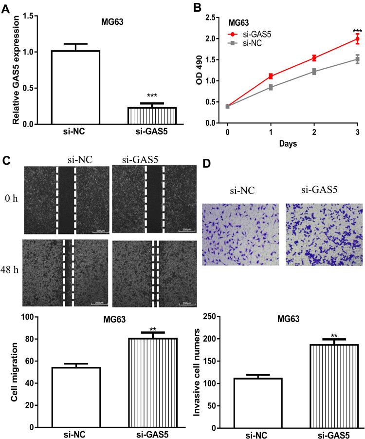
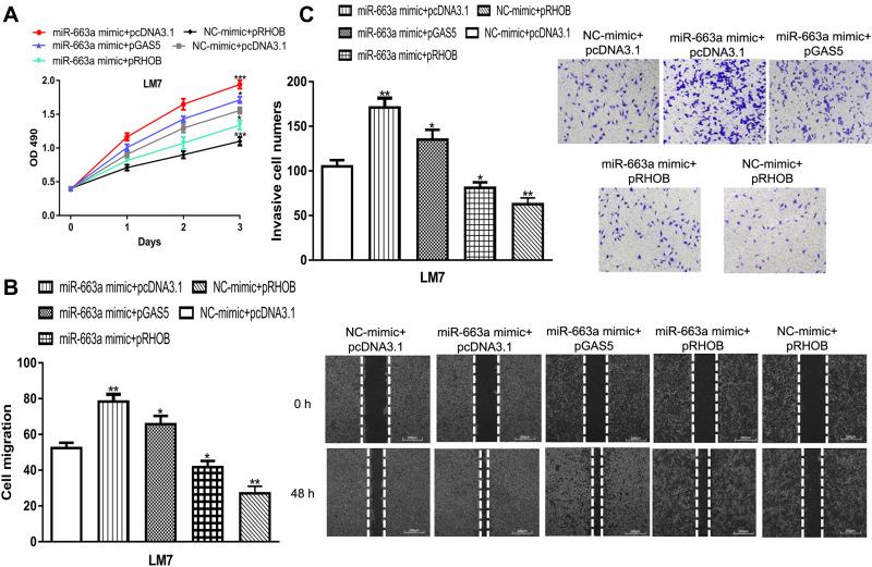
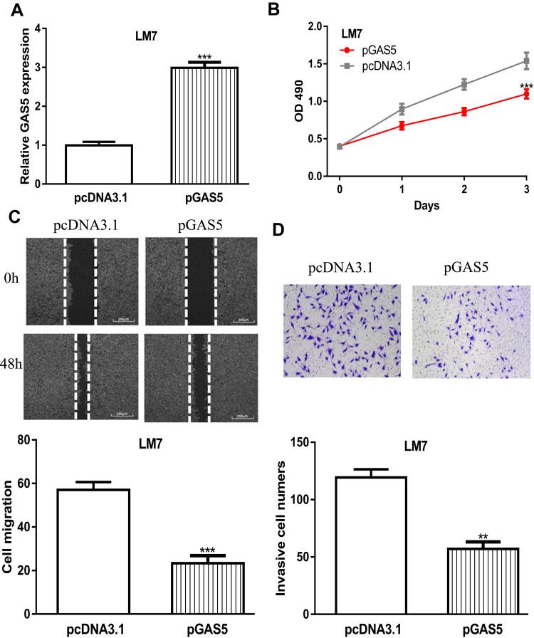
The GAS5 expression level was significantly decreased in OS tissues and cells compared with normal tissues and cells, and could negatively regulate miR-663a expression. Moreover, we found RHOB expression can be negatively regulated by miR-663a. Overexpression of GAS5 and RHOB suppresses, while overexpression of miR-663a stimulates, OS cell proliferation, migration, and invasion in vitro. In summary, we revealed lncRNA GAS5 was a downregulated lncRNA in OS and impaired OS malignant behaviors. In addition, this regulation relied on miR-663a and its target gene, RHOB.
To sum up, we showed lncRNA GAS5 regulates OS progression via regulating the miR-663a/RHOB axis.
新出现的证据揭示了长链非编码RNA(lncRNA)在肿瘤发生中的重要性。本研究旨在探讨lncRNA生长停滞特异性5(GAS5)在骨肉瘤(OS)进展中的作用。
采用实时定量聚合酶链反应(RT-qPCR)检测OS组织和细胞中GAS5、微小RNA-663a(miR-663a)和Ras同源家族成员B(RHOB)的表达水平。此外,进行细胞计数试剂盒-8检测、伤口愈合检测和Transwell侵袭检测,以研究GAS5在OS进展中的生物学作用。另外,通过生物信息学分析、荧光素酶活性报告基因检测和拯救实验,研究GAS5在OS中的作用机制。
与正常组织和细胞相比,OS组织和细胞中GAS5表达水平显著降低,且可负向调节miR-663a的表达。此外,我们发现RHOB的表达可被miR-663a负向调节。GAS5和RHOB的过表达抑制OS细胞的增殖、迁移和侵袭,而miR-663a的过表达则促进这些作用。总之,我们发现lncRNA GAS5在OS中是一种下调的lncRNA,并损害OS的恶性行为。此外,这种调节依赖于miR-663a及其靶基因RHOB。
综上所述,我们表明lncRNA GAS5通过调节miR-663a/RHOB轴来调节OS的进展。