Department of Molecular Medicine, "Sapienza" University of Rome, Rome, Italy.
Department of Public Health and Pediatric Sciences, University of Turin, Turin, Italy.
PLoS Pathog. 2020 Sep 28;16(9):e1008855. doi: 10.1371/journal.ppat.1008855. eCollection 2020 Sep.
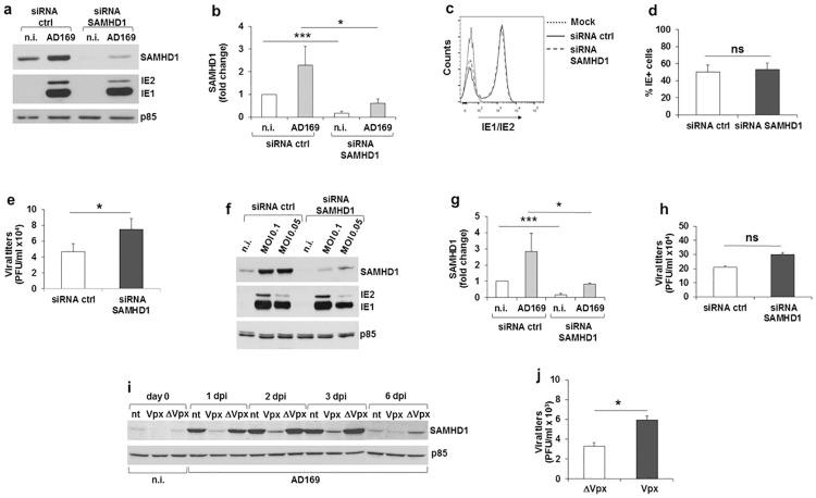
SAMHD1 is a host restriction factor that functions to restrict both retroviruses and DNA viruses, based on its nuclear deoxynucleotide triphosphate (dNTP) hydrolase activity that limits availability of intracellular dNTP pools. In the present study, we demonstrate that SAMHD1 expression was increased following human cytomegalovirus (HCMV) infection, with only a modest effect on infectious virus production. SAMHD1 was rapidly phosphorylated at residue T592 after infection by cellular cyclin-dependent kinases, especially Cdk2, and by the viral kinase pUL97, resulting in a significant fraction of phosho-SAMHD1 being relocalized to the cytoplasm of infected fibroblasts, in association with viral particles and dense bodies. Thus, our findings indicate that HCMV-dependent SAMHD1 cytoplasmic delocalization and inactivation may represent a potential novel mechanism of HCMV evasion from host antiviral restriction activities.
SAMHD1 是一种宿主限制因子,基于其核脱氧核苷酸三磷酸(dNTP)水解酶活性,可限制细胞内 dNTP 池的可用性,从而限制逆转录病毒和 DNA 病毒。在本研究中,我们证明了人巨细胞病毒(HCMV)感染后 SAMHD1 表达增加,对感染性病毒产生的影响不大。SAMHD1 在感染后迅速被细胞周期蛋白依赖性激酶(尤其是 Cdk2)和病毒激酶 pUL97 磷酸化,残基 T592 磷酸化,导致相当一部分磷酸化 SAMHD1 重新定位到感染成纤维细胞的细胞质中,与病毒颗粒和致密体相关。因此,我们的研究结果表明,HCMV 依赖性 SAMHD1 细胞质定位和失活可能代表 HCMV 逃避宿主抗病毒限制活性的一种潜在新机制。