Al-Marsoummi Sarmad, Pacella Jonathan, Dockter Kaylee, Soderberg Matthew, Singhal Sandeep K, Vomhof-DeKrey Emilie E, Basson Marc D
Department of Biomedical Sciences, School of Medicine and the Health Sciences, University of North Dakota, Grand Forks, ND 58202, USA.
Department of Pathology, School of Medicine and the Health Sciences, University of North Dakota, Grand Forks, ND 58202, USA.
Cancers (Basel). 2020 Sep 24;12(10):2738. doi: 10.3390/cancers12102738.
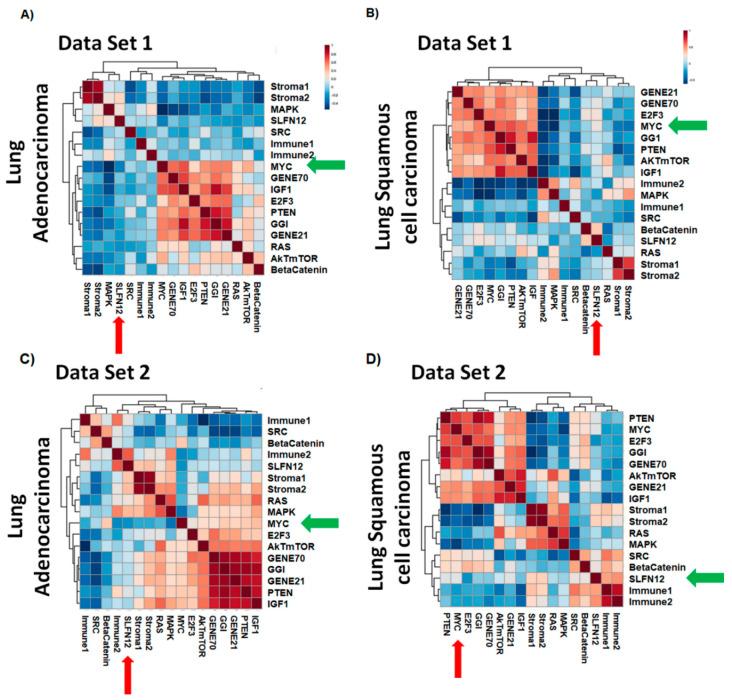
Schlafen 12 (SLFN12) is an intermediate human Schlafen that induces differentiation in enterocytes, prostate, and breast cancer. We hypothesized that SLFN12 influences lung cancer biology. We investigated survival differences in high versus low SLFN12-expressing tumors in two databases. We then adenovirally overexpressed SLFN12 (AdSLFN12) in HCC827, H23, and H1975 cells to model lung adenocarcinoma (LUAD), and in H2170 and HTB-182 cells representing lung squamous cell carcinoma (LUSC). We analyzed proliferation using a colorimetric assay, mRNA expression by RT-qPCR, and protein by Western blot. To further explore the functional relevance of SLFN12, we correlated SLFN12 with seventeen functional oncogenic gene signatures in human tumors. Low tumoral SLFN12 expression predicted worse survival in LUAD patients, but not in LUSC. AdSLFN12 modulated expression of SCGB1A1, SFTPC, HOPX, CK-5, CDH1, and P63 in a complex fashion in these cells. AdSLFN12 reduced proliferation in all LUAD cell lines, but not in LUSC cells. SLFN12 expression inversely correlated with expression of a myc-associated gene signature in LUAD, but not LUSC tumors. SLFN12 overexpression reduced c-myc protein in LUAD cell lines but not in LUSC, by inhibiting c-myc translation. Our results suggest SLFN12 improves prognosis in LUAD in part via a c-myc-dependent slowing of proliferation.
施拉芬12(SLFN12)是一种人类中间型施拉芬蛋白,可诱导肠上皮细胞、前列腺和乳腺癌细胞发生分化。我们推测SLFN12会影响肺癌生物学特性。我们在两个数据库中研究了高表达与低表达SLFN12的肿瘤患者的生存差异。然后,我们通过腺病毒介导在HCC827、H23和H1975细胞中过表达SLFN12(AdSLFN12)以模拟肺腺癌(LUAD),并在代表肺鳞状细胞癌(LUSC)的H2170和HTB - 182细胞中过表达。我们使用比色法分析细胞增殖,通过RT - qPCR分析mRNA表达,通过蛋白质印迹法分析蛋白质表达。为了进一步探究SLFN12的功能相关性,我们将SLFN12与人类肿瘤中的17种功能性致癌基因特征进行了关联分析。肿瘤组织中SLFN12低表达预示LUAD患者的生存预后较差,但对LUSC患者无此影响。AdSLFN12以复杂的方式调节这些细胞中SCGB1A1、SFTPC、HOPX、CK - 5、CDH1和P63的表达。AdSLFN12降低了所有LUAD细胞系的增殖,但对LUSC细胞无此作用。在LUAD肿瘤中,SLFN12的表达与一种与myc相关的基因特征的表达呈负相关,但在LUSC肿瘤中并非如此。通过抑制c - myc翻译,SLFN12过表达降低了LUAD细胞系中的c - myc蛋白水平,但对LUSC细胞无此作用。我们的结果表明,SLFN12部分通过依赖c - myc的增殖减缓改善LUAD的预后。