Suppr超能文献

由Ω-3多不饱和脂肪酸制成的纳米结构脂质载体:用于治疗神经退行性疾病的新型纳米载体的体外评估

Nanostructured Lipid Carriers Made of Ω-3 Polyunsaturated Fatty Acids: In Vitro Evaluation of Emerging Nanocarriers to Treat Neurodegenerative Diseases.

作者信息

Hernando Sara, Herran Enara, Hernandez Rosa Maria, Igartua Manoli

机构信息

NanoBioCel Research Group, Laboratory of Pharmaceutics, School of Pharmacy University of the Basque Country (UPV/EHU), 01006 Vitoria-Gasteiz, Spain.

Biomedical Research Networking Centre in Bioengineering, Biomaterials and Nanomedicine (CIBER-BBN), Institute of Health Carlos III, 28029 Madrid, Spain.

出版信息

Pharmaceutics. 2020 Sep 29;12(10):928. doi: 10.3390/pharmaceutics12100928.

Abstract

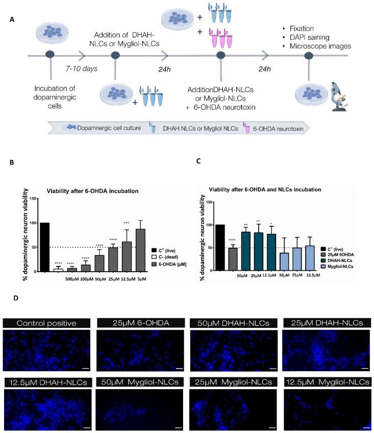
Neurodegenerative diseases (ND) are one of the main problems of public health systems in the 21st century. The rise of nanotechnology-based drug delivery systems (DDS) has become in an emerging approach to target and treat these disorders related to the central nervous system (CNS). Among others, the use of nanostructured lipid carriers (NLCs) has increased in the last few years. Up to today, most of the developed NLCs have been made of a mixture of solid and liquid lipids without any active role in preventing or treating diseases. In this study, we successfully developed NLCs made of a functional lipid, such as the hydroxylated derivate of docohexaenoic acid (DHAH), named DHAH-NLCs. The newly developed nanocarriers were around 100 nm in size, with a polydispersity index (PDI) value of <0.3, and they exhibited positive zeta potential due to the successful chitosan (CS) and TAT coating. DHAH-NLCs were shown to be safe in both dopaminergic and microglia primary cell cultures. Moreover, they exhibited neuroprotective effects in dopaminergic neuron cell cultures after exposition to 6-hydroxydopamine hydrochloride (6-OHDA) neurotoxin and decreased the proinflammatory cytokine levels in microglia primary cell cultures after lipopolysaccharide (LPS) stimuli. The levels of the three tested cytokines, IL-6, IL-1β and TNF-α were decreased almost to control levels after the treatment with DHAH-NLCs. Taken together, these data suggest the suitability of DHAH-NLCs to attaining enhanced and synergistic effects for the treatment of NDs.

摘要

神经退行性疾病(ND)是21世纪公共卫生系统面临的主要问题之一。基于纳米技术的药物递送系统(DDS)的兴起已成为一种针对和治疗这些与中枢神经系统(CNS)相关疾病的新兴方法。其中,纳米结构脂质载体(NLC)的使用在过去几年中有所增加。到目前为止,大多数已开发的NLC由固体和液体脂质的混合物制成,在预防或治疗疾病方面没有任何积极作用。在本研究中,我们成功开发了由功能性脂质制成的NLC,例如二十二碳六烯酸的羟基化衍生物(DHAH),命名为DHAH-NLC。新开发的纳米载体尺寸约为100 nm,多分散指数(PDI)值<0.3,由于成功进行了壳聚糖(CS)和TAT包被,它们表现出正的zeta电位。DHAH-NLC在多巴胺能和小胶质细胞原代培养物中均显示安全。此外,在暴露于盐酸6-羟基多巴胺(6-OHDA)神经毒素后,它们在多巴胺能神经元细胞培养物中表现出神经保护作用,并在脂多糖(LPS)刺激后降低了小胶质细胞原代培养物中的促炎细胞因子水平。在用DHAH-NLC处理后,三种测试细胞因子IL-6、IL-1β和TNF-α的水平几乎降至对照水平。综上所述,这些数据表明DHAH-NLC适用于实现增强和协同效应以治疗神经退行性疾病。

https://cdn.ncbi.nlm.nih.gov/pmc/blobs/6a3c/7601928/ada954eb16da/pharmaceutics-12-00928-g0A1.jpg

文献检索

告别复杂PubMed语法,用中文像聊天一样搜索,搜遍4000万医学文献。AI智能推荐,让科研检索更轻松。

立即免费搜索

文件翻译

保留排版,准确专业,支持PDF/Word/PPT等文件格式,支持 12+语言互译。

免费翻译文档

深度研究

AI帮你快速写综述,25分钟生成高质量综述,智能提取关键信息,辅助科研写作。

立即免费体验