Suppr超能文献

人前列腺腔上皮细胞中激活的 AKT1 和 c-Myc 从头诱导谱系可塑性。

De novo induction of lineage plasticity from human prostate luminal epithelial cells by activated AKT1 and c-Myc.

机构信息

Department of Urology, University of Washington, Seattle, WA, 98109, USA.

Department of Chemistry and Biochemistry, University of Washington, Seattle, WA, 98109, USA.

出版信息

Oncogene. 2020 Nov;39(48):7142-7151. doi: 10.1038/s41388-020-01487-6. Epub 2020 Oct 2.

Abstract

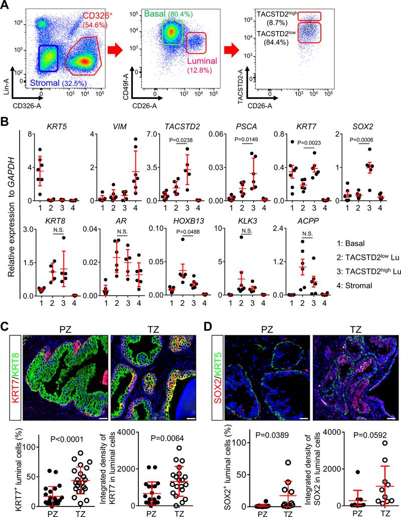
Neuroendocrine prostate cancer (NEPC) is an aggressive variant of prostate cancer that either develops de novo or arises from prostate adenocarcinoma as a result of treatment resistance. Although the prostate basal cells have been shown to directly generate tumor cells with neuroendocrine features when transduced with oncogenic signaling, the identity of the cell-of-origin for de novo NEPC remains unclear. We show that the TACSTD2 human prostate luminal epithelia cells highly express SOX2 and are relatively enriched in the transition zone prostate. Both TACSTD2 and TACSTD2 luminal cells transduced by constitutively activated AKT1 (caAKT1), and c-Myc can form organoids containing versatile clinically relevant tumor cell lineages with regard to the expression of AR and the neuroendocrine cell markers Synaptophysin and Chromogranin A. Tumor organoid cells derived from the TACSTD2 luminal cells are more predisposed to neuroendocrine differentiation along passaging and are relatively more castration-resistant. Knocking down TACSTD2 and SOX2 both attenuate neuroendocrine differentiation of tumor organoid cells. This study demonstrates de novo neuroendocrine differentiation of the human prostate luminal epithelial cells induced by caAKT1 and c-Myc and reveals an impact of cellular status on initiation of lineage plasticity.

摘要

神经内分泌前列腺癌(NEPC)是一种侵袭性前列腺癌,它要么是从头发展而来,要么是由于治疗耐药而从前列腺腺癌发展而来。尽管已经表明,当转导致癌信号时,前列腺基底细胞可以直接产生具有神经内分泌特征的肿瘤细胞,但从头发生的 NEPC 的细胞起源仍不清楚。我们发现 TACSTD2 人前列腺腔上皮细胞高度表达 SOX2,并且在过渡区前列腺中相对丰富。TACSTD2 和 TACSTD2 腔细胞都被组成型激活的 AKT1(caAKT1)和 c-Myc 转导,可以形成含有 AR 和神经内分泌细胞标志物突触素和嗜铬粒蛋白 A 的各种临床相关肿瘤细胞谱系的类器官。源自 TACSTD2 腔细胞的肿瘤类器官细胞更容易沿着传代发生神经内分泌分化,并且相对更抗去势。敲低 TACSTD2 和 SOX2 都可以减弱肿瘤类器官细胞的神经内分泌分化。这项研究表明,caAKT1 和 c-Myc 诱导人前列腺腔上皮细胞的从头发生神经内分泌分化,并揭示了细胞状态对启动谱系可塑性的影响。

https://cdn.ncbi.nlm.nih.gov/pmc/blobs/2cd5/7704645/746e774e0e3b/nihms-1631489-f0001.jpg

文献检索

告别复杂PubMed语法,用中文像聊天一样搜索,搜遍4000万医学文献。AI智能推荐,让科研检索更轻松。

立即免费搜索

文件翻译

保留排版,准确专业,支持PDF/Word/PPT等文件格式,支持 12+语言互译。

免费翻译文档

深度研究

AI帮你快速写综述,25分钟生成高质量综述,智能提取关键信息,辅助科研写作。

立即免费体验